MAX2752

量产

2.4GHz单芯片压控振荡器

单芯片SiGe VCO,在2.4GHz ISM波段应用中用于替代模块电路

产品技术资料帮助

ADI公司所提供的资料均视为准确、可靠。但本公司不为用户在应用过程中侵犯任何专利权或第三方权利承担任何责任。技术指标的修改不再另行通知。本公司既没有含蓄的允许,也不允许借用ADI公司的专利或专利权的名义。本文出现的商标和注册商标所有权分别属于相应的公司。

Viewing:

概述

  • 支持频率调谐范围
    • MAX2750:2400MHz至2500MHz(零IF)
    • MAX2751:2120MHz至2260MHz(240MHz至280MHz IF)
    • MAX2752:2025MHz至2165MHz(335MHz至375MHz IF)
  • 片内储能电路
  • 内部匹配输出缓冲放大器
  • 低电流关断模式
  • 电源电压范围:+2.7V至+5.5V
  • 微型8引脚µMAX封装

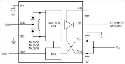
MAX2750/MAX2751/MAX2752是独立式压控振荡器(VCO),适用于2.4GHz至2.5GHz ISM频段。每个IC都在一个微型8引脚µMAX封装中包含了一个完全集成的振荡器和输出缓冲器。

片内集成了储能电路的电感和变容二极管元件,大大简化了器件的应用。所需的外部元件只有两三个电源旁路电容。该IC支持与VCO调谐电压输入和VCO缓冲器输出直接连接。调谐电压输入范围为+0.4V至+2.4V,振荡器频率调谐范围在出厂时经过调整以确保不超过限值。输出信号由放大器级(内部匹配至50Ω)缓冲,以提供更高的输出功率并为器件提供隔离,使之不受负载阻抗变化的影响。

MAX2750/MAX2751/MAX2752的工作电源电压范围为+2.7V至+5.5V。振荡器电源电压具有内部调节功能,因此无需为VCO使用外部LDO调节器。该IC还提供数字控制关断模式,为实施复杂的电源管理创造了条件。在关断模式下,电源电流降至1µA以下。

 

应用

  • 2.4GHz Bluetooth® ISM专有无线电
  • 802.11 FHSS WLAN
  • 802.11b DSSS WLAN
  • 家庭RF

MAX2752
2.4GHz单芯片压控振荡器
MAX2750、MAX2751、MAX2752:典型工作电路
添加至 myAnalog

将产品添加到myAnalog 的现有项目或新项目中(接收通知)。

创建新项目
提问

参考资料

了解更多
添加至 myAnalog

Add media to the Resources section of myAnalog, to an existing project or to a new project.

创建新项目

软件资源

找不到您所需的软件或驱动?

申请驱动/软件

硬件生态系统

部分模型 产品周期 描述
振荡器 9
MAX2620 量产 10MHz至1050MHz、集成RF振荡器,提供缓冲输出
MAX2622 量产 单片压控振荡器
MAX2623 量产 单片压控振荡器
MAX2624 量产 单片压控振荡器
MAX2605 量产 45MHz至650MHz、集成中频VCO,差分输出
MAX2606 量产 45MHz至650MHz、集成中频VCO,差分输出
MAX2607 量产 45MHz至650MHz、集成中频VCO,差分输出
MAX2608 量产 45MHz至650MHz、集成中频VCO,差分输出
MAX2609 量产 45MHz至650MHz、集成中频VCO,差分输出
Modal heading
添加至 myAnalog

将产品添加到myAnalog 的现有项目或新项目中(接收通知)。

创建新项目

评估套件

MAX2752EVKIT

MAX2750、MAX2751、MAX2752评估板

特性和优点

  • 轻松评估MAX2750/MAX2751/MAX2752
  • +2.7V至+5.5V单电源供电
  • RF输出匹配至50Ω
  • 包括所有关键外围元件

产品详情

MAX2750/MAX2751/MAX2752评估套件(EV套件)简化了MAX2750/MAX2751/MAX2752 VCO的评估。这些套件可以测试器件的RF性能,并且不需要额外的支持电路。信号输出采用SMA连接器,便于连接RF测试设备。

MAX2751_EVKIT

MAX2750、MAX2751、MAX2752评估板

特性和优点

  • 轻松评估MAX2750/MAX2751/MAX2752
  • +2.7V至+5.5V单电源供电
  • RF输出匹配至50Ω
  • 包括所有关键外围元件

产品详情

MAX2750/MAX2751/MAX2752评估套件(EV套件)简化了MAX2750/MAX2751/MAX2752 VCO的评估。这些套件可以测试器件的RF性能,并且不需要额外的支持电路。信号输出采用SMA连接器,便于连接RF测试设备。

MAX2750EVKIT

MAX2750、MAX2751、MAX2752评估板

特性和优点

  • 轻松评估MAX2750/MAX2751/MAX2752
  • +2.7V至+5.5V单电源供电
  • RF输出匹配至50Ω
  • 包括所有关键外围元件

产品详情

MAX2750/MAX2751/MAX2752评估套件(EV套件)简化了MAX2750/MAX2751/MAX2752 VCO的评估。这些套件可以测试器件的RF性能,并且不需要额外的支持电路。信号输出采用SMA连接器,便于连接RF测试设备。

MAX2752EVKIT
MAX2750、MAX2751、MAX2752评估板
MAX2751_EVKIT
MAX2750、MAX2751、MAX2752评估板
MAX2750EVKIT
MAX2750、MAX2751、MAX2752评估板

最新评论

需要发起讨论吗? 没有关于 MAX2752的相关讨论?是否需要发起讨论?

在EngineerZone®上发起讨论

近期浏览