HMC426
过期
SiGe 4分频,采用SMT封装,DC - 4 GHz
- 产品模型
- 1
Viewing:
概述
- 超低SSB相位噪声: -146 dBc/Hz
- 宽输入功率范围: -15至+10 dBm
- 输出功率: +3.5 dBm
- 单直流电源: +3V (13 mA)
- MS8 SMT封装
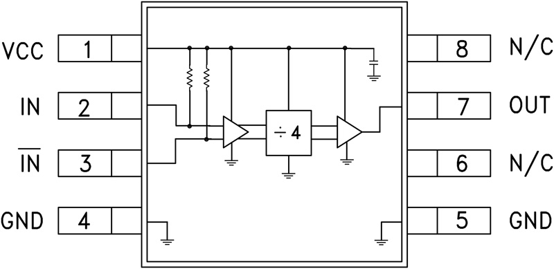
HMC426MS8(E)是一款低噪声4分频静态分频器,使用SiGe技术,采用8引脚表贴塑料封装。 此器件在DC(使用方波输入)至4.0 GHz的输入频率下工作,同时仅需+3V单电源,功耗仅为13 mA。 100 kHz偏置时的低加性SSB相位噪声为-146 dBc/Hz,有助于用户保持良好的系统噪声性能。
应用
- DBS/CATV调谐器
- 802.11x和HiperLAN WLAN
- 固定无线和WLL
- 微波和VSAT无线电
- 蜂窝和3G
推荐替代产品
使用InGaP HBT技术,4分频,采用SMT封装,DC - 8 GHz
参考资料
停产数据手册 1
质量文档 3
磁带和卷轴规格 1
ADI 始终高度重视提供符合最高质量和可靠性水平的产品。我们通过将质量和可靠性检查纳入产品和工艺设计的各个范围以及制造过程来实现这一目标。出货产品的“零缺陷”始终是我们的目标。查看我们的质量和可靠性计划和认证以了解更多信息。
| 产品型号 | 引脚/封装图-中文版 | 文档 | CAD 符号,脚注和 3D模型 |
|---|---|---|---|
| HMC426MS8ETR | 8-Lead MSOP |
| 产品型号 | 产品生命周期 | PCN |
|---|---|---|
|
12月 14, 2015 - 15_0026 Discontinuance of Select Hittite Microwave Products (HMC) from Analog Devices |
||
| HMC426MS8ETR | 过期 | |
这是最新版本的数据手册
软件资源
找不到您所需的软件或驱动?
申请驱动/软件评估套件
最新评论
需要发起讨论吗? 没有关于 HMC426的相关讨论?是否需要发起讨论?
在EngineerZone®上发起讨论