DS1843

不推荐用于新设计

高速采样/保持电路

RSSI突发模式采样/保持电路,采用2mm x 2mm µDFN封装

产品技术资料帮助

ADI公司所提供的资料均视为准确、可靠。但本公司不为用户在应用过程中侵犯任何专利权或第三方权利承担任何责任。技术指标的修改不再另行通知。本公司既没有含蓄的允许,也不允许借用ADI公司的专利或专利权的名义。本文出现的商标和注册商标所有权分别属于相应的公司。

Viewing:

概述

  • 快速采样时间 < 300ns
  • 保持时间 > 100µs
  • 低输入失调
  • 带缓冲的输出
  • 小尺寸、8引脚µDFN (2mm x 2mm)无铅封装

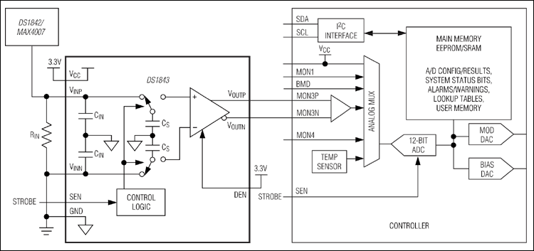
DS1843是一款采样/保持电路,对于电路板空间受限的快速信号采集非常有用。该器件带有差分、高速切换电容输入采样级、失调调零电路和输出缓冲器。DS1843优化用于光纤线路传输(OLT)系统,配合外部检测电阻实现突发模式RSSI测量。

应用

  • 千兆位以太网无源光网络(GEPON) OLT
  • 千兆位无源光网络(GPON) OLT
  • GPON光网络单元
  • 采样与保持

DS1843
高速采样/保持电路
DS1843:典型工作电路
添加至 myAnalog

将产品添加到myAnalog 的现有项目或新项目中(接收通知)。

创建新项目
提问

参考资料

了解更多
添加至 myAnalog

Add media to the Resources section of myAnalog, to an existing project or to a new project.

创建新项目

软件资源

找不到您所需的软件或驱动?

申请驱动/软件

硬件生态系统

部分模型 产品周期 描述
接口收发器和隔离器 1
DS1865 最后购买期限 PON三工器控制及监测电路
数模转换器(DAC) 1
DS1875 最后购买期限 PON三工器和SFP控制器
Modal heading
添加至 myAnalog

将产品添加到myAnalog 的现有项目或新项目中(接收通知)。

创建新项目

工具及仿真模型

IBIS 模型 1


评估套件

DS1843EVKIT
DS1843评估板

最新评论

需要发起讨论吗? 没有关于 DS1843的相关讨论?是否需要发起讨论?

在EngineerZone®上发起讨论

近期浏览