ADRF6655

过期

宽带上/下变频混频器,集成小数N分频PLL和VCO

产品技术资料帮助

ADI公司所提供的资料均视为准确、可靠。但本公司不为用户在应用过程中侵犯任何专利权或第三方权利承担任何责任。技术指标的修改不再另行通知。本公司既没有含蓄的允许,也不允许借用ADI公司的专利或专利权的名义。本文出现的商标和注册商标所有权分别属于相应的公司。

Viewing:

概述

  • 集成小数N分频PLL的宽带有源混频器
  • RF输入频率范围:100 MHz至2500 MHz
  • 内部LO频率范围:1050 MHz至2300 MHz
  • 灵活的IF输出接口
  • 输入P1dB:12 dBm
  • 输入IP3:29 dBm
  • 噪声系数(单边带):12 dB
  • 电压转换增益:6 dB
  • 200 Ω输出匹配阻抗
  • 通过SPI串行接口进行PLL编程
  • 40引脚、6 mm × 6 mm LFCSP封装

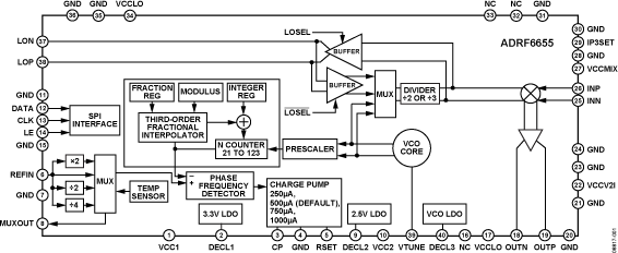
ADRF6655是一款高动态范围有源混频器,集成PLL和VCO。频率合成器利用可编程整数N分频/小数N分频PLL产生本振输入,供给混频器。PLL基准输入标称值为20 MHz。基准输入可以进行分频或倍频,然后施加于PLL鉴相器。PLL支持10 MHz至160 MHz范围内的输入基准频率。鉴相器输出控制一个电荷泵,其输出在片外环路滤波器中进行积分。然后,环路滤波器输出施加于一个集成式VCO。VCO输出(2 × fLO)再施加于一个本振(LO)分频器和一个可编程PLL分频器。

可编程分频器由一个Σ-Δ调制器(SDM)进行控制。SDM的模数可以在1至2047范围内编程。

该宽带有源混频器采用一个偏置调整电路,允许通过提高电源电流来增强IP3性能。在典型条件下,该混频器的输入IP3超过25 dBm,单边带噪声系数(NF)为12 dB。电源电流增大约20 mA时,IIP3可提升至约29 dBm。采用200 Ω差分IF输出阻抗时,典型电压转换增益为6 dB。IF输出可以外部匹配,以支持有限频率范围内的上变频。

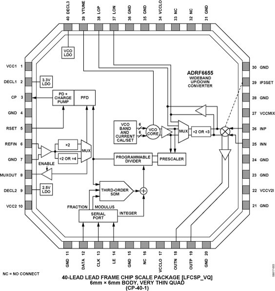
ADRF6655采用先进的硅-锗BiCMOS工艺制造,提供40引脚、裸露焊盘、无铅、6 mm × 6 mm LFCSP封装,额定温度范围为−40°C至+85°C。

ADRF6655
宽带上/下变频混频器,集成小数N分频PLL和VCO
ADRF6655 Functional Block Diagram ADRF6655 Pin Configuration
添加至 myAnalog

将产品添加到myAnalog 的现有项目或新项目中(接收通知)。

创建新项目
提问

参考资料

了解更多
添加至 myAnalog

Add media to the Resources section of myAnalog, to an existing project or to a new project.

创建新项目

软件资源

Evaluation Software 1

ADRF6655评估板软件

 


硬件生态系统

部分模型 产品周期 描述
线性稳压器 1
ADP7104 推荐用于新设计 20 V、500 mA低噪声CMOS LDO
Modal heading
添加至 myAnalog

将产品添加到myAnalog 的现有项目或新项目中(接收通知)。

创建新项目

工具及仿真模型

ADIsimRF

ADIsimRF是一款简单易用的RF信号链计算工具。可以计算和导出多达50级的信号链级联增益、噪声、失真和功耗并绘制其曲线。ADIsimRF还包括丰富的ADI射频和混合信号元件的器件模型数据库。

打开工具

ADIsimPLL™

ADIsimPLL可以对ADI公司最新的高性能PLL产品进行快速、可靠的评估。它是目前最全面的PLL频率合成器设计和仿真工具,可实现所有对PLL性能有显著影响的重要非线性效应仿真。ADIsimPLL可以免去设计过程中的至少一项重复劳动,从而加快上市速度。

打开工具

评估套件

EVAL-ADRF6655
ADRF6655评估板

最新评论

近期浏览