ADA4352-2

推荐用于新设计

Dual-Channel, Precision, Programmable Gain Transimpedance Amplifier (PGTIA) with Integrated Gain Resistors

产品技术资料帮助

ADI公司所提供的资料均视为准确、可靠。但本公司不为用户在应用过程中侵犯任何专利权或第三方权利承担任何责任。技术指标的修改不再另行通知。本公司既没有含蓄的允许,也不允许借用ADI公司的专利或专利权的名义。本文出现的商标和注册商标所有权分别属于相应的公司。

Viewing:

概述

  • Small, dual-channel, complete PGTIA and AFE solution
    • Small size package: 16-lead LFCSP, 3 mm × 3 mm
    • Integrated four internal gains per channel
    • Range 0, internal RF = 315 Ω
    • Range 1, internal RF = 3.5 kΩ
    • Range 2, internal RF = 40.2 kΩ
    • Range 3, internal RF = 450 kΩ
  • Wide input current dynamic ranges from 100 picoamps to milliamps
  • Excellent DC precision
    • Low offset voltage: ±100 μV maximum, 25°C
    • Low offset voltage drift: ±0.85 μV/°C maximum, −40°C to +125°C
    • Low switch integrated switch impedance 19Ω maximum, −40°C to +125°C
  • Excellent dynamic performance
    • Range 0 settling time 1 µs
    • Range 1 settling time 2 µs
    • Range 2 settling time 5 µs
    • Range 3 settling time 10 µs
  • Kelvin-connected architecture eliminates gain error due to switch resistance over temperature.
  • Single-supply operation: +2.7 V to +5.5 V (dual-supply operation: ±1.85 V to ±2.75 V)
  • Wide gain bandwidth product: 8.5 MHz
  • Wide operating temperature range: −40°C to +125°C

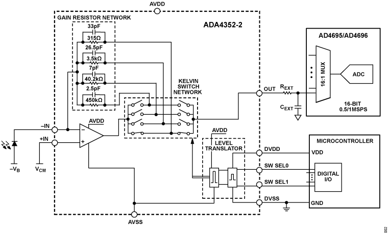
The ADA4352-2 is a compact, monolithic, dual-channel, precision, programmable gain transimpedance amplifier (PGTIA). The ADA4352-2 is a breakthrough solution for precisely measuring small currents over a wide dynamic range. The precision of the ADA4352-2 over a wide temperature range of −40°C to +125°C enables users to perform one calibration of the end equipment at room temperature, thereby saving test time and cost. The ADA4352-2 integrates four current-to-voltage gain selections per channel, and the gain is programmable using two logic pins per channel to provide a flexible, fully functional compact PGTIA solution. Additionally, with its robust output stage and low noise, the ADA4352-2 can directly drive 16-bit precision analog-to-digital converters (ADCs, such as AD4696), providing a complete analog front-end (AFE) to address the most challenging precision current measurement applications.

The ADA4352-2 is offered in a 3 mm × 3 mm LFCSP, reducing the printed circuit board (PCB) area by up to 10 times relative to a discrete design using standalone operational amplifiers (op amps) and switches.

Applications

  • Precision current to voltage (I to V) conversion
  • Programmable gain TIAs
  • Photodetector interface and amplification
  • Optical networking equipment
  • Optical power measurement
  • Instrumentation—spectroscopy and chromatography
  • Precision data acquisition systems (DAQ)

ADA4352-2
Dual-Channel, Precision, Programmable Gain Transimpedance Amplifier (PGTIA) with Integrated Gain Resistors
ADA4352-2 Chip Image ADA4352-2 Functional Block Diagram ADA4352-2 Pin Configuration
添加至 myAnalog

将产品添加到myAnalog 的现有项目或新项目中(接收通知)。

创建新项目
提问

参考资料

了解更多
添加至 myAnalog

Add media to the Resources section of myAnalog, to an existing project or to a new project.

创建新项目

软件资源

找不到您所需的软件或驱动?

申请驱动/软件

硬件生态系统

部分模型 产品周期 描述
ADA4351-2 推荐用于新设计 紧凑型、双通道、精密、可编程增益跨阻放大器(PGTIA)
Modal heading
添加至 myAnalog

将产品添加到myAnalog 的现有项目或新项目中(接收通知)。

创建新项目

评估套件

eval board
EVAL-ADA4352-2EBZ

ADA4352-2 评估板用户指南

特性和优点

  • ADA4352-2 的全功能评估板,它是一款小型、双通道、完整的可编程增益跨阻放大器和 AFE 解决方案,采用 3 mm x 3 mm 16 引脚 LFCSP 封装。
  • 可实现快速原型设计。
  • 通过两引脚接头或 SMA 连接器提供可编程增益跨阻放大器逻辑控制。
  • 用户定义电路配置的规定,包括关于光电二极管的规定。
  • 可用的边缘安装 SMA 连接器和测试点可轻松连接测试设备。

产品详情

EVAL-ADA4352-2EBZ 设计用于评估 ADA4352-2,这是一款紧凑、单片、双通道、精密、可编程增益跨阻放大器 (PGTIA),每通道集成四个电流 - 电压增益选择,其中增益可使用每通道两个逻辑引脚进行编程,采用 3 mm x 3 mm x 0.75 mm 16 引线框架芯片级封装 (LFCSP)。

EVAL-ADA4352-2EBZ 是一块四层印刷电路板,尺寸为 2.9 英寸 x 2.25 英寸。图 1 和图 2 显示了该板的正面和背面视图。评估板配备了关键组件,可快速、轻松地运行和测试评估板。它还在输入和输出阶段分配了未填充的电阻器/电容器装置,允许为低通滤波器或分压器等电路安装具有用户定义值的组件。

该评估板可通过 SMA 母插座终端安装座进行访问,将测试设备直接连接到两个通道的输入和输出以及增益开关控制引脚。每个通道上还配有一个未填充的光电二极管插槽,可实现快速原型设计。

EVAL-ADA4352-2EBZ
ADA4352-2 评估板用户指南
EVAL-ADA4352-2 Board Photo Angle View EVAL-ADA4352-2 Board Photo Top View EVAL-ADA4352-2 Board Photo Bottom View

最新评论

需要发起讨论吗? 没有关于 ADA4352-2的相关讨论?是否需要发起讨论?

在EngineerZone®上发起讨论

近期浏览