MAX8596X

2~9個の白色LED用TAディレーティングオプション付き、高効率、36Vステップアップコンバータ

利用上の注意

本データシートの英語以外の言語への翻訳はユーザの便宜のために提供されるものであり、リビジョンが古い場合があります。最新の内容については、必ず最新の英語版をご参照ください。

なお、日本語版のデータシートは基本的に「Rev.0」(リビジョン0)で作成されています。そのため、英語版が後に改訂され、複数製品のデータシートがひとつに統一された場合、同じ「Rev.0」の日本語版のデータシートが異なる製品のデータシートとして表示されることがあります。たとえば、「ADM3307E」の場合、日本語データシートをクリックすると「ADM3311E」が表示されます。これは、英語版のデータシートが複数の製品で共有できるように1本化され、「ADM3307E/ADM3310E/ADM3311E/ADM3312E/ADM3315E」(Rev.J)と改訂されたからで、決して誤ってリンクが張られているわけではありません。和文化されたデータシートを少しでも有効に活用していただくためにこのような方法をとっておりますので、ご了解ください。

アナログ・デバイセズ社は、提供する情報が正確で信頼できるものであることを期していますが、その情報の利用に関して、あるいはその利用によって生じる第三者の特許やその他の権利の侵害に関して一切の責任を負いません。また、アナログ・デバイセズ社の特許または特許の権利の使用を明示的または暗示的に許諾するものでもありません。仕様は予告なしに変更する場合があります。本紙記載の商標および登録商標は、各社の所有に属します。

Viewing:

製品情報

  • 最大9個のLED (25mA時)
  • 温度ディレーティング機能によって、同じ輝度でLED数の削減を実現(MAX8596X)
  • 効率:86% (PLED / PIN)
  • 電流レギュレーション精度:1.7%
  • 出力過電圧保護
  • 柔軟な調光制御
    • アナログ
    • ダイレクトPWMフィルタ内蔵
  • PWMスイッチング周波数:1MHz
  • 0.1µFの出力コンデンサ
  • 12mVP-Pの低入力リップル
  • ソフトスタートによって突入電流を排除
  • 入力電圧範囲:2.6V~6V
  • シャットダウン電流:0.3µA
  • MAX1561およびMAX1599とピン互換
  • エクスポーズドパッド付き、3mm x 3mm x 0.8mmのTDFNパッケージ

MAX8595X/MAX8596Xは、最大9個の白色LEDを定電流、高効率で駆動し、携帯電話、PDA、およびその他のハンドヘルド機器のLCDバックライト用として提供します。直列接続であるため各LEDに同じ電流が流れて輝度が均一化され、各LEDへのトレース数が最小限に抑えられます。MAX8595Xは、全温度範囲で一定のLED電流にレギュレートされます。MAX8596Xは、周囲温度が高い場合に白色LEDのオーバドライブを回避する周囲温度に依存するディレーティング機能を備え、+42℃以下で駆動電流を大きくします。

単一のDual Mode™入力によって、輝度調整とオン/オフ制御を簡単に行うことができます。高速の1MHz電流モードPWM動作によって、小型の入力/出力コンデンサ、および小型インダクタの使用が可能になり、入力電源/バッテリへのリップルが最小限に抑えられます。ソフトスタートによって、起動時の突入電流が排除されます。

MAX8595X/MAX8596Xは、省スペースの3mm x 3mmの8ピンTDFNパッケージで提供されます。

アプリケーション

  • 携帯電話/スマートフォン
  • 電子書籍およびサブノートブック
  • PDA、パームトップ、およびワイヤレスハンドヘルド機器
  • 白色LEDディスプレイバックライト

MAX8596X
2~9個の白色LED用TAディレーティングオプション付き、高効率、36Vステップアップコンバータ
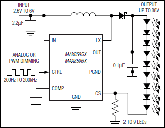
MAX8595X、MAX8596X:標準動作回路
myAnalogに追加

myAnalogの製品セクション(通知受け取り)、既存/新規プロジェクトに製品を追加する。

新規プロジェクトを作成
質問する
サポート

アナログ・デバイセズのサポート・ページはアナログ・デバイセズへのあらゆるご質問にお答えするワンストップ・ポータルです。


ドキュメント

さらに詳しく
myAnalogに追加

myAnalogのリソース・セクション、既存/新規プロジェクトにメディアを追加する。

新規プロジェクトを作成

ソフトウェア・リソース

必要なソフトウェア/ドライバが見つかりませんか?

ドライバ/ソフトウェアをリクエスト

ハードウェア・エコシステム

製品モデル 製品ライフサイクル 詳細
LED ドライバ IC 10
MAX1561 製造中 高効率、2~6灯白色LED用、26Vステップアップコンバータ
MAX1599 製造中 高効率、2~6灯白色LED用、26Vステップアップコンバータ
MAX1582 製造中止 白色LEDメインおよびサブディスプレイバックライト用、高効率、ステップアップコンバータ
MAX1570 製造中 1x/1.5x高効率チャージポンプ内蔵、白色LED電流レギュレータ
MAX1573 製造中 白色LED、1倍/1.5倍圧チャージポンプ、UCSPおよびTQFNパッケージ
MAX1574 製造中 180mA、1倍/2倍圧、白色LEDチャージポンプ、3mm x 3mm TDFNパッケージ
MAX1575 製造中止 メインおよびサブディスプレイ用、白色LED 1倍/1.5倍圧チャージポンプ
MAX1910 製造中 1.5倍/2倍、高効率白色LEDチャージポンプ
MAX1916 製造中 低ドロップアウト、定電流トリプル白色LEDバイアス電源
MAX1912 製造中止 1.5倍/2倍、高効率白色LEDチャージポンプ
Modal heading
myAnalogに追加

myAnalogの製品セクション(通知受け取り)、既存/新規プロジェクトに製品を追加する。

新規プロジェクトを作成

評価用キット

MAX8596ZEVKIT

Evaluation Kit for the MAX8595X, MAX8595Z, MAX8596X, MAX8596Z

機能と利点

  • Constant Current Regulation for Uniform Illumination
  • TA Derating Function to Allow Fewer LEDs for Same Brightness (MAX8596Z)
  • Flexible Analog or PWM Dimming Control
  • 1MHz Fixed-Frequency Switching
  • Output Overvoltage Protection
  • 2.6V to 5.5V Input Range
  • Up to 1.2W Output Power
  • Internal 36V Switch
  • High Efficiency Up to 86%
  • Tiny 3mm x 3mm TDFN Package
  • Small, Low-Profile Components
  • Fully Assembled and Tested
  • 製品詳細

    The MAX8596Z evaluation kit (EV kit) is a fully assembled and tested circuit board that evaluates the MAX8596Z white LED step-up DC-DC converter. The circuit operates from 2.6V to 5.5V and delivers an adjustable 0 to 25mA to drive up to 8 white LEDs in series.

    The MAX8596Z EV kit comes configured for driving 6 white surface-mount LEDs; however, it can support up to 8 white LEDs. A 9th LED pad is provided to evaluate the MAX8595X/MAX8596X. The EV kit features the MAX8596Z's temperature derating function, but can be used to evaluate the MAX8595Z without this feature. Either IC provides the flexibility of controlling LED brightness through an external analog or a PWM dimming signal.

    Applications

    • Cell Phones/Smartphones
    • e-Books and Subnotebooks
    • PDAs, Palmtops, and Wireless Handhelds
    • White LED Display Backlighting

    MAX8596ZEVKIT
    Evaluation Kit for the MAX8595X, MAX8595Z, MAX8596X, MAX8596Z

    最新のディスカッション

    MAX8596Xに関するディスカッションはまだありません。意見を投稿しますか?

    EngineerZone®でディスカッションを始める

    最近表示した製品