MAX1910

製造中

1.5倍/2倍、高効率白色LEDチャージポンプ

利用上の注意

本データシートの英語以外の言語への翻訳はユーザの便宜のために提供されるものであり、リビジョンが古い場合があります。最新の内容については、必ず最新の英語版をご参照ください。

なお、日本語版のデータシートは基本的に「Rev.0」(リビジョン0)で作成されています。そのため、英語版が後に改訂され、複数製品のデータシートがひとつに統一された場合、同じ「Rev.0」の日本語版のデータシートが異なる製品のデータシートとして表示されることがあります。たとえば、「ADM3307E」の場合、日本語データシートをクリックすると「ADM3311E」が表示されます。これは、英語版のデータシートが複数の製品で共有できるように1本化され、「ADM3307E/ADM3310E/ADM3311E/ADM3312E/ADM3315E」(Rev.J)と改訂されたからで、決して誤ってリンクが張られているわけではありません。和文化されたデータシートを少しでも有効に活用していただくためにこのような方法をとっておりますので、ご了解ください。

アナログ・デバイセズ社は、提供する情報が正確で信頼できるものであることを期していますが、その情報の利用に関して、あるいはその利用によって生じる第三者の特許やその他の権利の侵害に関して一切の責任を負いません。また、アナログ・デバイセズ社の特許または特許の権利の使用を明示的または暗示的に許諾するものでもありません。仕様は予告なしに変更する場合があります。本紙記載の商標および登録商標は、各社の所有に属します。

Viewing:

製品情報

  • 高効率1.5倍圧/2倍圧チャージポンプ
  • 750kHz動作により入力リップルを低減
  • 200mV電流検出スレッショルドにより電力損失を低減
  • 電流/電圧安定化チャージポンプ
  • 最大出力電流:120mA
  • インダクタ不要
  • 小型セラミックコンデンサ
  • 安定化LED電流マッチング:±5%
  • シャットダウンで負荷切断
  • シャットダウン電流:1µA
  • 小型10ピンµMAXパッケージ

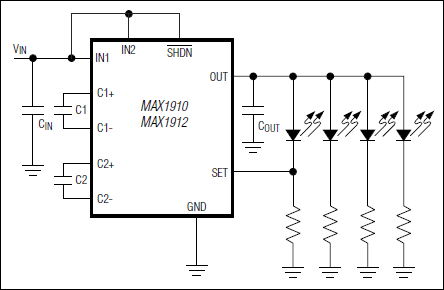
MAX1910/MAX1912は、非安定化入力電源(2.7V~5.3V)から、安定化出力電圧または電流(最大120mA)をLEDに供給します。これらの製品は、わずか4個の小型セラミックコンデンサを使用し、インダクタは不要のDC-DCコンバータです。入力リップルは、広い負荷範囲にわたって750kHz固定スイッチング周波数を維持する独自のレギュレーション方式により最小限に抑制されます。また、スタートアップ時の入力電流サージを低減するロジックレベルシャットダウンおよびソフトスタートも内蔵されています。

MAX1910には、1.5倍圧および2倍圧の2つの自動選択動作モードがあります。 1.5倍圧モードは高入力電圧で効率を改善し、2倍圧モードは低入力電圧でレギュレーションを維持します。MAX1912は、1.5倍圧モードのみで動作します。

MAX1910およびMAX1912は、省スペース10ピンµMAXパッケージで提供されます。

アプリケーション

  • バックアップバッテリ・ブーストコンバータ
  • 携帯電話
  • デジタルスチルカメラ
  • MP3プレーヤー
  • PDA
  • 白色LEDバックライト

MAX1910
1.5倍/2倍、高効率白色LEDチャージポンプ
MAX1910、MAX1912:標準動作回路
myAnalogに追加

myAnalogの製品セクション(通知受け取り)、既存/新規プロジェクトに製品を追加する。

新規プロジェクトを作成
質問する
サポート

アナログ・デバイセズのサポート・ページはアナログ・デバイセズへのあらゆるご質問にお答えするワンストップ・ポータルです。


ドキュメント

さらに詳しく
myAnalogに追加

myAnalogのリソース・セクション、既存/新規プロジェクトにメディアを追加する。

新規プロジェクトを作成

ソフトウェア・リソース

必要なソフトウェア/ドライバが見つかりませんか?

ドライバ/ソフトウェアをリクエスト

評価用キット

MAX1910EVKIT

Evaluation Kit for the MAX1910, MAX1912

機能と利点

  • Current-Regulated Charge Pump
  • 60mA Output Current
  • No Inductor Required
  • 750kHz Operation Minimizes Input Ripple
  • Uses Small Ceramic Capacitors
  • Load Disconnected in Shutdown
  • 1µA Shutdown Current
  • Small 10-Pin µMAX® Package
  • Fully Assembled and Tested

製品詳細

The MAX1910 evaluation kit (EV kit) is a fully assembled and tested circuit board containing a complete circuit driving four parallel white LEDs. The circuit operates from a 2.7V to 5.3V input supply. A MAX1910 comes installed on the board, but the EV kit can also be used to evaluate the MAX1912.

Applications

  • Backup Battery Boost Converters
  • Cell Phones
  • Digital Still Cameras
  • MP3 Players
  • PDAs
  • White LED Backlighting

MAX1910EVKIT
Evaluation Kit for the MAX1910, MAX1912

最新のディスカッション

MAX1910に関するディスカッションはまだありません。意見を投稿しますか?

EngineerZone®でディスカッションを始める

最近表示した製品