MAX6459

製造中

高電圧、低電流電圧モニタ、SOTパッケージ

利用上の注意

本データシートの英語以外の言語への翻訳はユーザの便宜のために提供されるものであり、リビジョンが古い場合があります。最新の内容については、必ず最新の英語版をご参照ください。

なお、日本語版のデータシートは基本的に「Rev.0」(リビジョン0)で作成されています。そのため、英語版が後に改訂され、複数製品のデータシートがひとつに統一された場合、同じ「Rev.0」の日本語版のデータシートが異なる製品のデータシートとして表示されることがあります。たとえば、「ADM3307E」の場合、日本語データシートをクリックすると「ADM3311E」が表示されます。これは、英語版のデータシートが複数の製品で共有できるように1本化され、「ADM3307E/ADM3310E/ADM3311E/ADM3312E/ADM3315E」(Rev.J)と改訂されたからで、決して誤ってリンクが張られているわけではありません。和文化されたデータシートを少しでも有効に活用していただくためにこのような方法をとっておりますので、ご了解ください。

アナログ・デバイセズ社は、提供する情報が正確で信頼できるものであることを期していますが、その情報の利用に関して、あるいはその利用によって生じる第三者の特許やその他の権利の侵害に関して一切の責任を負いません。また、アナログ・デバイセズ社の特許または特許の権利の使用を明示的または暗示的に許諾するものでもありません。仕様は予告なしに変更する場合があります。本紙記載の商標および登録商標は、各社の所有に属します。

Viewing:

製品情報

  • 広い電源電圧範囲:4V~28V
  • 内部リファレンス:2.25V ±2.5%
  • 低電流:3.5µA (typ) (12Vにて)
  • オープンドレインnチャネル出力(28V対応)
  • 内部スレッショルドヒステリシスオプション:0.5%、5%、8.3%
  • 2個の入出力タイムアウト期間オプション:50µs、150ms
  • 低電圧ロックアウト内蔵
  • 短時間電圧トランジェントの影響なし
  • 小型SOT23パッケージ
  • 少ない外付け部品
  • -40℃~+125℃で全動作を保証
  • AEC-Q100認定(MAX6459UTA/V+のみ)

高電源電圧、低電力電圧モニタのMAX6457~MAX6460は、4V~28Vの電源電圧範囲で動作します。各デバイスは、高精度バンドギャップリファレンス、1個または2個の低オフセット電圧コンパレータ、内部スレッショルドヒステリシス、パワーグッドまたはリセットタイムアウトオプション、および1個または2個の高電圧オープンドレイン出力を備えています。2個の外付け抵抗器(ウィンドウ検出では3個)でトリップスレッショルド電圧が設定されます。

MAX6457は、低電圧または過電圧を検出する単一の電圧モニタです。ロジックベースのクリア入力は、過電圧印加に対して出力をラッチするか、もしくはデバイスを透過モードで動作させることもできます。MAX6458は、ウィンドウ検出用の2つのコンパレータ(過電圧用1個と低電圧用1個)、および監視される入力が可変電圧ウィンドウ内にあるかどうかを示す単一出力を備えています。MAX6459は、2個の独立したコンパレータ出力付きのデュアル過電圧/低電圧コンパレータを備えています。MAX6459は、低電圧出力と過電圧出力が別々な1個のウィンドコンパレータとして使用するか、もしくは2個の独立した単一電圧モニタとして使用してください。MAX6460は、1個のコンパレータと内部リファレンスを内蔵し、外部リファレンスも受け入れます。コンパレータの反転および非反転入力は外部アクセス可能で正または負電圧モニタをサポートし、デバイスをアクティブハイまたはアクティブロー出力ロジックに設定します。

MAX6457/MAX6458は、50µs (typ)の遅延付き電圧検出器もしくは90msの最小リセットタイムアウト遅延付きリセット回路として使用する固定タイミングオプションを備えています。監視される入力は、出力の状態が変わる前の選択されたタイムアウト期間中に、調整済みトリップスレッショルド以上(もしくは、MAX6458では調整済み電圧ウィンドウ内)でなければなりません。MAX6459/MAX6460のタイムアウト期間は、固定の50µsのみです。内部スレッショルドのヒステリシスオプション(MAX6457/MAX6458/MAX6459では0.5%、5%、および8.3%、MAX6460では0.5%)は、ノイズの影響を受けるアプリケーションで出力チャタリングを抑制します。各デバイスは、小型SOT23パッケージで提供され、-40℃~+125℃の拡張温度範囲での動作が保証されています。

アプリケーション

  • 車載用
  • 産業用
  • マルチセル、バッテリスタック駆動装置
  • ネットワーキング
  • ノートブック、eBook
  • 過電圧監視/保護
  • テレコム
  • 低電圧監視/シャットダウン
  • ウインドウ電圧検出回路

MAX6459
高電圧、低電流電圧モニタ、SOTパッケージ
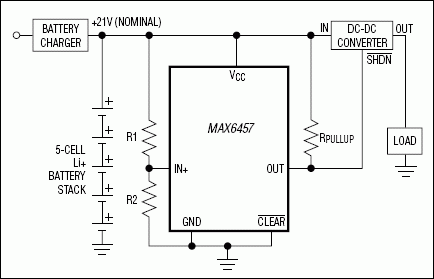
MAX6457、MAX6458、MAX6459、MAX6460:標準動作回路
myAnalogに追加

myAnalogの製品セクション(通知受け取り)、既存/新規プロジェクトに製品を追加する。

新規プロジェクトを作成
質問する
サポート

アナログ・デバイセズのサポート・ページはアナログ・デバイセズへのあらゆるご質問にお答えするワンストップ・ポータルです。


ドキュメント

さらに詳しく
myAnalogに追加

myAnalogのリソース・セクション、既存/新規プロジェクトにメディアを追加する。

新規プロジェクトを作成

ソフトウェア・リソース

必要なソフトウェア/ドライバが見つかりませんか?

ドライバ/ソフトウェアをリクエスト

最新のディスカッション

MAX6459に関するディスカッションはまだありません。意見を投稿しますか?

EngineerZone®でディスカッションを始める

最近表示した製品