MAX533

製造中

2.7V、低電力、8ビットクワッドDAC、レイルトゥレイル出力バッファ付

超小型クワッド8ビットDAC

利用上の注意

本データシートの英語以外の言語への翻訳はユーザの便宜のために提供されるものであり、リビジョンが古い場合があります。最新の内容については、必ず最新の英語版をご参照ください。

なお、日本語版のデータシートは基本的に「Rev.0」(リビジョン0)で作成されています。そのため、英語版が後に改訂され、複数製品のデータシートがひとつに統一された場合、同じ「Rev.0」の日本語版のデータシートが異なる製品のデータシートとして表示されることがあります。たとえば、「ADM3307E」の場合、日本語データシートをクリックすると「ADM3311E」が表示されます。これは、英語版のデータシートが複数の製品で共有できるように1本化され、「ADM3307E/ADM3310E/ADM3311E/ADM3312E/ADM3315E」(Rev.J)と改訂されたからで、決して誤ってリンクが張られているわけではありません。和文化されたデータシートを少しでも有効に活用していただくためにこのような方法をとっておりますので、ご了解ください。

アナログ・デバイセズ社は、提供する情報が正確で信頼できるものであることを期していますが、その情報の利用に関して、あるいはその利用によって生じる第三者の特許やその他の権利の侵害に関して一切の責任を負いません。また、アナログ・デバイセズ社の特許または特許の権利の使用を明示的または暗示的に許諾するものでもありません。仕様は予告なしに変更する場合があります。本紙記載の商標および登録商標は、各社の所有に属します。

Viewing:

製品情報

  • 電源:+2.7V~+3.6V単一
  • 超低消費電流:
    • 0.7mA (動作中)
    • 1µA (シャットダウンモード)
  • パッケージ:超小型16ピンQSOP
  • リファレンス入力範囲:グランド~VDD
  • 出力バッファアンプは電源電圧範囲でスイング
  • 10MHzシリアルインタフェース:SPI、QSPI (CPOL = CPHA = 0またはCPOL = CPHA = 1)、およびMICROWIREとコンパチブル
  • 同期更新を可能にするダブルバッファ付レジスタ
  • シリアルデータ出力でデイジーチェーン接続が可能
  • パワーオンリセットがシリアルインタフェースをクリアして全てのレジスタをゼロに設定
  • ソフトウェアシャットダウン
  • ソフトウェアプログラマブルロジック出力
  • 非同期ハードウェアクリアが全ての内部レジスタをゼロクリア

MAX533は+2.7V~+3.6Vの単一電源で動作するシリアル入力、電圧出力、8ビットのクワッドディジタルアナログコンバータ(DAC)です。高精度の内部バッファは電源電圧範囲でスイングし、リファレンス入力範囲はグランドおよび正電源電圧を含んでいます。MAX533は、1µAのシャットダウンモードを備えています。

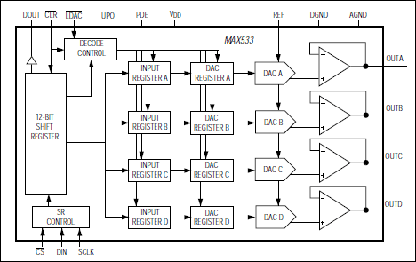
シリアルインタフェースはダブルバッファ付です。即ち、12ビットの入力シフトレジスタの後に4つの8ビットバッファレジスタおよび4つの8ビットDACレジスタが続きます。12ビットのシリアルワードは、8つのデータビットおよび4つの制御ビット(DAC選択および特殊プログラミングコマンド用)から構成されます。入力レジスタおよびDACレジスタは、別々あるいは単一のソフトウェアコマンドで同時に更新できます。アクティブローLDACおよびアクティブローCLRの2つの非同期制御ピンが追加されているため、入力レジスタおよびDACレジスタの同時更新またはクリアが可能になっています。

インタフェースは、SPI™、QSPI™ (CPOL = CPHA = 0またはCPOL = CPHA = 1)、およびMICROWIRE™とコンパチブルです。バッファ付データ出力によりシリアルデバイスのデイジーチェーン接続が可能です。

MAX533は16ピンDIPおよびCERDIPパッケージの他にも、16ピンQSOPパッケージ(8ピンSOと同面積)で供給されています。

アプリケーション

  • デジタル利得およびオフセット制御
  • ポータブル計測機器
  • プログラマブル減衰
  • プログラマブル電流源

MAX533
2.7V、低電力、8ビットクワッドDAC、レイルトゥレイル出力バッファ付
MAX533:ファンクションダイアグラム
myAnalogに追加

myAnalogの製品セクション(通知受け取り)、既存/新規プロジェクトに製品を追加する。

新規プロジェクトを作成
質問する
サポート

アナログ・デバイセズのサポート・ページはアナログ・デバイセズへのあらゆるご質問にお答えするワンストップ・ポータルです。


ドキュメント

さらに詳しく
myAnalogに追加

myAnalogのリソース・セクション、既存/新規プロジェクトにメディアを追加する。

新規プロジェクトを作成

ソフトウェア・リソース

必要なソフトウェア/ドライバが見つかりませんか?

ドライバ/ソフトウェアをリクエスト

ハードウェア・エコシステム

製品モデル 製品ライフサイクル 詳細
D/Aコンバータ(DAC) 1
MAX534 製造中 +5V、低電力、8ビットクワッドDAC、レイルトゥレイル出力バッファ付
Modal heading
myAnalogに追加

myAnalogの製品セクション(通知受け取り)、既存/新規プロジェクトに製品を追加する。

新規プロジェクトを作成

最新のディスカッション

MAX533に関するディスカッションはまだありません。意見を投稿しますか?

EngineerZone®でディスカッションを始める

最近表示した製品