LTC2600

製造中

16ピンSSOPパッケージのオクタル 16ビット・レール・トゥ・レールDAC

利用上の注意

本データシートの英語以外の言語への翻訳はユーザの便宜のために提供されるものであり、リビジョンが古い場合があります。最新の内容については、必ず最新の英語版をご参照ください。

なお、日本語版のデータシートは基本的に「Rev.0」(リビジョン0)で作成されています。そのため、英語版が後に改訂され、複数製品のデータシートがひとつに統一された場合、同じ「Rev.0」の日本語版のデータシートが異なる製品のデータシートとして表示されることがあります。たとえば、「ADM3307E」の場合、日本語データシートをクリックすると「ADM3311E」が表示されます。これは、英語版のデータシートが複数の製品で共有できるように1本化され、「ADM3307E/ADM3310E/ADM3311E/ADM3312E/ADM3315E」(Rev.J)と改訂されたからで、決して誤ってリンクが張られているわけではありません。和文化されたデータシートを少しでも有効に活用していただくためにこのような方法をとっておりますので、ご了解ください。

アナログ・デバイセズ社は、提供する情報が正確で信頼できるものであることを期していますが、その情報の利用に関して、あるいはその利用によって生じる第三者の特許やその他の権利の侵害に関して一切の責任を負いません。また、アナログ・デバイセズ社の特許または特許の権利の使用を明示的または暗示的に許諾するものでもありません。仕様は予告なしに変更する場合があります。本紙記載の商標および登録商標は、各社の所有に属します。

Viewing:

製品情報

  • 最小のピン互換オクタルDAC
    • LTC2600:16ビット
    • LTC2610:14ビット
    • LTC2620:12ビット
  • 全温度範囲で16ビット単調性を保証
  • 広い電源範囲:2.5V~5.5V
  • 低消費電力動作:250μA/DAC(3V電源時)
  • 各チャネルが個別に1μA(最大)までパワーダウン
  • 非常に小さいDAC間クロストーク:10μV未満
  • 大きなレール・トゥ・レール出力ドライブ:±15mA(最小)
  • ダブルバッファ・デジタル入力
  • 10/8ビット・バージョンのLTC1660/LTC1665とピン互換
  • 小型16ピン細型SSOPパッケージと20ピン4mm×5mm QFNパッケージ

LTC2600/LTC2610/LTC2620は、オクタルの16、14、12ビット、2.5V~5.5V動作、レール・トゥ・レール電圧出力DACで、16ピン細型SSOPパッケージと20ピン4mm×5mm QFNパッケージで供給されます。高性能出力バッファを内蔵し、単調性が保証されています。

これらのデバイスにより、 16ビットおよび14ビットDACの基板実装密度の新しい基準が確立され、単一電源、複数電圧出力DACの出力ドライブ、クロストーク、ロード・レギュレーションの標準性能レベルが向上します。

これらのデバイスは、最大50MHzのクロックレートで動作可能なシンプルな SPI/MICROWIRE互換3線シリアル・インタフェースを使用します。デイジーチェーンが可能で、ハードウェアCLR機能を搭載しています。

LTC2600/LTC2610/LTC2620はパワーオン・リセット回路を内蔵しています。パワーアップ時の出力電圧の上昇はゼロスケールを基準にして10mV未満であり、パワーアップ後は有効な書き込みや更新が発生するまで、電圧出力はゼロスケールに維持されます。


アプリケーション

  • モバイル通信
  • プロセス制御、産業用オートメーション
  • 計測
  • 自動テスト装置

LTC2600
16ピンSSOPパッケージのオクタル 16ビット・レール・トゥ・レールDAC
Differential Nonlinearity (LTC2600) Product Package 1 Product Package 2
myAnalogに追加

myAnalogの製品セクション(通知受け取り)、既存/新規プロジェクトに製品を追加する。

新規プロジェクトを作成
質問する
サポート

アナログ・デバイセズのサポート・ページはアナログ・デバイセズへのあらゆるご質問にお答えするワンストップ・ポータルです。


ドキュメント

データシート

これは最新改訂バージョンのデータシートです。

さらに詳しく
myAnalogに追加

myAnalogのリソース・セクション、既存/新規プロジェクトにメディアを追加する。

新規プロジェクトを作成

ソフトウェア・リソース

必要なソフトウェア/ドライバが見つかりませんか?

ドライバ/ソフトウェアをリクエスト

ハードウェア・エコシステム

製品モデル 製品ライフサイクル 詳細
インターフェース・トランシーバ 1
LTM2883 製造中 ±12.5Vおよび5Vの可変安定化電源を備えたSPI/デジタルまたはI2C対応のμModuleアイソレータ
Modal heading
myAnalogに追加

myAnalogの製品セクション(通知受け取り)、既存/新規プロジェクトに製品を追加する。

新規プロジェクトを作成

ツールおよびシミュレーション

Precision DAC Error Budget Tool

Precision DAC Error Budget Toolは、高精度DACシグナル・チェーンのDC精度を計算するウェブ・アプリケーションです。これは、シグナル・チェーン全体で静的誤差がどの程度累積するかを示すもので、これにより設計のトレードオフを手早く評価できます。計算には、電圧リファレンス、オペアンプ、および高精度DACが生成するDC誤差が含まれます。

ツールを開く

Linduino 3

Linduino

Linduino はアナログ・デバイセズの Arduino 互換システムで、アナログ・デバイセズ製集積回路のファームウェア・ライブラリおよびサンプル・コードの開発と配布に使用します。Linduino対応の各製品には、LTSketchbook/Part Numberフォルダに定義されたサンプルのメイン・プログラムと、LTSketchbook/librariesフォルダに定義されたドライバ・コードが含まれています。

GitHub上のLinduinoコードのリポジトリとコード使用方法

LTSketchbookをダウンロード

Linduinoを購入


評価用キット

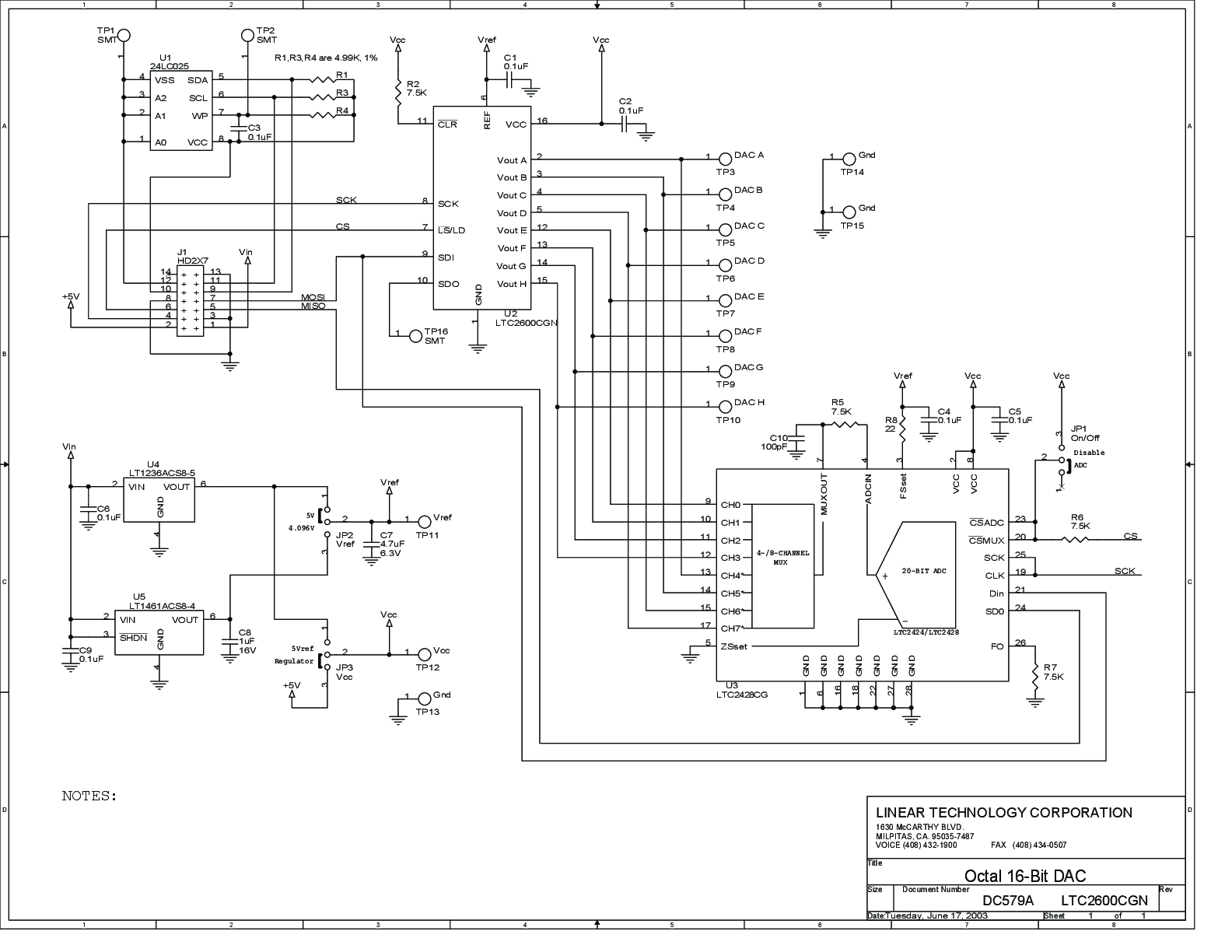
DC579A
LTC2600CGN | Octal 16-Bit DAC (Requires DC590)
DC579A Demo Board DC579A Demo Board DC579A Demo Board DC579A Demo Board DC579A - Schematic

最新のディスカッション

最近表示した製品