AD8271

製造中

ディファレンス・アンプ、プログラマブル・ゲイン、高精度

利用上の注意

本データシートの英語以外の言語への翻訳はユーザの便宜のために提供されるものであり、リビジョンが古い場合があります。最新の内容については、必ず最新の英語版をご参照ください。

なお、日本語版のデータシートは基本的に「Rev.0」(リビジョン0)で作成されています。そのため、英語版が後に改訂され、複数製品のデータシートがひとつに統一された場合、同じ「Rev.0」の日本語版のデータシートが異なる製品のデータシートとして表示されることがあります。たとえば、「ADM3307E」の場合、日本語データシートをクリックすると「ADM3311E」が表示されます。これは、英語版のデータシートが複数の製品で共有できるように1本化され、「ADM3307E/ADM3310E/ADM3311E/ADM3312E/ADM3315E」(Rev.J)と改訂されたからで、決して誤ってリンクが張られているわけではありません。和文化されたデータシートを少しでも有効に活用していただくためにこのような方法をとっておりますので、ご了解ください。

アナログ・デバイセズ社は、提供する情報が正確で信頼できるものであることを期していますが、その情報の利用に関して、あるいはその利用によって生じる第三者の特許やその他の権利の侵害に関して一切の責任を負いません。また、アナログ・デバイセズ社の特許または特許の権利の使用を明示的または暗示的に許諾するものでもありません。仕様は予告なしに変更する場合があります。本紙記載の商標および登録商標は、各社の所有に属します。

Viewing:

製品情報

  • 外付け抵抗が不要
    ディファレンス・アンプ、ゲイン½、1、2
    シングルエンド・アンプ、40種を超えるゲイン構成が可能
    電源電圧の中間電圧にレファレンス電圧を設定可能
  • 優れたAC仕様帯域幅:15MHzスルーレート
    30V/µs
  • 高精度DC性能:ゲイン誤差:0.08%(max)
    ゲイン・ドリフト:10ppm/℃(max)
    CMRR:80dB(min)@ゲイン=2
  • 10ピンMSOPパッケージ
  • 電源電流:2.6mA
  • 電源範囲:±2.5V~±18V

AD8271は、ゲイン設定抵抗を内蔵した低歪みの高精度ディファレンス・アンプです。このデバイスは外付け部品なしで、ゲイン½、1または2の高性能ディファレンス・アンプとして構成することができます。また、-2~+3のゲイン範囲で40通りを超えるシングルエンド構成のアンプとして設定することができます。

AD8271は、10ピンMSOPパッケージを採用しています。AD8271は単電源と両電源で動作し、電源電流はわずか2.6 mA(max)です。仕様は工業温度範囲-40~+85℃にわたって規定されており、完全RoHS適合で供給されています。

AD8271のデュアル・チャンネル版については、AD8270のデータシートを参照してください。

アプリケーション

  • A/Dコンバータのドライバ
  • 計装アンプのビルディング・ブロック
  • レベル変換
  • 自動テスト装置
  • 高性能オーディオ
  • Sine/Cosineエンコーダ

AD8271
ディファレンス・アンプ、プログラマブル・ゲイン、高精度
AD8271-fbl AD8271-pc
myAnalogに追加

myAnalogの製品セクション(通知受け取り)、既存/新規プロジェクトに製品を追加する。

新規プロジェクトを作成
質問する
サポート

アナログ・デバイセズのサポート・ページはアナログ・デバイセズへのあらゆるご質問にお答えするワンストップ・ポータルです。


ドキュメント

さらに詳しく
myAnalogに追加

myAnalogのリソース・セクション、既存/新規プロジェクトにメディアを追加する。

新規プロジェクトを作成

ソフトウェア・リソース

必要なソフトウェア/ドライバが見つかりませんか?

ドライバ/ソフトウェアをリクエスト

リファレンス・デザイン

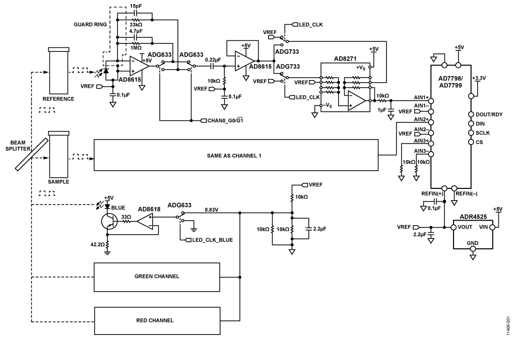
CN0312 Circuits from the Lab®

プログラマブル・ゲイン・トランスインピーダンス・アンプと同期検波器付き2チャンネル色度計 ※Rev.0を翻訳したものです。新ver.は英語資料をご覧ください。

機能と利点

  • Dual channel RGB colorimeter
  • High sensitivity low noise transimpedance amplifier
  • Programmable gain TIA
CN0312
プログラマブル・ゲイン・トランスインピーダンス・アンプと同期検波器付き2チャンネル色度計 ※Rev.0を翻訳したものです。新ver.は英語資料をご覧ください。

最新のディスカッション

最近表示した製品