MAX8510

PRODUCTION

Ultra-Low-Noise, High PSRR, Low-Dropout, 120mA Linear Regulators

Low-Noise, Low-Dropout, 120mA Linear Regulators Fit in an SC70 Package without Compromising Performance

Viewing:

Overview

  • Space-Saving SC70 and TDFN (2mm x 2mm) Packages
  • 11µVRMS Output Noise at 100Hz to 100kHz Bandwidth (MAX8510)
  • 78dB PSRR at 1kHz (MAX8510)
  • 120mV Dropout at 120mA Load
  • Stable with 1µF Ceramic Capacitor for Any Load
  • Guaranteed 120mA Output
  • Only Need Input and Output Capacitors (MAX8511)
  • Output Voltages: 1.5V, 1.8V, 2.5V, 2.6V, 2.7V, 2.8V, 2.85V, 3V, 3.3V, 4.5V (MAX8510/MAX8511) and Adjustable (MAX8512)
  • Low 40µA Ground Current
  • Excellent Load/Line Transient
  • Overcurrent and Thermal Protection

The MAX8510/MAX8511/MAX8512 ultra-low-noise, low-dropout (LDO) linear regulators are designed to deliver up to 120mA continuous output current. These regulators achieve a low 120mV dropout for 120mA load current. The MAX8510 uses an advanced architecture to achieve ultra-low output voltage noise of 11µVRMS and PSRR of 54dB at 100kHz.

The MAX8511 does not require a bypass capacitor, hence achieving the smallest PC board area. The MAX8512's output voltage can be adjusted with an external divider.

The MAX8510/MAX8511 are preset to a variety of voltages in the 1.5V to 4.5V range. Designed with a P-channel MOSFET series pass transistor, the MAX8510/MAX8511/MAX8512 maintain very low ground current (40µA).

The regulators are designed and optimized to work with low-value, low-cost ceramic capacitors. The MAX8510 requires only 1µF (typ) of output capacitance for stability with any load. When disabled, current consumption drops to below 1µA.

Package options include a 5-pin SC70 and a tiny 2mm x 2mm x 0.8mm TDFN package.

Applications

  • Base Stations
  • Bluetooth® Portable Radios and Accessories
  • Cellular and Cordless Phones
  • Digital Cameras
  • PDA and Palmtop Computers
  • Personal Stereos
  • Portable and Battery-Powered Equipment
  • Wireless LANs

MAX8510
Ultra-Low-Noise, High PSRR, Low-Dropout, 120mA Linear Regulators
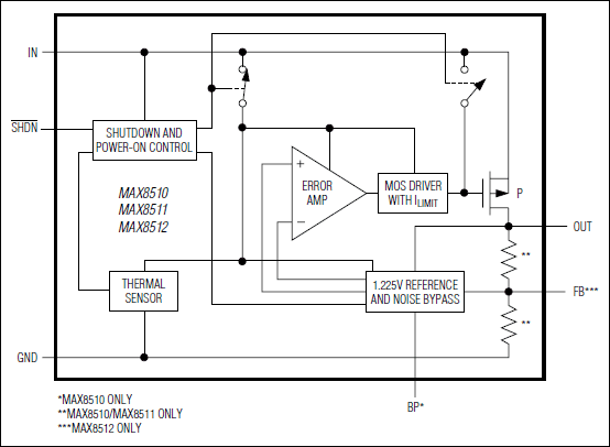
MAX8510, MAX8511, MAX8512: Functional Diagram
Add to myAnalog

Add product to the Products section of myAnalog (to receive notifications), to an existing project or to a new project.

Create New Project
Ask a Question

Documentation

Learn More
Add to myAnalog

Add media to the Resources section of myAnalog, to an existing project or to a new project.

Create New Project

Software Resources

Can't find the software or driver you need?

Request a Driver/Software

Hardware Ecosystem

Parts Product Life Cycle Description
LDO Linear Regulators 6
MAX8867 PRODUCTION Low-Noise, Low-Dropout, 150mA Linear Regulators in SOT23
MAX8868 PRODUCTION Low-Noise, Low-Dropout, 150mA Linear Regulators in SOT23
MAX8877 PRODUCTION Low-Noise, Low-Dropout, 150mA Linear Regulators with '2982 Pinout
MAX8882 RECOMMENDED FOR NEW DESIGNS Dual, Low-Noise, Low-Dropout, 160mA Linear Regulators in SOT23
MAX8878 PRODUCTION Low-Noise, Low-Dropout, 150mA Linear Regulators with '2982 Pinout
MAX8883 PRODUCTION Dual, Low-Noise, Low-Dropout, 160mA Linear Regulators in SOT23
Modal heading
Add to myAnalog

Add product to the Products section of myAnalog (to receive notifications), to an existing project or to a new project.

Create New Project

Evaluation Kits

eval board
MAX11205PMB1

MAX11205PMB1 Peripheral Module

Features and Benefits

  • 16-Bit Full-Scale Resolution
  • Internal System Clock
  • 2-Wire Serial Interface
  • On-Board Voltage Reference (MAX6037, 2.5V Version)
  • Filtered Power Supply with Optional (Jumper-Selectable) Ultra-Low Noise LDO
  • 6-Pin Pmod-Compatible Connector (GPIO)
  • Example Software Written in C for Portability
  • RoHS Compliant
  • Proven PCB Layout
  • Fully Assembled and Tested

Product Details

The MAX11205PMB1 peripheral module provides the necessary hardware to interface the MAX11205 16-bit ADC to any system that utilizes Pmod™-compatible expansion ports configurable for GPIO interface. The IC is an ultra-low-power (< 300µA max active current), high-resolution, serial-output ADC. This device provides the highest resolution per unit power in the industry and is optimized for applications that require very high dynamic range with low power, such as sensors on a 4mA to 20mA industrial control loop. The voltage reference for the IC is supplied by a MAX6037 (2.5V) that is also on the module. The filtered power-supply voltage from the host can be optionally passed (jumper selectable) through a MAX8510 ultra-low-noise LDO, allowing empirical evaluation of performance with different power sources.
Refer to the MAX11205 IC data sheet for detailed information regarding operation of the IC.

Applications

  • Battery Applications
  • Portable Instrumentation
  • Temperature/Pressure Measurement
  • Weight Scales

MAX11205PMB1
MAX11205PMB1 Peripheral Module
MAX11205PMB1 Board Photo

Reference Designs

MAXREFDES75
MAXREFDES75 Circuits from the lab

MAXREFDES75#: 24-Bit Weigh Scale with a 16-Bit DAC, 0 to 10V Output

Features and Benefits

  • Ratiometric measurement or measurement compared to a precision voltage reference
  • User-programmable offset and gain calibration for sensor (load cell)
  • User-programmable offset and gain calibration for DAC
  • User-programmable voltage output range mapping
MAXREFDES75
MAXREFDES75#: 24-Bit Weigh Scale with a 16-Bit DAC, 0 to 10V Output
MAXREFDES75
MAXREFDES75 System Block Diagram

Latest Discussions

No discussions on MAX8510 yet. Have something to say?

Start a Discussion on EngineerZone®

Recently Viewed