MAX13256

PRODUCTION

36V H-Bridge Transformer Driver for Isolated Supplies

Wide-Range Transformer Driver Simplifies Isolated Power Designs

Viewing:

Overview

  • Simple, Flexible Design
    • 8V to 36V Supply Range
    • Up to 90% Efficiency
    • Provides Up to 10W to the Transformer
    • Undervoltage Lockout
    • 2.5V to 5V Compatible Logic Interface
    • Internal or External Clock Source
    • Adjustable Overcurrent Threshold
  • Integrated System Protection
    • Fault Detection and Indication
    • Overcurrent Limiting
    • Overtemperature Protection
  • Saves Space on Board
    • Small 10-Pin TDFN Package (3mm x 3mm)

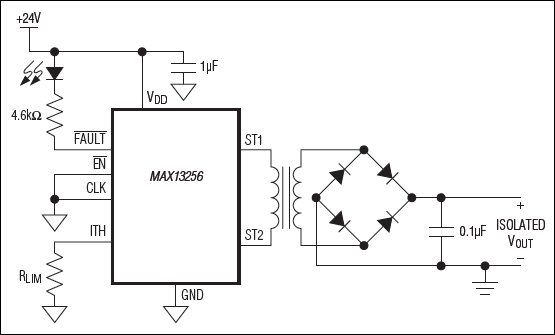
The MAX13256 H-bridge transformer driver provides a simple solution for making isolated power supplies up to 10W. The device drives a transformer's primary coil with up to 300mA of current from a wide 8V to 36V DC supply. The transformer's secondary-to-primary winding ratio defines the output voltage, allowing selection of virtually any isolated output voltage.

The device features adjustable current limiting, allowing indirect limiting of secondary-side load currents. The current limit of the MAX13256 is set by an external resistor. An active-low FAULT output asserts when the device detects an overtemperature or overcurrent condition. In addition, the device features a low-power mode to reduce the overall supply current to 0.65mA (typ) when the driver is not in use.

The device features an internal oscillator for autonomous operation and an external clock source input to synchronize multiple MAX13256 devices and precisely set the switching frequency. Internal circuitry guarantees a fixed 50% duty cycle to prevent DC current flow through the transformer, regardless of which clock source is used.

The device is available in a small 10-pin (3mm x 3mm) TDFN package and is specified over the -40°C to +125°C automotive temperature range.

Applications

  • 24V PLC Supply Isolation
  • Isolated Fieldbus Interfaces
  • Medical Equipment
  • Motor Controls
  • Power Meters

MAX13256
36V H-Bridge Transformer Driver for Isolated Supplies
MAX13256: Typical Operating Circuit
Add to myAnalog

Add product to the Products section of myAnalog (to receive notifications), to an existing project or to a new project.

Create New Project
Ask a Question

Documentation

Learn More
Add to myAnalog

Add media to the Resources section of myAnalog, to an existing project or to a new project.

Create New Project

Software Resources

Can't find the software or driver you need?

Request a Driver/Software

Evaluation Kits

MAX13256EVKIT

Evaluation Kit for the MAX13256

Features and Benefits

  • 8V to 36V Input Supply Range
  • Up to 90% Efficiency
  • Full-Wave Rectified Output
  • Configurable for a Voltage Doubler, Bipolar Half-Wave Rectifier, and Push-Pull Rectifier Outputs
  • Internal or External Clock Operation Option
  • Designed for 1500VRMS Isolation
  • Proven PCB Layout
  • Fully Assembled and Tested

Product Details

The MAX13256 evaluation kit (EV kit) is a fully assembled and tested PCB that contains the MAX13256 10W isolated H-bridge DC-DC converter. The EV kit operates from an 8V to 36V DC power source and the on-board 1:1 turns-ratio transformer from HALO sets the output voltage range from 6.8V to 34.8V with a 300mA current limit.
The EV kit provides greater than 90% overall efficiency at +24V between 2.2W and up to 8.3W output power using an H-bridge DC-DC converter topology. Input-ripple current and radiated noise are minimized by the inherent balanced nature of the design with no interruption in the input current. Undervoltage lockout (UVLO), adjustable current limit, and thermal shutdown provide for a robust 10W isolated supply. The surface-mount transformer provides galvanic isolation with the output powered from a full-wave rectifier circuit, reducing the output-voltage ripple.
The EV kit circuit is configured as a full-wave rectifier, with an output voltage that follows the input voltage but is configurable for other topologies including a voltage doubler, bipolar outputs, half-wave rectification, and a push-pull rectifier.
Use HALO's TGMR-512V6LF transformer for 4:1 turns-ratio operation providing up to 1A load capability.
The device is available in a 10-pin (3mm x 3mm) TDFN package with an exposed pad.

Applications

  • 24V PLC Supply Isolation
  • Isolated Fieldbus Interfaces
  • Medical Equipment
  • Motor Controls
  • Power Meters

MAX13256EVKIT
Evaluation Kit for the MAX13256

Reference Designs

maxrefdes12fig01
MAXREFDES12 Circuits from the lab

Isolated Industrial Octal Digital Input Translator/Serializer

Features and Benefits

Features

  • Eight high-voltage input channels (36V, max)
  • On-chip 8-to-1 serialization with SPI interface
  • On-chip 5V regulator
  • Isolated power and data
  • Small printed circuit board (PCB) area
  • Device drivers
  • Example C source code
  • Pmod™-compatible form factor

Applications

  • Building automation
  • Digital input modules for PLCs
  • Industrial automation
  • Motor control
  • Process automation

MAXREFDES9 System Block Diagram
MAXREFDES9 Circuits from the lab

3.3V to 15V Input, ±15V (±12V) Output, Isolated Power Supply

Features and Benefits

Features

  • Isolated power
  • ±15V (±12V) outputs
  • Small printed-circuit board (PCB) area
  • Pmod™-compatible form factor
MAXREFDES177
MAXREFDES177 Circuits from the lab

MAXREFDES177# IO-Link Universal Analog IO

Features and Benefits

  • IEC 61131-9 Compliant
  • TMG TE IO-Link Stack
  • IO-Link Version 1.1 Compliant
  • Universal Analog IO
  • Integrated Galvanic Isolation
MAXREFDES75
MAXREFDES75 Circuits from the lab

MAXREFDES75#: 24-Bit Weigh Scale with a 16-Bit DAC, 0 to 10V Output

Features and Benefits

  • Ratiometric measurement or measurement compared to a precision voltage reference
  • User-programmable offset and gain calibration for sensor (load cell)
  • User-programmable offset and gain calibration for DAC
  • User-programmable voltage output range mapping
MAXREFDES1294
MAXREFDES1294 Circuits from the lab

Ultra-Miniature, 24V/700mA, No-Opto Isolated Flyback DC-DC Converter with Peak Efficiency of 91.5%, Using the MAX17690

Features and Benefits

  • Undervoltage Lockout
  • 2.5V to 5V Compatible Logic Interface
  • Internal or External Clock Source
  • Adjustable Overcurrent Threshold
  • Fault Detection and Indication
  • Overcurrent Limiting
  • Overtemperature Protection
  • Small 10-Pin TDFN Package (3mm × 3mm)
MAXREFDES74
MAXREFDES74 Circuits from the lab

MAXREFDES74: 18-Bit Precision Data Acquisition System

Features and Benefits

The MAXREFDES74# reference design features:

  • Power and data isolation
  • Flexible, configurable inverting or noninverting input scheme
  • Unipolar or bipolar input (ADC) and output (DAC)

MAX11156

  • 18-bit resolution with no missing codes
  • SNR: 94.4dB
  • THD: -107dB at 1kHz
  • Buffered internal or external voltage reference input
  • Internal reference with -6ppm/°C (typ) temperature coefficient
  • Single 5V supply
  • True bipolar ±5V input range

MAX5318

  • 18-bit resolution with no missing codes
  • High accuracy: ±2 LSB INL (max)
  • 3µs settling time
  • User-programmable offset and gain calibration
  • ±0.5ppm/°C (typ) offset and gain drift over temperature
  • Force/sense output
  • 50MHz SPI-compatible interface with 1.8V to 5.5V logic
MAXREFDES12
Isolated Industrial Octal Digital Input Translator/Serializer
maxrefdes12fig01
maxrefdes12fig00
maxrefdes12fig04
MAXREFDES9
3.3V to 15V Input, ±15V (±12V) Output, Isolated Power Supply
MAXREFDES9 System Block Diagram
MAXREFDES9 Hardware
MAXREFDES177
MAXREFDES177# IO-Link Universal Analog IO
MAXREFDES177
MAXREFDES177 System Block Diagram
MAXREFDES75
MAXREFDES75#: 24-Bit Weigh Scale with a 16-Bit DAC, 0 to 10V Output
MAXREFDES75
MAXREFDES75 System Block Diagram
MAXREFDES1294
Ultra-Miniature, 24V/700mA, No-Opto Isolated Flyback DC-DC Converter with Peak Efficiency of 91.5%, Using the MAX17690
MAXREFDES1294
MAXREFDES74
MAXREFDES74: 18-Bit Precision Data Acquisition System
MAXREFDES74

Latest Discussions

Recently Viewed