MAX31913

PRODUCTION

Industrial, Octal, Digital Input Translator/Serializer

Industry's Most Robust Low-Power Industrial Digital Input Serializer

Viewing:

Overview

  • Very Low Power and Heat Dissipation
    • Low Quiescent Current (1.6mA typ)
    • Highly Accurate and Stable Input Current Limiters, Adjustable from 0.5mA to 6mA
    • Energy-Less Field-Side LED Drivers
  • High Integration Reduces BOM Count, Board Size, and System Cost
    • 8 High-Voltage Input Channels (36V max)
    • On-Chip 8-1 Serialization with SPI Interface
    • On-Chip 5V Regulator
    • On-Chip Overtemperature Indicator
    • Dual On-Chip Field Supply Voltage Monitor
    • Integrated Debounce Filters, Selectable from 0 to 3ms
  • Robust Features and Performance for Industrial Environments
    • Multibit CRC Code Generation and Transmission for Error Detection and More Reliable Data Transmission
    • High ESD Immunity on All Field Input Pins
  • Accepts Industry Standard Input Types
    • Configurable for IEC 61131-2 Input Types 1, 2, and 3
  • Flexible Power Supply Capability Enables Usage in 5V, 12V, 24V, and Higher Voltage Systems
    • Wide Operating Field Supply Range of 7V to 36V
    • Can Be Powered From the Logic-Side Using a 5V Supply

For new designs, please refer to MAX22190 ›

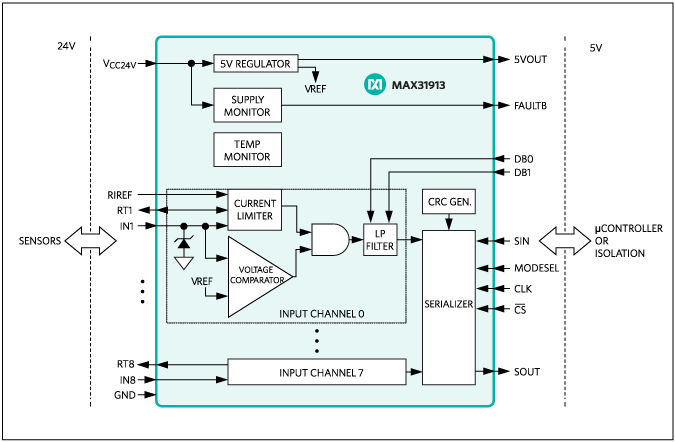
The MAX31913 industrial interface serializer translates, conditions, and serializes the 24V digital output of sensors and switches used in industrial, process, and building automation to 5V CMOS-compatible signals required by microcontrollers. It provides the front-end interface circuit of a programmable logic controller (PLC) digital input module.

The device features integrated current limiting, lowpass filtering, and channel serialization. Input current limiting allows a significant reduction in power consumed from the field voltage supply as compared to traditional discrete resistor-divider implementations. Selectable on-chip lowpass filters allow flexible debouncing and filtering of sensor outputs based on the application.

On-chip serialization allows a drastic reduction in the number of optocouplers used for isolation. The device serializer is stackable so that any number of input channels can be serialized and output through only one SPI-compatible port. This reduces the number of optocouplers needed to only three, regardless of the number of input channels.

For enhanced robustness with respect to high-frequency noise and fast electrical transients, a multibit CRC code is generated and transmitted through the SPI port for each 8 bits of data. The on-chip 5V voltage regulator can be used to power external optocouplers, digital isolators, or other external 5V circuitry. Field-side LED drivers recycle the current from the eight inputs to provide visual input status indication without any additional current or power consumption.

For ultra-low-power applications, and for the lowest possible heat dissipation, Maxim Integrated offers a pin-compatible version of this device, the MAX31912. The MAX31912 uses patent-pending circuit techniques to achieve further reduction of power beyond what is possible by input current limiting alone. Contact the factory for availability.

Applications

  • Digital Input Modules for PLCs
  • Industrial, Building, and Process Automation
  • Motor Control

MAX31913
Industrial, Octal, Digital Input Translator/Serializer
MAX31913: Typical Application Circuit
Add to myAnalog

Add product to the Products section of myAnalog (to receive notifications), to an existing project or to a new project.

Create New Project
Ask a Question

Documentation

Learn More
Add to myAnalog

Add media to the Resources section of myAnalog, to an existing project or to a new project.

Create New Project

Software Resources


Hardware Ecosystem

Parts Product Life Cycle Description
Digital & Analog I/O 2
MAX31910 PRODUCTION Ultra-Low Power Industrial, Octal, Digital Input Translator/Serializer
MAX31911 PRODUCTION Industrial, Octal, Digital Input Translator/Serializer
Modal heading
Add to myAnalog

Add product to the Products section of myAnalog (to receive notifications), to an existing project or to a new project.

Create New Project

Reference Designs

maxrefdes12fig01
MAXREFDES12 Circuits from the lab

Isolated Industrial Octal Digital Input Translator/Serializer

Features and Benefits

Features

  • Eight high-voltage input channels (36V, max)
  • On-chip 8-to-1 serialization with SPI interface
  • On-chip 5V regulator
  • Isolated power and data
  • Small printed circuit board (PCB) area
  • Device drivers
  • Example C source code
  • Pmod™-compatible form factor

Applications

  • Building automation
  • Digital input modules for PLCs
  • Industrial automation
  • Motor control
  • Process automation

MAXREFDES36
MAXREFDES36 Circuits from the lab

IO-Link 16-Channel Digital Input Hub

Features and Benefits

Applications

  • Digital input modules for PLCs
  • Assembly lines
  • Conveyor systems
  • Robotics
  • Process control and automation
  • Industrial automation
  • PLC and DCS systems

Competitive Advantages

  • Small size
  • Low power
  • Low cost

Features

  • DIN rail form factor
  • IEC 61131-9
  • IO-Link version 1.1 and 1.0 compliant
  • On-chip 8:1 serialization
  • Fault monitoring
  • Field powered LED drivers
MAXREFDES12
Isolated Industrial Octal Digital Input Translator/Serializer
maxrefdes12fig01
maxrefdes12fig00
maxrefdes12fig04
MAXREFDES64
8-Channel, Digital-Input Micro PLC Card
MAXREFDES64
MAXREFDES64 Reference Design Block Diagram
MAXREFDES64 Test Setup
MAXREFDES36
IO-Link 16-Channel Digital Input Hub
MAXREFDES36
Figure 2b. The MAXREFDES36# reference design connected to a Balluff USB IO-Link Master.
MAXREFDES36 Block Diagram

Latest Discussions

Recently Viewed