概览
设计资源
评估硬件
产品型号带"Z"表示符合RoHS标准。评估此电路需要下列选中的电路板
- EVAL-CN0225-SDPZ ($76.51) High Impedance, High CMR, ±10 V Analog Front End Signal Conditioner for Industrial Process Control and Automation
- EVAL-SDP-CB1Z ($116.52) Eval Control Board
优势和特点
- 用于实现+/- 10V输入的模拟前端
- 高共模抑制
- 16位分辨率
- 减小电路板空间
参考资料
- 
                                                                
                                                                    
                                                                                                                                            MT-101:去耦技术2013/11/5PDF954 kB
- 
                                                                
                                                                    
                                                                                                                                            MT-031: Grounding Data Converters and Solving the Mystery of "AGND" and "DGND"2009/3/20PDF144 kB
- 
                                                                
                                                                    
                                                                                                                                            CN-0225: 针对工业过程控制和自动化的高阻抗、高CMR、2012/6/13PDF640 kB
电路功能与优势
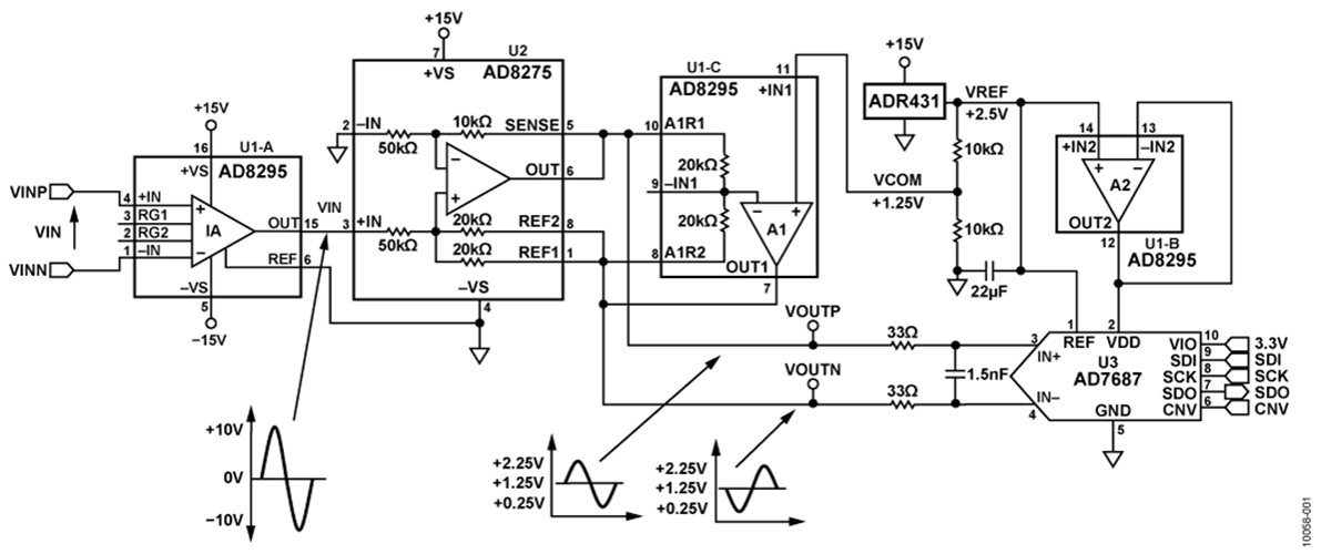
图1所示电路是一个完整的模拟前端,它利用一个16位差分输入PulSAR® ADC对±10 V工业级信号进行数字转换。该电路仅利用两个模拟器件,来提供一路具有高共模抑制(CMR)性能的高阻抗仪表放大器输入、电平转换、衰减和差分转换功能。由于具有高集成度,该电路可节省印刷电路板空间,为常见的工业应用提供高性价比解决方案。
在过程控制和工业自动化系统中,典型的信号电平最高可达±10 V。而来自热电偶和称重传感器等传感器的信号输入则较小,因此常常会遇到大共模电压摆幅,这就需要灵活的模拟输入,它能以高共模抑制性能处理大小差分信号,同时具有高阻抗输入。

用现代低压ADC处理工业级信号时,必须进行衰减和电平转换。此外,全差分输入ADC具有以下优势:良好的共模抑制性能,更少的二阶失真产物,以及简化的直流调整算法。因此,工业信号需要经过进一步调理才能与差分输入ADC正确接口。
图1所示电路是一个完整且具有高集成度的模拟前端工业级信号调理器,仅使用两个有源器件来驱动差分输入16位PulSAR ADC AD7687 :精密仪表放大器(片内集成两个辅助运算放大器)AD8295 和电平转换器/ADC驱动器AD8275 。低噪声2.5V XFET®基准电压源 ADR431 为ADC提供基准电压。
AD8295是一款精密仪表放大器,片内集成两个非专用信号处理放大器和两个精密匹配的20 kΩ电阻,采用4 mm × 4 mm封装。
AD8275是一款G = 0.2差动放大器,可以用来衰减±10 V工业信号,衰减后的信号可以与单电源低压ADC轻松接口。AD8275在该电路中执行衰减和电平转换功能,可以保持良好的CMR,无需任何外部元件。
AD7687是一款16位逐次逼近型ADC,采用2.3 V至5.5 V的单电源供电。它采用差分输入,具有良好的CMR,并且能够简化SAR ADC的使用。
电路描述
该电路由用作模拟前端电路的AD8295和AD8275、ADC AD7687以及基准电压源ADR431组成,只需少量外部元件进行去耦等。
仪表放大器(集成于 AD8295)
AD8295中集成的仪表放大器(IA)的工作条件设置为1倍的增益。如果应用需要更高的增益,可以增加一个适当的外部增益电阻。AD8295的电源为±15 V,完全支持±10 V工业输入信号电平。仪表放大器的基准电压引脚接地,因此AD8295的输出以地为基准。
差动放大器/衰减器(AD8275)
AD8295仪表放大器输出单端信号,最大幅度为±10 V。必须将该信号衰减并转换到适当的电平,以便驱动AD7687 ADC。如果在AD8295的输出端直接使用一个简单的阻性电平衰减器级,将无法提供差分输出来驱动ADC。AD8275 (G = 0.2)电平转换器是一个差动放大器,内置精密激光调整匹配薄膜电阻,可确保低增益误差、低增益漂移(最大1 ppm/°C)和高共模抑制(80 dB)特性。AD8275具有+3.3 V至+15 V的宽电源电压范围,采用+5 V单电源供电时,输入电压范围宽达−12.3 V至+12 V。
图1所示电路使用一个平衡差动放大器,它由AD8275 (U2)和AD8295中的一个非专用运放(U1-C)组成。此运放(U1-C)用于反转AD8275的正输出(从而提供互补的负输出),并且驱动AD8275的REF1和REF2引脚。差分输出的输出共模电压(VCOM = 1.25 V)由连接到2.5 V基准电压源的10 kΩ外部电阻分压器产生,并且应用于U1-C的同相输入。描述电路操作的方程式如下:
VOUTP + VOUTN = 2 × VCOM
VOUTP = VOUTN + 0.2 × VIN
VOUTP = VCOM + 0.1 × VIN
VOUTN = VCOM − 0.1 × VIN
根据以上方程式,对于±10 V输入电压,ADC的各输入电压(VOPTP和VOUTN)摆幅为0.25 V至2.25 V,彼此180°反相,共模电压为1.25 V。因此,差分信号使用ADC可用差分输入范围5 V中的4 V。
ADR431是2.5 V XFET系列基准电压源,具有低噪声、高精度和低温度漂移性能。ADR431驱动电阻分压器和AD7687 ADC的基准电压输入。ADR431输出由AD8295中的另一个非专用运放(U1-B)缓冲,并且驱动AD7687的电源(VDD)。由两个33 Ω电阻和一个1.5 nF电容组成的一个单极点RC滤波器充当AD7687的3 MHz截止抗混叠和降噪滤波器。
布局布线考虑
该电路或任何高速/高分辨率电路的性能都高度依赖于适当的PCB布局,包括但不限于电源旁路、信号路由以及适当的电源层和接地层。有关PCB布局的详情,请参见指南 Tutorial MT-031、 MT-101和“高速印刷电路板布局实用指南”一文。

系统性能
交流性能在系统级进行测试,AD7687的采样速率为250 kSPS。图2所示为5 V p-p 20 kHz输入时的FFT测试结果。图3所示为10 V DC输入时的ADC输出直方图。
评估软件产生的结果如下:
- SNR = 85.531 dBFS (不含谐波)
- 信纳比(SINAD) = 81.432 dBFS.
- SFDR = 77.403 dBFS.
- THD = –76.479 dBFS

电路评估与测试
本电路使用EVAL-CN0225-SDPZ电路板和EVAL-SDP-CB1Z系统演示平台(SDP)评估板。这两片板具有120引脚的对接连接器,可以快速完成设置并评估电路性能。EVAL-CN0225-SDPZ板包含要评估的电路,如本笔记所述。SDP评估板与CN0225评估软件一起使用,可从EVAL-CN0225-SDPZ电路板获取数据。
设备要求
- 带USB端口的Windows XP、Windows Vista(32位)或Windows 7(32位)PC
- EVAL-CN0225-SDPZ电路评估板
- EVAL-SDP-CB1Z SDP评估板
- 直流电源:+15 V、–15 V和+6 V
- 低失真单端或差分信号源,如Agilent 81150A或Audio Precision System Two 2322等
开始使用
将CN0225评估软件光盘放进PC的光盘驱动器,加载评估软件。找到包含评估软件光盘的驱动器,打开Readme文件。按照Readme文件中的说明安装和使用评估软件。
功能框图
图4所示为测试设置的功能框图。PDF文件“EVAL-CN0225-SDPZ-SCH”包含CN0225评估板的详细原理图。此文件位于CN0225设计支持包中:www.analog.com/CN0225-DesignSupport

设置
EVAL-CN0225-SDPZ电路板上的120引脚连接器连接到EVAL-SDP-CB1Z (SDP)评估板上标有“CONA”的连接器。应使用尼龙五金配件,通过120引脚连接器两端的孔牢牢固定这两片板。将直流输出电源成功设置为+15 V、-15 V和+6 V输出后,关闭电源。
在断电情况下,将一个+15 V电源连接到标有“+15 VA”的J3引脚,将一个−15 V电源连接到标有“−15 VA”的J3引脚,将“GND”连接到标有“AGND”的J3引脚。以同样方式将+6 V连接到J2。接通电源,然后将SDP板附带的USB电缆连接到PC上的USB端口。注意:接通EVAL-CN0225-SDPZ的直流电源之前,请勿将该USB电缆连接到SDP板上的微型USB连接器。
测试
设置好电源并将它连接到EVAL-CN0225-SDPZ电路板后,启动评估软件,并通过USB电缆将PC连接到SDP板上的微型USB连接器。如果设备管理器中列出了Analog Devices System Development Platform驱动器,软件将能与SDP板通信。
一旦USB通信建立,就可以使用SDP板来发送、接收、捕捉来自EVAL-CN0225-SDPZ板的串行数据。
本电路笔记中的数据利用Agilent 81150A差分信号源产生。
有关SDP板的信息,请访问: www.analog.com/zh/SDP。
 
                             
                         
                         
                                                 
                                                
