MAX98310

量产

单声道、1.4W AB类音频放大器

超低静态电流以及出色的SNR

产品技术资料帮助

ADI公司所提供的资料均视为准确、可靠。但本公司不为用户在应用过程中侵犯任何专利权或第三方权利承担任何责任。技术指标的修改不再另行通知。本公司既没有含蓄的允许,也不允许借用ADI公司的专利或专利权的名义。本文出现的商标和注册商标所有权分别属于相应的公司。

Viewing:

概述

  • 增强系统性能
    • 差分输入提高了抗扰度
    • 业界出色的噪声抑制
    • 90dB高PSRR (fIN = 217Hz)
  • 更小的解决方案尺寸
    • 1mm x 1mm WLP封装
  • 延长电池寿命
    • 低静态电流
  • 提供稳健的系统设计
    • 热过载保护
    • 短路保护
  • 1.2mA电源电流 (VDD = 3.7V)
  • 为8Ω提供750mW (VDD = 3.7V)
  • 2.5V至5.5V电源供电
  • 引脚可选、内部固定增益(MAX98310)
  • 1.8V逻辑兼容低电平有效SHDN输入

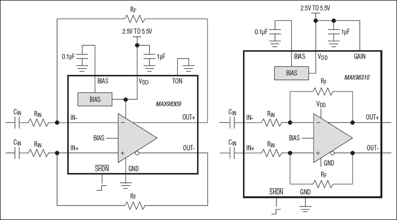
MAX98309/MAX98310单声道1.4W AB类音频放大器具有低静态电流,同时保持出色的SNR和0.008%的低THD+N。这些IC具有出色的90dB PSRR和先进的噪声抑制功能。

这些IC具有0dB、3dB、6dB和9dB的内部固定增益(MAX98310)或通过外部电阻设置的增益(MAX98309)。

MAX98309具有10ms或100ms的引脚可选导通时间,而MAX98310则具有5ms的预设导通时间。

MAX98309/MAX98310采用(1.0mm x 1.0mm) 9引脚、0.3mm间距WLP封装,额定温度范围扩展为-40°C至+85°C。

 

应用

  • 蜂窝电话/智能电话
  • 数码相机
  • 电子书
  • GPS
  • 便携式媒体播放器
  • 平板电脑

MAX98310
单声道、1.4W AB类音频放大器
MAX98309, MAX98310: Simplified Block Diagram
添加至 myAnalog

将产品添加到myAnalog 的现有项目或新项目中(接收通知)。

创建新项目
提问

参考资料

了解更多
添加至 myAnalog

Add media to the Resources section of myAnalog, to an existing project or to a new project.

创建新项目

软件资源

找不到您所需的软件或驱动?

申请驱动/软件

评估套件

MAX98309EVKIT

MAX98309和MAX98310评估板

特性和优点

  • 2.5V至5.5V单电源供电
  • 差分或单端输入
  • 引脚可选导通时间
  • 1.8V逻辑兼容低电平有效SHDN输入
  • 经过验证的PCB布局
  • 装配完成且经过测试

产品详情

MAX98309评估套件(EV套件)是一款装配完成且经过测试的电路板,用于评估MAX98309单声道1.4W AB类音频放大器。放大器增益可通过外部电阻设置。该评估套件采用2.5V至5.5V单电源供电。

该评估套件还可评估MAX98310内部固定增益单声道1.4W AB类音频放大器。

 

应用

  • 蜂窝电话/智能电话
  • 数码相机
  • 电子书
  • GPS
  • 便携式媒体播放器
  • 平板电脑

MAX98309EVKIT
MAX98309和MAX98310评估板

最新评论

需要发起讨论吗? 没有关于 MAX98310的相关讨论?是否需要发起讨论?

在EngineerZone®上发起讨论

近期浏览