MAX9728B

60mW、DirectDrive、立体声耳机放大器,带有关断

60mW DirectDrive耳机放大器,可理想用于TV和笔记本电脑

产品技术资料帮助

ADI公司所提供的资料均视为准确、可靠。但本公司不为用户在应用过程中侵犯任何专利权或第三方权利承担任何责任。技术指标的修改不再另行通知。本公司既没有含蓄的允许,也不允许借用ADI公司的专利或专利权的名义。本文出现的商标和注册商标所有权分别属于相应的公司。

Viewing:

概述

  • 无需隔直流电容
  • 低功耗关断模式,小于0.1µA
  • 可调增益(MAX9728A)或固定-1.5V/V增益(MAX9728B)
  • 低至0.02%的THD+N
  • 高PSRR (1kHz时80dB),无需LDO
  • 集成咔嗒声抑制技术
  • 4.5V至5.5V单电源供电
  • 较低的静态电流(3.5mA)
  • 提供节省空间的封装
    • 12引脚薄型QFN封装(3mm x 3mm x 0.8mm)
    • 14引脚TSSOP封装(5mm x 4.4mm x 1.1mm)

MAX9728A/MAX9728B立体声耳机放大器适用于显示器、笔记本电脑等电路板空间受限的便携式设备。这些器件采用独特的DirectDrive®结构,能够从单电源产生以地为参考的输出,省去了大容量隔直电容,节约了成本和电路板空间,并降低了元件高度。MAX9728A可由外部调节增益,MAX9728B则由内部预设-1.5V/V增益。MAX9728A/MAX9728B每通道可向32Ω负载提供60mW驱动,THD+N仅为0.02%。高电源抑制比(PSRR)在1kHz时为80dB,从而使这些器件能够在没有额外的线性稳压器的情况下,工作在嘈杂的数字电源。完备的咔嗒/噼噗声抑制电路消除了启动和关断时的咔嗒/噼噗声。

MAX9728A/MAX9728B工作在4.5V至5.5V单电源,仅消耗3.5mA电源电流,具有短路和热过载保护,工作在-40°C至+85°C扩展温度范围。器件采用微小的12引脚薄型QFN (3mm x 3mm x 0.8mm)和14引脚TSSOP封装(5mm x 4.4mm x 1.1mm)。

应用

  • CRT TV
  • DVD播放器
  • LCD/PDP显示器
  • 多媒体监视器
  • 笔记本PC

MAX9728B
60mW、DirectDrive、立体声耳机放大器,带有关断
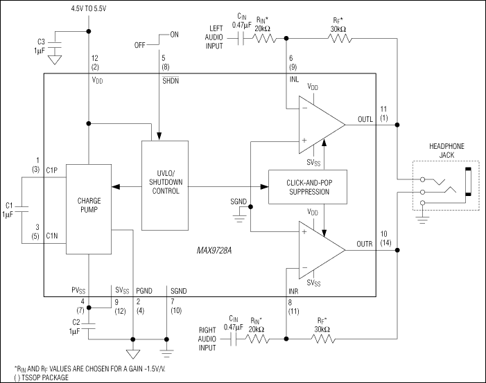
MAX9728A、MAX9728B:典型工作电路
添加至 myAnalog

将产品添加到myAnalog 的现有项目或新项目中(接收通知)。

创建新项目
提问

参考资料

了解更多
添加至 myAnalog

Add media to the Resources section of myAnalog, to an existing project or to a new project.

创建新项目

软件资源

找不到您所需的软件或驱动?

申请驱动/软件

评估套件

MAX9728AEVKIT

MAX9728A和MAX9728B评估板

特性和优点

  • 无需隔直电容
  • 2.7V至5.5V单电源供电
  • 每通道向32Ω负载提供63mW驱动(VDD = 5V)
  • 1kHz时THD+N仅为0.02%
  • 高达86dB的PSRR,无需使用LDO
  • 3.3V单电源供电时,能够提供2VRMS驱动
  • 完全安装并经过测试的表贴电路板

产品详情

MAX9728A评估板(EV kit)是经过完全安装和测试的表贴电路板,用来评估MAX9728A DirectDrive®立体声耳机放大器。Maxim的DirectDrive技术省去了放大器输出端与耳机之间的大容量隔直电容。评估板设计工作在2.7V至5.5V直流电源,每通道向16Ω负载提供42mW驱动,或向32Ω负载提供63mW驱动,1% THD+N (VDD = 5V)。

评估板可配置成线驱动器,3.3V单电源供电时,为10kΩ负载提供2VRMS驱动。MAX9728A评估板也可用来评估MAX9728B IC。

应用

  • CRT TV
  • DVD播放器
  • LCD/PDP显示器
  • 多媒体监视器
  • 笔记本PC

MAX9728AEVKIT
MAX9728A和MAX9728B评估板

最新评论

需要发起讨论吗? 没有关于 MAX9728B的相关讨论?是否需要发起讨论?

在EngineerZone®上发起讨论

近期浏览