MAX7321

量产

I²C端口扩展器,具有8路漏极开路I/O

8路推挽式输出GPIO/LED驱动器,带有RST输入,软件兼容于MAX7324、MAX7325、MAX7326和MAX7327 (16端口GPIO)

产品技术资料帮助

ADI公司所提供的资料均视为准确、可靠。但本公司不为用户在应用过程中侵犯任何专利权或第三方权利承担任何责任。技术指标的修改不再另行通知。本公司既没有含蓄的允许,也不允许借用ADI公司的专利或专利权的名义。本文出现的商标和注册商标所有权分别属于相应的公司。

Viewing:

概述

  • 400kHz、I²C串口
  • +1.71V至+5.5V工作电压
  • 8个漏极开路I/O端口,额定吸收电流达20mA
  • I/O端口提供+6V过压保护
  • 所有端口都可以配置为逻辑输入或漏极开路输出
  • 可选则I/O端口上电缺省逻辑状态
  • 锁存瞬态变化,支持读操作之间的检测
  • /INT输出告警输入发生变化
  • 通过AD0和AD2输入选择16个从地址
  • 低至0.6µA的(典型)待机电流
  • 工作温度范围:-40°C至+125°C

MAX7321 2线串行接口外设具有8个漏极开路I/O口,可选择内部上拉和瞬态检测功能。每个端口均可以配置成逻辑输入和漏极开路输出端口。端口具有+6V过压保护,与电源电压无关。

器件连续监视所有配置成输入的I/O口状态变化(瞬态检测)。状态变化由一个漏极开路的/INT输出指示。器件锁存中断,以实现对瞬态变化的检测。当随后通过串行接口访问MAX7321时,任何没有处理的中断均被清除。

漏极开路输出的额定吸收电流为20mA,可以用来驱动LED。

具有+6V容限的/RST输入对串口清零,并终止与MAX7321的任何I²C通信。

MAX7321提供两个具有4电平逻辑的地址输入,支持16个I²C从地址。从地址还能够决定I/O端口的上电逻辑状态,并且以4个端口为一组,使能或者禁止内部40kΩ上拉。

MAX7321是引脚兼容端口扩展器系列器件的一款,可选择输入端口、漏极开路I/O端口和推挽输出端口。

MAX7321采用16引脚QSOP和TQFN封装,工作在汽车级温度范围(-40°C至+125°C)。

应用

  • 蜂窝电话
  • 笔记本电脑
  • SAN/NAS
  • 卫星通信
  • 服务器

MAX7321
I²C端口扩展器,具有8路漏极开路I/O
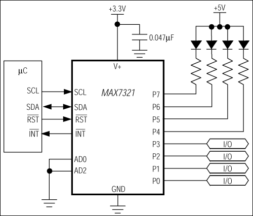
MAX7321:典型工作电路
添加至 myAnalog

将产品添加到myAnalog 的现有项目或新项目中(接收通知)。

创建新项目
提问

参考资料

了解更多
添加至 myAnalog

Add media to the Resources section of myAnalog, to an existing project or to a new project.

创建新项目

软件资源


工具及仿真模型


评估套件

MAX7321EVKIT

MAX7321评估板

特性和优点

  • 1.71V至5.5V较宽的供电范围
  • Windows 2000/XP和Windows Vista (32位)兼容软件
  • USB-PC连接(带电缆)
  • USB供电
  • 无铅(Pb)并符合RoHS标准
  • 经过验证的PCB布局
  • 完全安装并经过测试

产品详情

MAX7321评估板(EV kit)提供了经过验证的设计,用于评估MAX7321 I²C端口扩展器,带八通道开漏I/O。评估板还包含Windows® 2000/XP和Windows Vista®兼容软件,为演示MAX7321功能提供简捷的图形用户界面(GUI)。 MAX7321评估板PCB出厂时安装了MAX7321ATE+。

应用

  • 汽车
  • 蜂窝电话
  • 笔记本电脑
  • SAN/NAS
  • 卫星通信
  • 服务器

MAX7321EVKIT
MAX7321评估板

最新评论

需要发起讨论吗? 没有关于 MAX7321的相关讨论?是否需要发起讨论?

在EngineerZone®上发起讨论

近期浏览