MAX4478

量产

SOT23封装、低噪声、低失真、宽带、满摆幅运算放大器

产品技术资料帮助

ADI公司所提供的资料均视为准确、可靠。但本公司不为用户在应用过程中侵犯任何专利权或第三方权利承担任何责任。技术指标的修改不再另行通知。本公司既没有含蓄的允许,也不允许借用ADI公司的专利或专利权的名义。本文出现的商标和注册商标所有权分别属于相应的公司。

Viewing:

概述

  • 低输入电压噪声密度:4.5nV每
  • 低输入电流噪声密度:0.5fA每
  • 低失真度:0.0002% THD+N (1kΩ负载)
  • +2.7V至+5.5V单电源供电
  • 输入共模电压范围包括地电位
  • 驱动1kΩ负载时可提供满摆幅输出
  • 10MHz GBW、单位增益稳定(MAX4475–MAX4478)
  • 42MHz GBW、AV ≥ +5V/V的增益稳定性(MAX4488/MAX4489)
  • 出色的DC特性
    • VOS = 70µV
    • IBIAS = 1pA
    • 大信号电压增益 = 120dB
  • 低功耗关断模式:
    • 电源电流降至0.01µA
    • 输出置为高阻态
  • 提供节省空间的SOT23、TDFN、µMAX®和TSSOP封装
  • 通过AEC-Q100认证,具体请参考订购零件清单信息。

MAX4475–MAX4478/MAX4488/MAX4489为宽带、低噪声、低失真运算放大器, 提供满摆幅输出,工作电压可低至2.7V。每路运放仅消耗2.2mA的静态电流,并具有超低失真度(0.0002% THD+N)、低输入电压噪声密度(4.5nV每)和低输入电流噪声密度(0.5fA每)。非常适合要求低失真和/或低噪声的应用。

为节省功率,MAX4475/MAX4488提供低功率关断模式,此模式可使供电电流降到0.01µA并将放大器输出置为高阻态。这些放大器提供满摆幅摆输出、输入共模范围包括地电位。MAX4475–MAX4478为单位增益稳定,增益带宽积为10MHz。MAX4488/MAX4489内部补偿增益为+5V/V,增益带宽积大于42MHz。单路MAX4475/MAX4476/MAX4488提供节省空间的6引脚、SOT23和TDFN封装。

应用

  • ADC缓冲器
  • DAC输出放大器
  • 数字测量
  • 低噪声麦克风/前置放大器
  • 医疗仪表
  • 应变仪/传感器放大器

MAX4478
SOT23封装、低噪声、低失真、宽带、满摆幅运算放大器
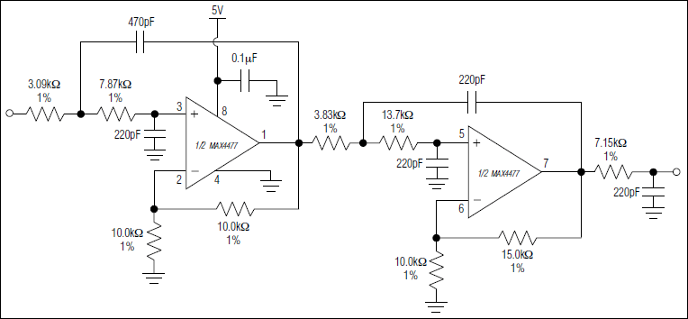
MAX4475、MAX4476、MAX4477、MAX4478、MAX4488、MAX4489:典型工作电路
添加至 myAnalog

将产品添加到myAnalog 的现有项目或新项目中(接收通知)。

创建新项目
提问

参考资料

了解更多
添加至 myAnalog

Add media to the Resources section of myAnalog, to an existing project or to a new project.

创建新项目

软件资源

找不到您所需的软件或驱动?

申请驱动/软件

工具及仿真模型


评估套件

eval board
MAX4475EVKIT

MAX4475/MAX4488评估套件

特性和优点

  • VDD和VSS上的电源电压范围:+2.7V至+5.5V
  • 增益带宽积:42MHz (MAX4488)
  • 增益带宽积:10MHz (MAX4475)
  • 超低失真(1kΩ负载时为0.0002%)
  • 经过验证的PCB布局
  • 装配完成且经过测试

产品详情

MAX4475评估套件(EV套件)是一款装配完成且经过测试的电路板,包含评估MAX4475和MAX4488 IC所需的所有元件。MAX4475评估套件印刷电路板(PCB)已安装采用6-SOT23封装的MAX4475AUT/V+。

该器件是一款轨到轨输出运算放大器,提供10MHz增益带宽积(MAX4475)和42MHz增益带宽积(MAX4488)。该评估套件采用2.7V至5.5V直流单电源或±1.35V至±2.75V分离电源供电。

 

应用

  • ADC缓冲器
  • DAC输出放大器
  • 数字测量
  • 低噪声麦克风/前置放大器
  • 医疗仪表
  • 应变仪/传感器放大器

MAX4475EVKIT
MAX4475/MAX4488评估套件
MAX4475EVKIT: Board Photo

最新评论

需要发起讨论吗? 没有关于 MAX4478的相关讨论?是否需要发起讨论?

在EngineerZone®上发起讨论

近期浏览