MAX44000

过期

环境光和红外接近检测传感器

业内功耗最低的环境光和接近检测传感器,提供可靠测量

产品技术资料帮助

ADI公司所提供的资料均视为准确、可靠。但本公司不为用户在应用过程中侵犯任何专利权或第三方权利承担任何责任。技术指标的修改不再另行通知。本公司既没有含蓄的允许,也不允许借用ADI公司的专利或专利权的名义。本文出现的商标和注册商标所有权分别属于相应的公司。

Viewing:

概述

  • 小尺寸、2mm x 2mm x 0.6mm UTDFN-Opto封装
  • VDD = 1.7V至3.6V
  • 低功耗
    • 环境光检测模式下,电流损耗5µA
    • 环境光检测+接近检测模式下,电流损耗7µA
    • 环境光检测+接近检测模式下,电流损耗70µA (包括100mA LED电流)
  • 出色的光源匹配特性
    • 可编程绿光和红外通道增益
  • 集成单脉冲IR LED驱动器
    • 10mA至110mA可编程范围
    • 内部环境光抵消
  • -40°C至+105°C温度范围

MAX44000集成了宽动态范围环境光传感器和一个红外接近检测传感器,是便携式触摸屏控制产品的理想方案。

在环境光检测+接近检测应用中,MAX44000仅消耗11µA (平均)电流(包括外部IR LED电流)。

片上环境光传感器能够测量0.03 lux至65,535 lux较宽的动态范围;内部IR接近检测传感器与集成IR LED驱动器配合工作。通过I²C总线读取所有数据,可编程中断减轻器件数据轮询的工作负荷,节省微控制器资源并减少系统软件开销,最终降低系统功耗。

MAX44000设计用于驱动外部IR LED,工作在1.7V至3.6V VDD供电电源。只有环境光传感器工作时,器件消耗5µA电流,使能接近检测接收器和驱动器后,器件仅消耗7µA电流。

应用

  • 配件
  • 工业传感器
  • 在线检测
  • 智能电话

MAX44000
环境光和红外接近检测传感器
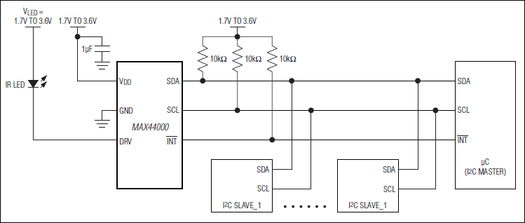
MAX44000: Typical Applications Circuit
添加至 myAnalog

将产品添加到myAnalog 的现有项目或新项目中(接收通知)。

创建新项目
提问

参考资料

了解更多
添加至 myAnalog

Add media to the Resources section of myAnalog, to an existing project or to a new project.

创建新项目

软件资源


硬件生态系统

部分模型 产品周期 描述
光学传感器与飞行时间(ToF) 2
MAX44009 最后购买期限 业内功耗最低的环境光传感器,内置ADC
MAX44007 过期 低功耗、环境光数字传感器,有效提高灵敏度
Modal heading
添加至 myAnalog

将产品添加到myAnalog 的现有项目或新项目中(接收通知)。

创建新项目

工具及仿真模型

IBIS 模型 1


评估套件

MAX44000EVSYS

MAX44000评估系统

特性和优点

  • USB供电
  • 子板由评估板供电
  • 评估板和子板带有IR LED
  • Windows XP、Windows Vista和Windows 7兼容软件
  • 可连续采集数据
  • 评估系统软件可绘制环境光和接近检测传感器的测试曲线
  • 符合RoHS标准
  • 经过验证的PCB布局
  • 完全安装并经过测试

产品详情

MAX44000评估系统(EV system)包括MAX44000评估板(EV kit)和一块MAX44000子板。评估板是完全安装并经过测试的PCB,用于评估MAX44000环境光和接近检测传感器。评估系统提供Windows XP®、Windows Vista®和Windows® 7兼容软件,利用简捷的图形用户界面(GUI)演示器件特性。评估板安装了带有裸焊盘的6引脚、OTDFN封装的MAX44000GDT+。

子板同样安装了MAX44000GDT+,用于外部模块测试。子板能够与评估板连接并受其控制,子板也可以连接用户提供的控制器评估器件。

应用

  • 配件
  • 工业传感器
  • 在线检测
  • 智能电话

MAXPMBAE

Maxim模拟外设模块集锦

特性和优点

  • 所包含的数据转换器、接口、时钟、传感器等模块能够满足众多设计需求
  • 插件模块允许快速开发硬件原型
  • 经过验证的软件驱动缩短开发周期
  • FPGA配置文件简化设计

产品详情

Maxim模拟集锦是一组外设模块集合,可直接插入任何FPGA/CPU扩展端口,该端口遵循Digilent公司制定的Pmod™标准。该集合包括各种通用的模拟和混合信号功能模块。提供模块软件支持,包括用于三个主流FPGA平台(Avnet LX-9、Digilent Nexys 3和Avnet ZEDBoard)的FPGA配置文件,以及验证和演示每个模块的例程,使用这些例程演示模块功能时,可以轻松地进行拆分和存档,方便地剪切、复制到主程序中。简便的插件设计和易于集成的软件架构,有助于用户加速从方案论证到设计原型的开发进程。

eval board
MAX44000PMB1

MAX44000PMB1外设模块

特性和优点

  • 环境光传感器
  • 接近检测传感器
  • 集成单脉冲IR LED驱动器
  • 6引脚Pmod兼容连接器(I²C)
  • C语言例程,方便代码移植
  • 通过第二连接头可在I²C总线上增加菊链模块
  • 符合RoHS标准
  • 经过验证的PCB布局
  • 完全安装并经过测试

产品详情

MAX44000PMB1外设模块可将MAX44000环境光传感器和红外接近检测传感器连至任何采用Pmod™兼容扩展端口并可配置成I²C通信的系统。MAX44000集成了宽动态范围环境光传感器和红外(IR)接近检测传感器,片上环境光传感器能够测量0.03 lux至65,535 lux较宽的动态范围;内部IR接近检测传感器与集成IR LED驱动器配合工作,通过I²C总线读取所有数据。

有关该IC的详细信息,请查询MAX44000 IC数据资料。

应用

  • 电器设备
  • 汽车
  • HVAC
  • 工业设备

MAX44000EVSYS
MAX44000评估系统
MAXPMBAE
Maxim模拟外设模块集锦
MAX44000PMB1
MAX44000PMB1外设模块
MAX44000PMB1 Board Photo

参考电路

5868fig00
MAXREFDES27 参考设计

MAXREFDES27: IO-Link Optical Proximity Sensor

特性和优点

  • Tiny industrial sensor form factor
  • Ultra low power: 150mW
  • Low cost
  • IEC 61131-9
  • IO-Link version 1.1 and 1.0 compliant
  • Field bus agnostic
  • Transient voltage suppression
  • Reverse polarity and short-circuit protected

MAXREFDES27
MAXREFDES27: IO-Link Optical Proximity Sensor
5868fig00

最新评论

需要发起讨论吗? 没有关于 MAX44000的相关讨论?是否需要发起讨论?

在EngineerZone®上发起讨论

近期浏览