MAX4210
量产高边功率、电流监测器
- 产品模型
- 14
概述
- 电流与功率实时监视
- ±1.5% (最大值)电流检测精度
- ±1.5% (最大值)功率检测精度
- 两个独立的比较器(MAX4211)
- 1.21V基准输出(MAX4211)
- 三种电流/功率增益选项
- 100mV/150mV电流检测满量程电压
- 输入源极电压范围:+4V至+28V
- 电源电压范围:+2.7V至+5.5V
- 低电源电流:380µA
- 220kHz带宽
- 小尺寸、6引脚TDFN与8引脚µMAX封装(MAX4210)
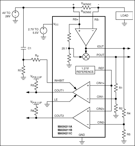
MAX4210/MAX4211是低成本、低功耗、高边功率/电流监视器,提供与负载功耗成正比的模拟输出电压,负载功耗用负载电流乘以源极电压计算。MAX4210/MAX4211利用高边电流检测放大器来测量负载电流,由于不影响负载的接地通道,使其尤其适合电池供电系统。
MAX4210是简单的小尺寸、6引脚功率监视器,专为电路板空间受限的应用而设计。MAX4210A/B/C内部集成了25:1的电阻分压网络,可以减少元件数。MAX4210D/E/F使用外部电阻分压网络,提供更强的设计灵活性。
MAX4211是功能完整的电流与功率监视器。该器件集成了高边电流检测放大器、1.21V带隙基准、两个比较器、漏极开路输出,可以实现对功率过大、过流与/或过压条件进行监视。漏极开路输出可以与28V的高压连接,适用于电路断路器应用中高边开关驱动。
MAX4210/MAX4211的电流检测放大器都具有三种不同的增益选项:16.67V/V、25.00V/V与40.96V/V。MAX4210提供3mm x 3mm的6引脚TDFN封装与8引脚µMAX®封装,MAX4211采用4mm x 4mm的16引脚、薄型QFN封装与16引脚、TSSOP封装。这些器件都工作在-40°C至+85°C扩展级温度范围。
应用
- 基带模拟乘法器
- 测量仪表
- 过载断路器
- 功率电平检测器
- 显示器电源
- 短路保护
- 智能电池组/充电器
- 智能外设控制
- VGA电路
参考资料
数据手册 2
可靠性数据 1
设计笔记 2
技术文章 3
ADI 始终高度重视提供符合最高质量和可靠性水平的产品。我们通过将质量和可靠性检查纳入产品和工艺设计的各个范围以及制造过程来实现这一目标。出货产品的“零缺陷”始终是我们的目标。查看我们的质量和可靠性计划和认证以了解更多信息。
| 产品型号 | 引脚/封装图-中文版 | 文档 | CAD 符号,脚注和 3D模型 |
|---|---|---|---|
| MAX4210BETT+ | Thin Dual Flatpack No Leads, Exposed Pad | ||
| MAX4210BETT+T | Thin Dual Flatpack No Leads, Exposed Pad | ||
| MAX4210CETT+ | Thin Dual Flatpack No Leads, Exposed Pad | ||
| MAX4210CETT+T | Thin Dual Flatpack No Leads, Exposed Pad | ||
| MAX4210DEUA+ | Micro-MAX, Thin Shrink Small-Outline | ||
| MAX4210DEUA+T | Micro-MAX, Thin Shrink Small-Outline | ||
| MAX4210EETT+ | Thin Dual Flatpack No Leads, Exposed Pad | ||
| MAX4210EETT+T | Thin Dual Flatpack No Leads, Exposed Pad | ||
| MAX4210EEUA+ | Micro-MAX, Thin Shrink Small-Outline | ||
| MAX4210EEUA+T | Micro-MAX, Thin Shrink Small-Outline | ||
| MAX4210FETT+ | Thin Dual Flatpack No Leads, Exposed Pad | ||
| MAX4210FETT+T | Thin Dual Flatpack No Leads, Exposed Pad | ||
| MAX4210FEUA+ | Micro-MAX, Thin Shrink Small-Outline | ||
| MAX4210FEUA+T | Micro-MAX, Thin Shrink Small-Outline |
| 产品型号 | 产品生命周期 | PCN |
|---|---|---|
|
8月 2, 2025 - 2505 PIN/ERRATA |
||
| MAX4210BETT+ | 量产 | |
| MAX4210CETT+ | 量产 | |
| MAX4210FETT+ | 量产 | |
|
6月 20, 2016 - 1612 ASSEMBLY |
||
| MAX4210BETT+T | 量产 | |
| MAX4210CETT+T | 量产 | |
| MAX4210EETT+ | ||
| MAX4210EETT+T | ||
| MAX4210FETT+T | 量产 | |
|
9月 19, 2018 - 1753N ASSEMBLY |
||
| MAX4210DEUA+ | 量产 | |
| MAX4210DEUA+T | 量产 | |
| MAX4210EEUA+ | 量产 | |
| MAX4210EEUA+T | 量产 | |
| MAX4210FEUA+ | 量产 | |
| MAX4210FEUA+T | 量产 | |
这是最新版本的数据手册
软件资源
找不到您所需的软件或驱动?
申请驱动/软件硬件生态系统
评估套件
最新评论
需要发起讨论吗? 没有关于 MAX4210的相关讨论?是否需要发起讨论?
在EngineerZone®上发起讨论