MAX3885

过期

+3.3V、2.488Gbps、SDH/SONET 1:16解串器,带有LVDS输出

产品技术资料帮助

ADI公司所提供的资料均视为准确、可靠。但本公司不为用户在应用过程中侵犯任何专利权或第三方权利承担任何责任。技术指标的修改不再另行通知。本公司既没有含蓄的允许,也不允许借用ADI公司的专利或专利权的名义。本文出现的商标和注册商标所有权分别属于相应的公司。

Viewing:

概述

  • Single +3.3V Supply
  • 2.488Gbps Serial to 155Mbps Parallel Conversion
  • 660mW Operating Power
  • LVDS Data Outputs and Synchronization Inputs
  • Self-Biasing PECL Inputs Ease AC Coupling
  • Synchronization Inputs for Data Realignment and Reframing

应用

  • 2.488Gbps SDH/SONET传输系统
  • 上/下路复用器
  • 数字交叉连接

MAX3885
+3.3V、2.488Gbps、SDH/SONET 1:16解串器,带有LVDS输出
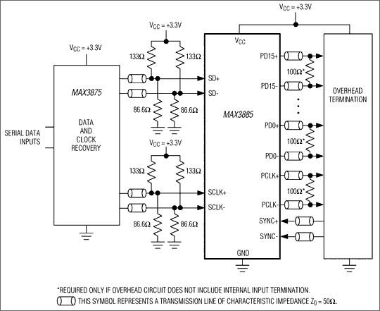
MAX3885:典型工作电路
添加至 myAnalog

将产品添加到myAnalog 的现有项目或新项目中(接收通知)。

创建新项目
提问

参考资料

了解更多
添加至 myAnalog

Add media to the Resources section of myAnalog, to an existing project or to a new project.

创建新项目

硬件生态系统

部分模型 产品周期 描述
串行器/解串器(SerDes)和千兆多媒体串行链路(GMSL) 1
MAX3880 过期 +3.3V、2.488Gbps、SDH/SONET 1:16解串器与时钟恢复
时钟和数据恢复/重定时 1
MAX3873A 不推荐用于新设计 低功耗、结构紧凑的2.5Gbps/2.7Gbps时钟恢复与数据再定时IC
Modal heading
添加至 myAnalog

将产品添加到myAnalog 的现有项目或新项目中(接收通知)。

创建新项目

工具及仿真模型


评估套件

MAX3885EVKIT

MAX3885评估板

特性和优点

  • +3.3V单电源
  • 输入和输出端接,用于连接3.3V PECL和LVDS逻辑
  • 装配完成且经过测试的表贴板

产品详情

MAX3885评估套件(EV套件)可简化对2.488Gbps、SDH/SONET 1:16解串器MAX3885的评估。该评估套件仅需+3.3V单电源,包含与3.3V PECL和LVDS逻辑进行接口所需的所有外部元件。该板可直接连接到时钟和数据恢复电路(如MAX3875)的输出和LVDS器件(如架空终端电路)的输入。信号发生器或激励系统可与示波器一起用于评估MAX3885的基本功能。

 

应用

  • 2.488Gbps SDH/SONET传输系统
  • 上/下路复用器
  • 数字交叉连接

MAX3885EVKIT
MAX3885评估板

最新评论

需要发起讨论吗? 没有关于 MAX3885的相关讨论?是否需要发起讨论?

在EngineerZone®上发起讨论

近期浏览