MAX3667

预发布

+3.3V、622Mbps、 SDH/SONET激光驱动器,带有自动功率控制

产品技术资料帮助

ADI公司所提供的资料均视为准确、可靠。但本公司不为用户在应用过程中侵犯任何专利权或第三方权利承担任何责任。技术指标的修改不再另行通知。本公司既没有含蓄的允许,也不允许借用ADI公司的专利或专利权的名义。本文出现的商标和注册商标所有权分别属于相应的公司。

Viewing:

概述

  • Single +3.3V or +5.0V Operation
  • Automatic Average Power Control
  • Bias Current and Modulation Current Monitor Outputs
  • TTL-Compatible Disable Input
  • Temperature-Compensated Reference
  • PECL-Compatible Data Inputs

应用

  • 622Mbps SDH/SONET接入节点
  • 激光驱动器发送器
  • 段中继器

MAX3667
+3.3V、622Mbps、 SDH/SONET激光驱动器,带有自动功率控制
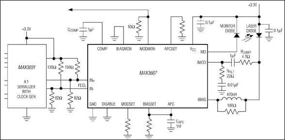
MAX3667:典型工作电路
添加至 myAnalog

将产品添加到myAnalog 的现有项目或新项目中(接收通知)。

创建新项目
提问

参考资料

了解更多
添加至 myAnalog

Add media to the Resources section of myAnalog, to an existing project or to a new project.

创建新项目

硬件生态系统

部分模型 产品周期 描述
接口变送器 1
MAX3668 预发布 +3.3V、622Mbps、SDH/SONET激光驱动器,带有自动功率控制
接口收发器 1
MAX3669 不推荐用于新设计 +3.3V、622Mbps、 SDH/SONET激光驱动器,带有电流监测和自动功率控制
Modal heading
添加至 myAnalog

将产品添加到myAnalog 的现有项目或新项目中(接收通知)。

创建新项目

最新评论

需要发起讨论吗? 没有关于 MAX3667的相关讨论?是否需要发起讨论?

在EngineerZone®上发起讨论

近期浏览