MAX31912

量产

八通道、工业数字输入电平转换器/串行器

内业功耗最低的工业数字输入串行器

产品技术资料帮助

ADI公司所提供的资料均视为准确、可靠。但本公司不为用户在应用过程中侵犯任何专利权或第三方权利承担任何责任。技术指标的修改不再另行通知。本公司既没有含蓄的允许,也不允许借用ADI公司的专利或专利权的名义。本文出现的商标和注册商标所有权分别属于相应的公司。

Viewing:

概述

  • 八个高压输入通道(最高36V)
  • 可配置成IEC 61131-2输入类型1、2、3
  • 7V至36V较宽的工作电压范围
  • 可选择配置允许5V供电
  • 可选择输入滤波和0ms至3ms去抖
  • 可配置0.5mA至6mA输入限流
  • 所有输入引脚具有较高的HBM ESD保护
  • 集成8-1串行器,SPI接口
  • 内部5V稳压器
  • 过热指示
  • 片上24V电源电压监测
  • 极低的静态电流和功耗/散热
  • 可产生并发送多位CRC校验码,用于检错,提高与外 部微处理器之间的数据传输可靠性
  • 现场总线侧的LED驱动器不消耗电能

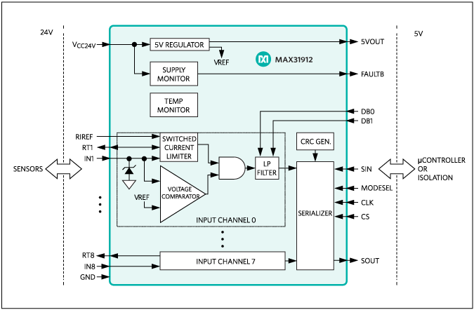
MAX31912是一款工业接口串行器,对传感器和24V数字开关输出进行电平转换、调理和串行化处理,产生微控制器能够接受的5V CMOS兼容信号,适用于工业、过程控制和楼宇自动化应用。器件提供可编程逻辑控制器(PLC)数字输入模块的前端接口电路,内部集成了限流、低通滤波 和通道串行化处理电路。与传统的分立电阻分压方案相比, 输入限流可有效降低现场电源总线的功耗。可选择的片上低通滤波器可根据应用灵活地对传感器输出进行去抖和滤 波。片上串行器极大地减少了用于隔离的光耦数量。串行器具有堆栈功能,可对任意数量的输入通道进行串行处理, 并通过一个SPI兼容接口输出。在任意输入通道数量的条 件下把所需要的光耦数量减小到3个。为了提高抗高频噪 声和快速电气瞬变干扰能力,器件可生成多位CRC校验 码,每8位数据通过SPI口发送一次校验码。片上5V稳压器 可以为外部光耦、数字隔离器或其它外部5V电路供电。现场总线侧的LED驱动器回收利用八路输入的电流,提供输入状态视觉指示,不额外消耗任何电流或功耗。
MAX31912采用已申请专利的电路技术,利用输入限流进一步降低功耗。
对于低成本应用,Maxim Integrated提供与该器件引脚兼容的版本MAX31913,后者不包括MAX31912中已申请专利的电流开关电路。

应用

  • PLC数字输入模块
  • 工业、楼宇和过程自动化
  • 电机控制

MAX31912
八通道、工业数字输入电平转换器/串行器
MAX31912: Block Diagram
添加至 myAnalog

将产品添加到myAnalog 的现有项目或新项目中(接收通知)。

创建新项目
提问

参考资料

了解更多
添加至 myAnalog

Add media to the Resources section of myAnalog, to an existing project or to a new project.

创建新项目

软件资源

最新评论

需要发起讨论吗? 没有关于 MAX31912的相关讨论?是否需要发起讨论?

在EngineerZone®上发起讨论

近期浏览