MAX2690

量产

低噪声、2.5GHz下变频混频器

产品技术资料帮助

ADI公司所提供的资料均视为准确、可靠。但本公司不为用户在应用过程中侵犯任何专利权或第三方权利承担任何责任。技术指标的修改不再另行通知。本公司既没有含蓄的允许,也不允许借用ADI公司的专利或专利权的名义。本文出现的商标和注册商标所有权分别属于相应的公司。

Viewing:

概述

  • 输入三阶交调截取点:7.6dBm
  • 下变频器混频器噪声系数:10dB
  • 增益:7.9dB
  • 宽带工作频率:400MHz至2500MHz
  • 低成本
  • +2.7V至+5.5V单电源供电
  • 关断模式下< 1µA
  • 超小型10引脚µMAX封装

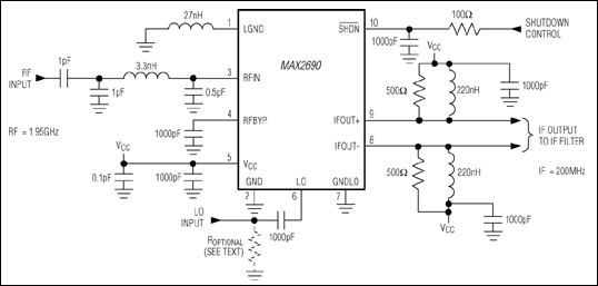
MAX2690是一款微型、低噪声、低功耗下变频混频器,适用于便携式消费电子设备。RF输入端口的信号与本地振荡器(LO)端口的信号使用一个双平衡混频器进行混频。RF端口频率范围为400MHz至2500MHz。LO端口频率范围为700MHz至2500MHz。如果适当选择LO和RF频率,则IF频率范围为10MHz至500MHz。

IF端口采用差分信号,可提供良好的线性度和低LO辐射,同时可兼容使用差分IF滤波器的应用,例如CDMA蜂窝电话。900MHz时的混频器噪声系数为10dB。

MAX2690在VCC = 3V时的电流消耗为16mA,采用+2.7V至+5.5V电源供电。在逻辑控制的关断模式下,电源电流会降至1µA以下,因此非常适合电池供电的设备。该器件采用微型10引脚µMAX封装。

 

应用

  • 2.45GHz工业、科学和医学波段(ISM)
  • 波段无线装置
  • 蜂窝电话/无绳电话
  • 码分多址(CDMA)
  • 通信系统
  • 手持式无线装置
  • 个人通信系统(PCS)
  • 无线局域网(WLAN)

MAX2690
低噪声、2.5GHz下变频混频器
MAX2690:典型工作电路
添加至 myAnalog

将产品添加到myAnalog 的现有项目或新项目中(接收通知)。

创建新项目
提问

参考资料

了解更多
添加至 myAnalog

Add media to the Resources section of myAnalog, to an existing project or to a new project.

创建新项目

软件资源

找不到您所需的软件或驱动?

申请驱动/软件

最新评论

需要发起讨论吗? 没有关于 MAX2690的相关讨论?是否需要发起讨论?

在EngineerZone®上发起讨论

近期浏览