MAX2634

量产

315MHz/433MHz低噪声放大器,用于汽车RKE

用于RKE系统的超低电流、低噪声放大器,具有低噪声系数和关断模式

产品技术资料帮助

ADI公司所提供的资料均视为准确、可靠。但本公司不为用户在应用过程中侵犯任何专利权或第三方权利承担任何责任。技术指标的修改不再另行通知。本公司既没有含蓄的允许,也不允许借用ADI公司的专利或专利权的名义。本文出现的商标和注册商标所有权分别属于相应的公司。

Viewing:

概述

  • 优化用于308MHz、315MHz、418MHz以及433.92MHz
  • 2.2V至5.5V电源电压范围
  • 低工作电源电流
    • 2.5mA (典型值)、4mA (最大值)
  • 逻辑控制关断模式,关断电流为1µA (最大值)
  • 315MHz下典型工作特性
    • 1.25dB噪声系数
    • -12dBm输入IP3
    • 15.5dB功率增益
  • 汽车级工作温度范围
    • -40°C至+125°C
  • 所有引脚具有±2.0V (HBM) ESD印脚
  • 通过AEC-Q100认证

MAX2634低噪声放大器(LNA)优化用于315MHz以及433.92MHz汽车遥控门禁系统(RKE),带有低功耗关断模式。在315MHz下,该LNA具有15.5dB的功率增益及1.25dB噪声系数。同时在2.2V至5.5V电源供电时,消耗的电源电流仅为2.5mA。内置逻辑控制的低功耗关断模式,可将功耗降至0.1µA,并可省掉分立RKE LNA解决方案中执行关断功能所需的2个晶体管。该器件集成了输出匹配电路及隔直元件,进一步减少了外部元件数量;仅需一个电感即可实现输入匹配,达到最佳的噪声系数和输入回波损耗。

该器件采用6引脚(2.0mm x 2.2mm x 0.9mm)无铅SC70封装,用于需要检测PCB焊接的汽车应用。

应用

  • 车库开门器
  • 远端无线钥匙门禁(RKE)
  • 安全系统
  • 远端接收机
  • 胎压监测系统(TPMS)

MAX2634
315MHz/433MHz低噪声放大器,用于汽车RKE
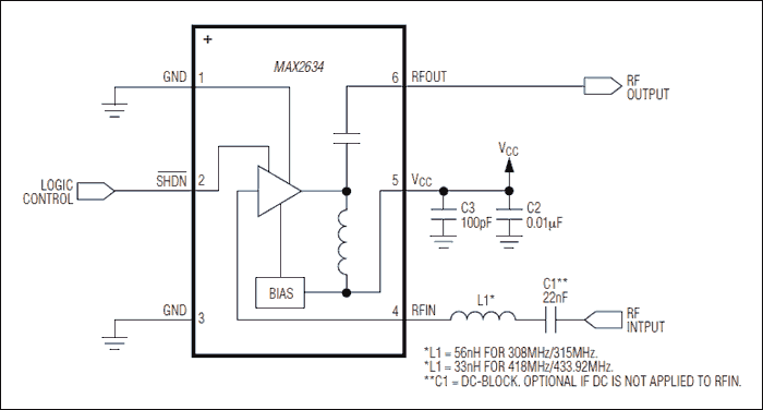
MAX2634:功能框图/典型工作电路
添加至 myAnalog

将产品添加到myAnalog 的现有项目或新项目中(接收通知)。

创建新项目
提问

参考资料

了解更多
添加至 myAnalog

Add media to the Resources section of myAnalog, to an existing project or to a new project.

创建新项目

软件资源

找不到您所需的软件或驱动?

申请驱动/软件

硬件生态系统

部分模型 产品周期 描述
低噪声放大器(LNA)和功率放大器 1
MAX2640 量产 300MHz至2500MHz SiGe超低噪声放大器
Modal heading
添加至 myAnalog

将产品添加到myAnalog 的现有项目或新项目中(接收通知)。

创建新项目

工具及仿真模型


评估套件

MAX2634EVKIT

MAX2634 评估板

特性和优点

  • 便于评估MAX2634 IC
  • 2.2V至5.5V单电源工作
  • RF输入和输出匹配至50Ω
  • 完整装配并经过测试

产品详情

MAX2634评估板(EV Kit)简化MAX2634的评估,器件为315MHz/433MHz低噪声放大器,用于汽车RKE。评估板支持测试器件RF性能,且无需附加支持电路。评估板提供50Ω SMA输入和输出连接器。

应用

  • 车库开门器
  • 远端无线钥匙门禁(RKE)
  • 安全系统
  • 远端接收机
  • 胎压监测系统(TPMS)

MAX2634EVKIT
MAX2634 评估板

最新评论

近期浏览