MAX2371

量产

LNA,带有步进衰减器及VGA

产品技术资料帮助

ADI公司所提供的资料均视为准确、可靠。但本公司不为用户在应用过程中侵犯任何专利权或第三方权利承担任何责任。技术指标的修改不再另行通知。本公司既没有含蓄的允许,也不允许借用ADI公司的专利或专利权的名义。本文出现的商标和注册商标所有权分别属于相应的公司。

Viewing:

概述

  • 低噪声系数(典型值为1.8dB)
  • 较高的小信号增益(标称值为15dB)
  • 较宽的工作频率范围(100MHz至1GHz)
  • 20dB步进衰减器
  • 除步进衰减器外还提供45dB AGC范围
  • 2.65V至3.3V单电源供电
  • 关断模式
  • 3.5mA电源电流,可调节至2.5mA
  • 40dB反向隔离
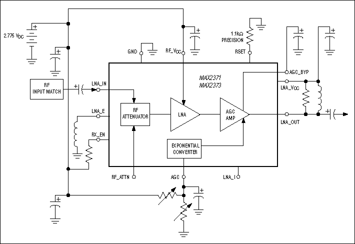
  • MAX2371/MAX2373宽带低噪声放大器(LNA) IC针对直接转换接收器(DCR)或甚低中频(VLIF)接收器应用而设计。该器件内部包括带可切换衰减器、自动增益控制(AGC)的单通道、单端LNA,适用于低噪声增益级。该器件在射频(RF)频段提供较高的增益控制范围(典型值为60dB),并且具有出色的噪声与反向隔离性。

    MAX2371/MAX2373可以工作在100MHz至1GHz的频率范围内。由于在实际应用中,每种应用需要的频段很窄,因此可以采用不同的匹配电路。该器件可以动态配置,通过数字/模拟控制引脚选择最大增益、低噪声系数或省电模式。另外,MAX2371/MAX2373还具有以下特性:高/低电流模式、高/低衰减模式、线性控制增益状态以及关断模式。

    应用

    • 直接变换接收器(DCR)
    • 甚低中频接收器

    MAX2371
    LNA,带有步进衰减器及VGA
    MAX2371、MAX2373:典型工作电路
    添加至 myAnalog

    将产品添加到myAnalog 的现有项目或新项目中(接收通知)。

    创建新项目
    提问

    参考资料

    了解更多
    添加至 myAnalog

    Add media to the Resources section of myAnalog, to an existing project or to a new project.

    创建新项目

    软件资源

    找不到您所需的软件或驱动?

    申请驱动/软件

    工具及仿真模型


    评估套件

    MAX2371EVKIT

    MAX2371、MAX2373评估板

    特性和优点

  • 简化MAX2371/MAX2373的评估
  • 2.65V至3.3V单电源供电
  • 跳线用于模拟/数字控制
  • 包括所有关键的外围元件
  • 经过完全安装与测试
  • 产品详情

    MAX2371/MAX2373评估板(EV kit)简化了MAX2371/MAX2373低噪声放大器(LNA)的评估。评估板不需要额外支持电路就可以测试器件的RF性能。评估板的信号输入、输出都采用了SMA连接器,可以与RF测试设备方便地连接。

    应用

    • 直接变换接收器(DCR)
    • 甚低中频接收器

    MAX2373EVKIT

    MAX2371、MAX2373评估板

    特性和优点

  • 简化MAX2371/MAX2373的评估
  • 2.65V至3.3V单电源供电
  • 跳线用于模拟/数字控制
  • 包括所有关键的外围元件
  • 经过完全安装与测试
  • 产品详情

    MAX2371/MAX2373评估板(EV kit)简化了MAX2371/MAX2373低噪声放大器(LNA)的评估。评估板不需要额外支持电路就可以测试器件的RF性能。评估板的信号输入、输出都采用了SMA连接器,可以与RF测试设备方便地连接。

    应用

    • 直接变换接收器(DCR)
    • 甚低中频接收器

    MAX2371EVKIT
    MAX2371、MAX2373评估板
    MAX2373EVKIT
    MAX2371、MAX2373评估板

    最新评论

    需要发起讨论吗? 没有关于 MAX2371的相关讨论?是否需要发起讨论?

    在EngineerZone®上发起讨论

    近期浏览