LTC1407-1
量产具停机功能的串行、12 位、 3Msps 同时采样 ADC
- 产品模型
- 8
概述
- 具有两个同时差分输入的 3Msps 采样 ADC
- 每个通道的吞吐速率为 1.5Msps
- 低功耗:14mW (典型值)
- 3V 单电源操作
- ±1.25V 差分输入范围
- 引脚兼容的 0V 至 2.5V 输入范围版本 (LTC1407/LTC1407A)
- 采用外部过驱动的 2.5V 内部带隙基准
- 三线式串行接口
- 睡眠 (10µW) 停机模式
- 打盹 (3mW) 停机模式
- 在 100kHz 时的 80dB 共模抑制
- 纤巧型 10 引脚 MS 封装
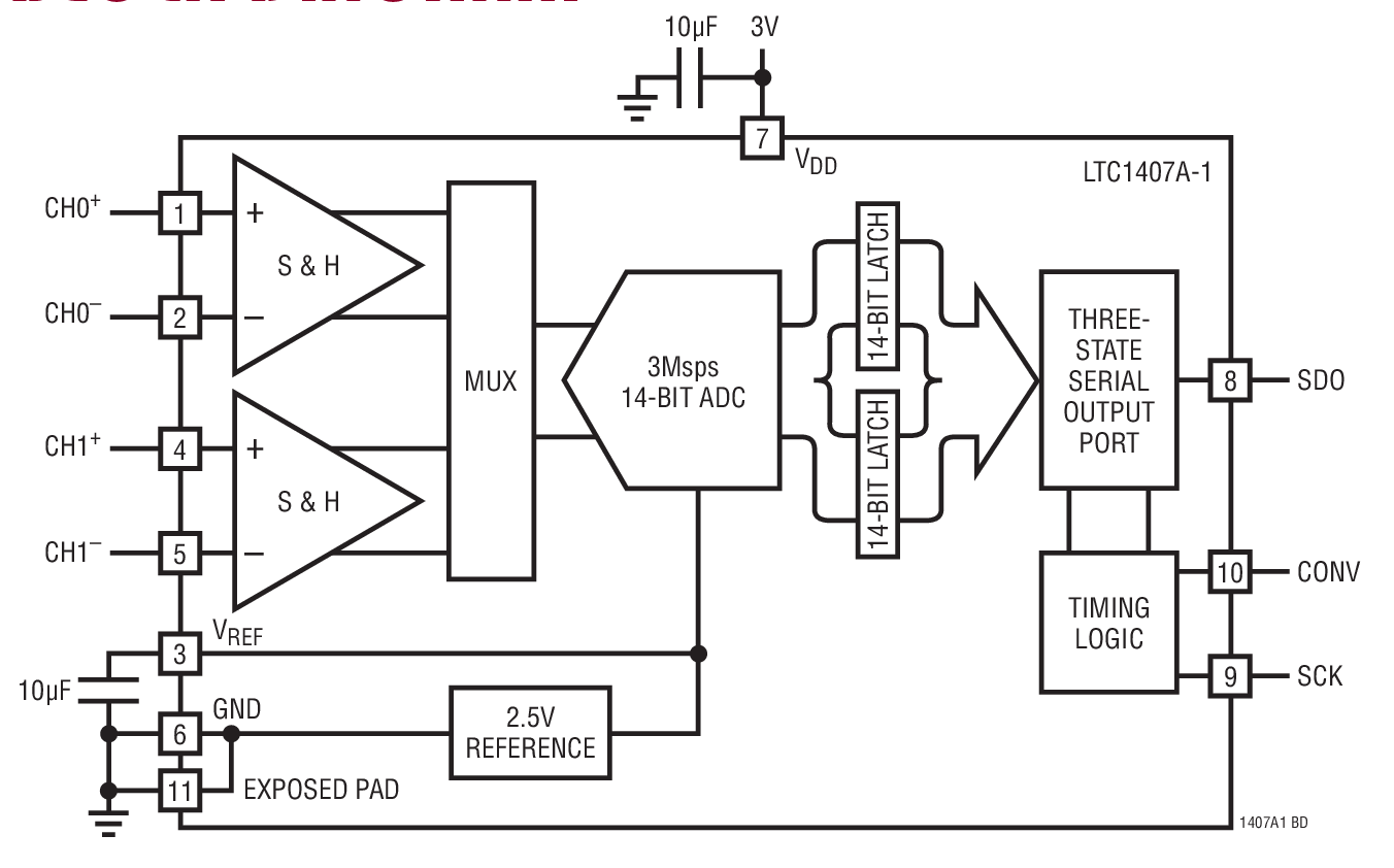
LTC1407-1/LTC1407A-1是12位/14位、3Msps模数转换器(ADC),配备两个1.5Msps同步采样差分输入通道。器件仅从单路3V电源汲取4.7mA电流,并采用微型10引脚MS封装。休眠关断功能可将功耗降至10μW。高速、低功耗与微型封装的结合,使LTC1407-1/LTC1407A-1适用于高速便携式应用。
LTC1407-1/LTC1407A-1包含两个独立的差分输入通道,在转换(CONV)信号的上升沿同步采样。随后,这两个采样输入以每通道1.5Msps的速率进行转换。
共模抑制达80dB,使用户能够从信号源对信号进行差分测量,从而消除接地环路和共模噪声。
器件可对-1.25V至1.25V的双极性输入进行差分转换。CH0+、CH0–、CH1+ 和CH1–的绝对电压摆幅范围从地电位延伸至电源电压。
串行接口在32个时钟周期内输出两个转换结果,与标准串行接口兼容。
| 分辨率 | INL(典型值/最大值) | 输入范围 | |
| LTC1407 | 12 位 | 0.25 LSB(典型值)/2 LSB(最大值) | 0V-2.5V |
| LTC1407A | 14 位 | 0.5 LSB(典型值)/4 LSB(最大值) | 0V-2.5V |
| LTC1407-1 | 12 位 | 0.25 LSB(典型值)/2 LSB(最大值) | ±1.25V |
| LTC1407A-1 | 14 位 | 0.5 LSB(典型值)/4 LSB(最大值) | ±1.25V |
应用
- 电信
- 数据采集系统
- 不间断电源
- 多相电机控制
- 同相/正交(I&Q)解调
- 工业无线电
参考资料
数据手册 1
用户手册 1
技术文章 1
产品选型卡 4
ADI 始终高度重视提供符合最高质量和可靠性水平的产品。我们通过将质量和可靠性检查纳入产品和工艺设计的各个范围以及制造过程来实现这一目标。出货产品的“零缺陷”始终是我们的目标。查看我们的质量和可靠性计划和认证以了解更多信息。
| 产品型号 | 引脚/封装图-中文版 | 文档 | CAD 符号,脚注和 3D模型 |
|---|---|---|---|
| LTC1407ACMSE-1#PBF | 10-Lead MSOP w/ EP | ||
| LTC1407ACMSE-1#TRPBF | 10-Lead MSOP w/ EP | ||
| LTC1407AIMSE-1#PBF | 10-Lead MSOP w/ EP | ||
| LTC1407AIMSE-1#TRPBF | 10-Lead MSOP w/ EP | ||
| LTC1407CMSE-1#PBF | 10-Lead MSOP w/ EP | ||
| LTC1407CMSE-1#TRPBF | 10-Lead MSOP w/ EP | ||
| LTC1407IMSE-1#PBF | 10-Lead MSOP w/ EP | ||
| LTC1407IMSE-1#TRPBF | 10-Lead MSOP w/ EP |
| 产品型号 | 产品生命周期 | PCN |
|---|---|---|
|
6月 5, 2024 - 24_0004 Epoxy Change from Henkel 8290 to 8290A for MSOP (3) |
||
| LTC1407ACMSE-1#PBF | 量产 | |
| LTC1407ACMSE-1#TRPBF | 量产 | |
| LTC1407AIMSE-1#PBF | 量产 | |
| LTC1407AIMSE-1#TRPBF | 量产 | |
| LTC1407CMSE-1#PBF | 量产 | |
| LTC1407CMSE-1#TRPBF | 量产 | |
| LTC1407IMSE-1#PBF | 量产 | |
| LTC1407IMSE-1#TRPBF | 量产 | |
|
2月 4, 2020 - 20_0130 Laser Top Mark Conversion for 10-Lead MSOP Packages Assembled in ADPG and UTAC |
||
| LTC1407ACMSE-1#PBF | 量产 | |
| LTC1407ACMSE-1#TRPBF | 量产 | |
| LTC1407AIMSE-1#PBF | 量产 | |
| LTC1407AIMSE-1#TRPBF | 量产 | |
| LTC1407CMSE-1#PBF | 量产 | |
| LTC1407CMSE-1#TRPBF | 量产 | |
| LTC1407IMSE-1#PBF | 量产 | |
| LTC1407IMSE-1#TRPBF | 量产 | |
这是最新版本的数据手册
软件资源
Evaluation Software 1
LinearLab Tools
A collection of Matlab and Python programs that provide direct access to Linear Technology’s data converter evaluation boards.
找不到您所需的软件或驱动?
硬件生态系统
| 部分模型 | 产品周期 | 描述 |
|---|---|---|
| 接口收发器 1 | ||
| LTM2883 | 量产 | 具可调 ±12.5V 和 5V 稳定电源的 SPI / 数字或 I2C μModule 隔离器 |
评估套件
最新评论
需要发起讨论吗? 没有关于 LTC1407-1的相关讨论?是否需要发起讨论?
在EngineerZone®上发起讨论