DS8102

过期

双通道Σ-Δ调制器与编码器

DS8102和MAXQ3108芯片组能够有效降低三相电表设计的电路板空间和系统成本

产品技术资料帮助

ADI公司所提供的资料均视为准确、可靠。但本公司不为用户在应用过程中侵犯任何专利权或第三方权利承担任何责任。技术指标的修改不再另行通知。本公司既没有含蓄的允许,也不允许借用ADI公司的专利或专利权的名义。本文出现的商标和注册商标所有权分别属于相应的公司。

Viewing:

概述

  • 双通道Σ-Δ 2阶调制器
    • 通道0:引脚可选的1倍、4倍、16倍或32倍增益
    • 通道1:固定的1倍增益
  • 可选择内部或外部电压基准
  • 曼彻斯特码位流输出
    • 包含同步位,可用于时钟恢复
    • 通过一个引脚传输,简化了电容耦合的电气隔离
  • 可选择内部或外部时钟源
  • 集成低功耗8MHz振荡器
  • 工作模式
    • 有效模式(8MHz,VDD = 3.6V):3.5mA

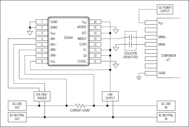
DS8102是一款独立的双通道Σ-Δ调制器与编码器,可将来自两路差分模拟输入对的测量结果转换成曼彻斯特码的位流输出,输出数据可由相应的微控制器(例如MAXQ3108)处理。其中一个通道工作在固定的1倍增益,另外一个通道工作在引脚可选的1倍、4倍、16倍或32倍增益。DS8102内置电源监测器、基准电压以及低功耗振荡器,可减少数据采集所需的外部元件。

DS8102的曼彻斯特码输出结合了两路差分输入通道的脉冲密度调制测量值和同步位数据流,并通过一个引脚传输。这种传输方案非常适合电压隔离应用,其中DS8102和其它“热端”元件必须与"冷端"低压器件(例如配套的微控制器)进行电气隔离。该类应用中,仅需两个连接点(MNOUT和DGND),DS8102即可通过电容耦合到相应的微控制器。

MAXQ3108为双核微处理器,其中包括专用的曼彻斯特位流输入解码器和sinc3滤波器,专门作为一个配套使用的微控制器而设计,能够与最多3片DS8102配套使用。该配置能够支持多达6路差分模拟输入通道,非常适合三相电表应用。

DS8102
双通道Σ-Δ调制器与编码器
DS8102:典型工作电路
添加至 myAnalog

将产品添加到myAnalog 的现有项目或新项目中(接收通知)。

创建新项目
提问

参考资料

了解更多
添加至 myAnalog

Add media to the Resources section of myAnalog, to an existing project or to a new project.

创建新项目

软件资源

找不到您所需的软件或驱动?

申请驱动/软件

最新评论

需要发起讨论吗? 没有关于 DS8102的相关讨论?是否需要发起讨论?

在EngineerZone®上发起讨论

近期浏览