ADXL213

推荐用于新设计

低成本±1.2g 双轴加速度计

产品技术资料帮助

ADI公司所提供的资料均视为准确、可靠。但本公司不为用户在应用过程中侵犯任何专利权或第三方权利承担任何责任。技术指标的修改不再另行通知。本公司既没有含蓄的允许,也不允许借用ADI公司的专利或专利权的名义。本文出现的商标和注册商标所有权分别属于相应的公司。

Viewing:

概述

  • 在单芯片IC上实现双轴加速度计
  • 5 mm × 5 mm × 2 mm LCC 封装
  • 分辨率:1 mg (60 Hz)
  • 低功耗: 700 µA ( Vs=5 V,典型值)
  • 高零偏稳定性
  • 高灵敏度精度
  • 脉冲宽度调制的数字输出
  • X轴和Y轴对齐精度:0.1°(典型值)
  • 利用单个电容调整带宽
  • 单电源供电
  • 抗冲击能力:3500 g

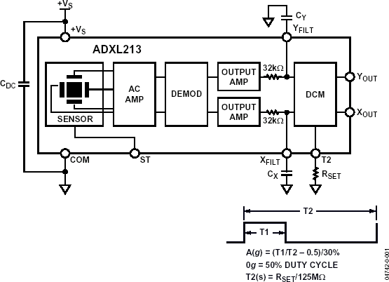
ADXL213是一款完整的低成本、低功耗、双轴加速度计 , 提供经过信号调理、占空比调制的输出 , 所有功能均集成于一个单芯片IC中 。 该器件的满量程加速度测量范围为 ±1.2 g ((典型值) , 既可以测量动态加速度(例如振动) , 也可以测量静态加速度(例如重力)。

输出为数字信号 , 其占空比(脉冲宽度与周期之比)与加速度成比例(30%/g) 。  占空比输出可以直接通过微控制器测量,无需模数转换器或胶连逻辑。

该器件使用创新的设计技术 , 可确保高零偏稳定性(典型值优于 0.25 mg/°C)以及严格的灵敏度稳定性(典型值优于50 ppm/°C)。

典型本底噪声为160 μg/√Hz with overbar,因而在倾斜检测应用中,可以利用窄带宽(<60 Hz)解析1 mg (0.06°倾斜)以下的信号。

用户使用XFILT 和 YFILT引脚上的电容 CX 和 CYM 选择该加速度计的带宽。根据应用需要,可以选择0.5 Hz至250 Hz范围内的带宽。

ADXL213提供5mm × 5mm × 2mm、8引脚密封LCC封装。

应用
  • 汽车倾斜报警
  • 数据投影仪
  • 导航
  • 平台稳定/调平
  • 警报器和运动检测器
  • 高精度双轴倾斜检测
  • ADXL213
    低成本±1.2g 双轴加速度计
    ADXL213 Functional Block Diagram
    添加至 myAnalog

    将产品添加到myAnalog 的现有项目或新项目中(接收通知)。

    创建新项目
    提问

    参考资料

    了解更多
    添加至 myAnalog

    Add media to the Resources section of myAnalog, to an existing project or to a new project.

    创建新项目

    软件资源

    找不到您所需的软件或驱动?

    申请驱动/软件

    评估套件

    EVAL-ADXL213

    ADXL213分线板

    产品详情

    ADXL213EB是一款简单的分线板,支持快速评估加速度计ADXL213的性能。 ADXL213是一款双轴、低噪声、温度稳定型加速度计,提供PWM输出。 ADXL213EB的尺寸很小(1" x 1"),可以轻松将加速度计安装在现有系统上而不需要额外硬件,并且对系统和加速度计的性能影响极小。

    本页提供EVAL-ADXL213的相关信息,包括文档、报价和订购信息。

    EVAL-ADXL213
    ADXL213分线板

    最新评论

    近期浏览