ADH530S

推荐用于新设计

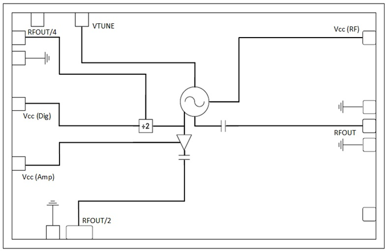
Aerospace, GaAs, InGaP, HBT, MMIC, 9 GHz to 11 GHz, VCO with Fo/2 and Fo/4 Frequency Output.

产品技术资料帮助

ADI公司所提供的资料均视为准确、可靠。但本公司不为用户在应用过程中侵犯任何专利权或第三方权利承担任何责任。技术指标的修改不再另行通知。本公司既没有含蓄的允许,也不允许借用ADI公司的专利或专利权的名义。本文出现的商标和注册商标所有权分别属于相应的公司。

Viewing:

概述

  • Triple Output:
    • Fo = 9 GHz – 11 GHz
    • Fo/2 = 4.5 GHz – 5.5 GHz
    • Fo/4: = 2.25 GHz – 2.75 GHz
  • Pout: + 11 dBm Typ.
  • Phase Noise: -110 dBc/Hz @ 100 kHz Typ.
  • No External Resonator Needed
  • Die Size: 2.9 mm x 1.8 mm x 0.1 mm
  • Screened in accordance with MIL-PRF-38534, Class K

The ADH530S is a GaAs, InGaP, Heterojunction Bipolar Transistor (HBT), MMIC, VCO. The ADH530S integrates resonators, negative resistance devices, varactor diodes and feature half frequency and divide-by-4 outputs. The VCO’s phase noise performance is excellent over temperature, shock, and process due to the oscillator’s monolithic structure. Power output is +11 dBm typical from a +5 V supply voltage. The prescaler and RFout/2 functions can be disabled to conserve current if not required. The voltage-controlled oscillator requires no external matching components.

Applications

  • Satellite Communication (SATCOM)
  • Point-to-Point/Multi-Point Radios
  • Industrial Controls
  • Military & Space

ADH530S
Aerospace, GaAs, InGaP, HBT, MMIC, 9 GHz to 11 GHz, VCO with Fo/2 and Fo/4 Frequency Output.
HMC8051 SID
添加至 myAnalog

将产品添加到myAnalog 的现有项目或新项目中(接收通知)。

创建新项目
提问

参考资料

了解更多
添加至 myAnalog

Add media to the Resources section of myAnalog, to an existing project or to a new project.

创建新项目

软件资源

找不到您所需的软件或驱动?

申请驱动/软件

最新评论

需要发起讨论吗? 没有关于 ADH530S的相关讨论?是否需要发起讨论?

在EngineerZone®上发起讨论

近期浏览