AD9522-4

推荐用于新设计

12路LVDS/24路CMOS输出时钟发生器,集成1.6 GHz VCO

产品技术资料帮助

ADI公司所提供的资料均视为准确、可靠。但本公司不为用户在应用过程中侵犯任何专利权或第三方权利承担任何责任。技术指标的修改不再另行通知。本公司既没有含蓄的允许,也不允许借用ADI公司的专利或专利权的名义。本文出现的商标和注册商标所有权分别属于相应的公司。

Viewing:

概述

  • 低相位噪声、锁相环(PLL)
  • 片内VCO的调谐频率范围为1.4 GHz至1.8 GHz
  • 支持最高2.4 GHz的外部3.3 V/5 V VCO/VCXO
  • 1路差分或2路单端基准输入
  • 支持最高250 MHz的CMOS、LVPECL或LVDS基准
  • 基准输入接受16.62 MHz至33.3 MHz晶振
  • 可选基准时钟倍频器
  • 欲了解更多信息,请参考数据手册

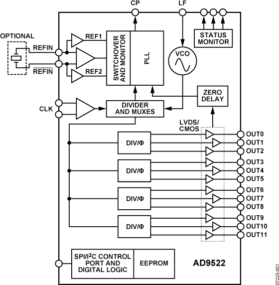
AD9522-41提供多路输出时钟分配功能,具有亚皮秒级抖动性能,并且片内集成锁相环(PLL)和电压控制振荡器(VCO)。片内VCO的调谐频率范围为1.4 GHz至1.8 GHz。也可以使用最高2.4 GHz的外部3.3 V/5 V VCO/VCXO。

AD9522串行接口支持SPI和I2C®端口。封装内EEPROM可以通过串行接口进行编程,存储用于上电和芯片复位的用户定义寄存器设置。

AD9522具有12路LVDS输出(分为四组)。任一路800 MHz LVDS输出均可重新配置为两路250 MHz CMOS输出。

每组输出均具有一个分频器,其分频比(从1至32)和相位(粗调延迟)均可以设置。

AD9522提供64引脚LFCSP封装,可以采用3.3 V单电源供电。外部VCO的工作电压最高可达5.5 V。

AD9522的额定工作温度范围为−40°C至+85°C标准工业温度范围。

AD9520-4是AD9522-4的等效产品,采用LVPECL/CMOS驱动器而非LVDS/CMOS驱动器。

1AD9522在本数据手册中泛指AD9522系列的所有器件。但是,使用AD9522-4时,它仅指AD9522系列的该特定器件。

应用

  • 低抖动、低相位噪声时钟分配
  • SONET、10Ge、10G FC和其它10 Gbps协议的时钟产生和转换
  • 前向纠错(G.710)
  • 为高速ADC、DAC、DDS、DDC、DUC、MxFE提供时钟
  • 高性能无线收发器
  • 自动测试设备(ATE)和高性能仪器仪表
  • 宽带基础设施

数据手册,Rev. 0,10/08

AD9522-4
12路LVDS/24路CMOS输出时钟发生器,集成1.6 GHz VCO
AD9522-4 Functional Block Diagram
添加至 myAnalog

将产品添加到myAnalog 的现有项目或新项目中(接收通知)。

创建新项目
提问

参考资料

了解更多
添加至 myAnalog

Add media to the Resources section of myAnalog, to an existing project or to a new project.

创建新项目

软件资源

Evaluation Software 1

AD9522 Evaluation Board USB Flash Programmer Readme

 


硬件生态系统

部分模型 产品周期 描述
比较器 1
LTC6957 低相位噪声、双输出缓冲器 / 驱动器 / 逻辑转换器
锁相环(PLL)频率合成器 1
ADF4002 推荐用于新设计 鉴相器/PLL频率合成器
Modal heading
添加至 myAnalog

将产品添加到myAnalog 的现有项目或新项目中(接收通知)。

创建新项目

工具及仿真模型

ADIsimCLK设计与评估软件

ADIsimCLK是一款专门针对ADI公司的超低抖动时钟分配和时钟产生产品系列而开发的设计工具。无论是在无线基础设施、仪器仪表、网络、宽带、自动测试设备领域,还是在其它要求可预测时钟性能的应用,ADIsimCLK都能帮助您迅速开发、评估和优化设计。

打开工具

AD9522-x IBIS Models 1


评估套件

EVAL-AD9522-4

AD9522-4 评估板

特性和优点

  • 采用6 V壁式适配器和板载LDO稳压器,电源连接简便
  • LDO可轻松旁路以便测量电源
  • 5个交流耦合差分LVDS SMA连接器
  • 7个LVDS差分接头,用于额外输出
  • SMA连接器用于
    2个参考输入
    电荷泵输出
    时钟分配输入
  • 通过USB接口连接PC
  • 基于Microsoft Windows的评估软件,具有简单的图形用户界面
  • 板载PLL环路滤波器
  • 通过I/O接头轻松访问数字I/O和诊断信号
  • 诊断信号通过状态LED显示

产品详情

AD9522-x(以下简称AD9522)是一款极低噪声PLL时钟频率合成器,集成了VCO、时钟分频器和多达24个输出。AD9522具有自动保持和灵活的参考输入电路,支持非常平稳的参考时钟切换。AD9522系列还提供用于外部VCXO的必要配置。

AD9522评估板是一款紧凑、易于使用的平台,可用来评估AD9522的全部特性。

EVAL-AD9522-4
AD9522-4 评估板

最新评论

需要发起讨论吗? 没有关于 AD9522-4的相关讨论?是否需要发起讨论?

在EngineerZone®上发起讨论

近期浏览