AD22103
量产
电压输出型3.3 V温度传感器,内置信号
调理功能
- 产品模型
- 3
Viewing:
概述
- 3.3 V单电源供电
- 温度系数:28 mV/°C
- 100°C温度测量范围(0°C至+100°C)
- 精度优于满量程的2.5%
- 线性度优于满量程的0.5%
- 输出与温度 x VS成比例
- 自热效应极小
- 高电平、低阻抗输出
- 反向电源电压保护
AD22103是一款片内集成信号调理功能的单芯片温度传感器,工作温度范围为0°C至+100°C,非常适合众多3.3 V应用。
由于内置信号调理功能,因此无需任何调整、缓冲或线性化电路,系统设计得以大大简化,整体系统成本也会降低。
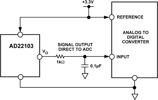
输出电压与温度和电源电压的乘积成比例(比率关系)。采用+3.3 V单电源时,输出摆幅从0.25 V(0°C)至+3.05 V(+100°C)。
由于具有比率特性,AD22103在与模数转换器接口时可提供高性价比解决方案。ADC的电源用作ADC和AD22103的基准电压源,因而无需使用精密基准电压源,成本得以降低。
应用
- 微处理器散热管理
- 电池和低供电系统
- 电源温度监控
- 系统温度补偿
- 板级温度检测
参考资料
数据手册 1
应用笔记 1
ADI 始终高度重视提供符合最高质量和可靠性水平的产品。我们通过将质量和可靠性检查纳入产品和工艺设计的各个范围以及制造过程来实现这一目标。出货产品的“零缺陷”始终是我们的目标。查看我们的质量和可靠性计划和认证以了解更多信息。
| 产品型号 | 引脚/封装图-中文版 | 文档 | CAD 符号,脚注和 3D模型 |
|---|---|---|---|
| AD22103KRZ | 8-Lead SOIC | ||
| AD22103KRZ-R7 | 8-Lead SOIC | ||
| AD22103KTZ | 3-Lead TO-92 |
| 产品型号 | 产品生命周期 | PCN |
|---|---|---|
|
12月 10, 2014 - 14_0250 AD22103: Wilmington Bipolar Process Change From 4" to 6" Wafer Diameter |
||
| AD22103KRZ | 量产 | |
| AD22103KRZ-R7 | 量产 | |
| AD22103KTZ | 量产 | |
|
11月 9, 2011 - 11_0182 Test Site Transfer from Analog Devices Philippines Inc in Paranaque to Analog Devices General Trias in Cavite, Philippines |
||
| AD22103KRZ | 量产 | |
| AD22103KRZ-R7 | 量产 | |
| AD22103KTZ | 量产 | |
这是最新版本的数据手册
软件资源
找不到您所需的软件或驱动?
申请驱动/软件最新评论
需要发起讨论吗? 没有关于 AD22103的相关讨论?是否需要发起讨论?
在EngineerZone®上发起讨论