MAX1214N

过期

1.8V、低功耗、12位、210Msps ADC,用于宽带系统

引脚兼容的170Msps至250Msps、12位/10位/8位ADC系列产品,提供业内最佳的动态特性

产品技术资料帮助

ADI公司所提供的资料均视为准确、可靠。但本公司不为用户在应用过程中侵犯任何专利权或第三方权利承担任何责任。技术指标的修改不再另行通知。本公司既没有含蓄的允许,也不允许借用ADI公司的专利或专利权的名义。本文出现的商标和注册商标所有权分别属于相应的公司。

Viewing:

概述

  • 210Msps的转换速率
  • 卓越的低噪声特性
    • fIN = 100MHz时,SNR = 67dB
    • fIN = 250MHz时,SNR = 65dB
  • 极高的动态范围
    • fIN = 100MHz时,SFDR = 81.3dBc
    • fIN = 250MHz时,SFDR = 84.9dBc
  • 1.8V单电源供电
  • fSAMPLE = 210MHz、fIN = 100MHz时,功耗仅为799mW
  • 内置采样保持放大器
  • 内置1.24V带隙基准
  • 内部可选择2分频时钟输入
  • LVDS数字输出,提供数据时钟输出
  • 提供MAX1214NEVKIT

MAX1214N是单片、12位、210Msps的模/数转换器(ADC),采用优化设计,在超过300MHz的较高IF频率下具有卓越的动态性能。该器件的转换速率高达210Msps,功耗仅为799mW。

210Msps速率、输入频率100MHz时,MAX1214N的无杂散动态范围(SFDR)为81.3dBc。高达67dB的信噪比(SNR)能够在输入频率为250MHz时保持平坦(2dB以内)。非常适合通信接收机、电缆端接收器和蜂窝基站收发器的功放预失真等宽带应用。

MAX1214N采用1.8V单电源供电。模拟输入设计为交流耦合的差分或单端方式,这款ADC还具有可选择的内部2分频时钟电路,允许使用高达420MHz的时钟频率。推荐使用低电压差分信号(LVDS)采样时钟,以获得最佳性能。转换器的数字输出兼容于LVDS逻辑电平,数据格式可以选择2的补码或偏移二进制码。

MAX1214N采用68引脚的QFN封装,带有裸焊盘(EP),工作在工业级温度范围(-40°C至+85°C)。

应用

  • 基站功放线性化调节
  • 电缆头接收器
  • 通信测试设备
  • 雷达及卫星子系统
  • 无线及有线宽带通信

MAX1214N
1.8V、低功耗、12位、210Msps ADC,用于宽带系统
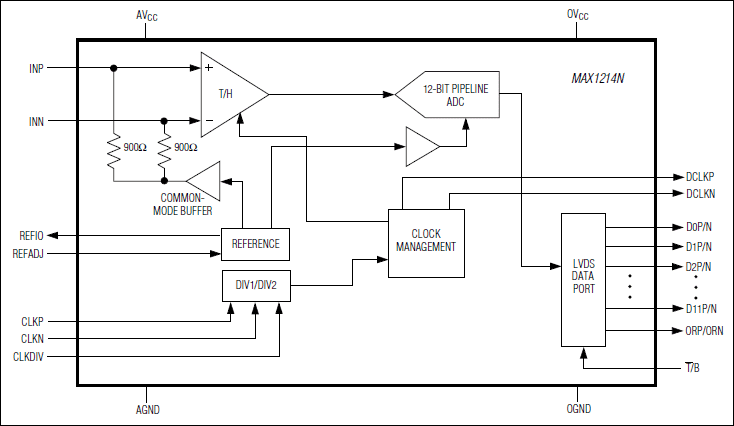
MAX1214N:原理框图
添加至 myAnalog

将产品添加到myAnalog 的现有项目或新项目中(接收通知)。

创建新项目
提问

参考资料

了解更多
添加至 myAnalog

Add media to the Resources section of myAnalog, to an existing project or to a new project.

创建新项目

软件资源

找不到您所需的软件或驱动?

申请驱动/软件

硬件生态系统

部分模型 产品周期 描述
模数转换器(ADC) 9
MAX1124 量产 1.8V、10位、250Msps模数转换器,LVDS输出,适用于宽带系统
MAX1123 量产 1.8V、10位、210Msps模数转换器,LVDS输出,适用于宽带系统
MAX1122 过期 1.8V、10位、170Msps模数转换器,LVDS输出,适用于宽带系统
MAX1121 过期 1.8V、8位、250Msps模数转换器,LVDS输出,适用于宽带系统
MAX1213 过期 1.8V、12位、170Msps ADC,用于宽带系统
MAX1214 过期 1.8V、12位、210Msps ADC,用于宽带系统
MAX1215 过期 1.8V、12位、250Msps ADC,用于宽带系统
MAX1213N 过期 1.8V、低功耗、12位、170Msps ADC,用于宽带系统
MAX1215N 过期 1.8V、12位、250Msps ADC,用于宽带系统
Modal heading
添加至 myAnalog

将产品添加到myAnalog 的现有项目或新项目中(接收通知)。

创建新项目

工具及仿真模型

IBIS 模型 1


评估套件

MAX1213NEVKIT

MAX1213N和MAX1214N评估板

特性和优点

  • 高达170Msps (MAX1213N)/210Msps (MAX1214N)的采样率
  • 低电压、低功耗工作
  • 全差分信号输入架构
  • 板载差分输出驱动器
  • 经过完全安装与测试

产品详情

MAX1213N/MAX1214N评估板(EV kit)是一块装经过完全安装与测试的电路板,包含有评估模数转换器(ADC) MAX1213N或MAX1214N性能的所需的全部元件。该评估板具有一个单端至差分的转换电路,以驱动MAX1213N/MAX1214N的输入。ADC所产生的数字输出可以由用户提供的高速逻辑分析仪或数据采集系统捕获。另外,该评估板还包括有能从用户提供的单端AC信号产生差分时钟信号的电路。

MAX1214NEVKIT

MAX1213N和MAX1214N评估板

特性和优点

  • 高达170Msps (MAX1213N)/210Msps (MAX1214N)的采样率
  • 低电压、低功耗工作
  • 全差分信号输入架构
  • 板载差分输出驱动器
  • 经过完全安装与测试

产品详情

MAX1213N/MAX1214N评估板(EV kit)是一块装经过完全安装与测试的电路板,包含有评估模数转换器(ADC) MAX1213N或MAX1214N性能的所需的全部元件。该评估板具有一个单端至差分的转换电路,以驱动MAX1213N/MAX1214N的输入。ADC所产生的数字输出可以由用户提供的高速逻辑分析仪或数据采集系统捕获。另外,该评估板还包括有能从用户提供的单端AC信号产生差分时钟信号的电路。

MAX1213NEVKIT
MAX1213N和MAX1214N评估板
MAX1214NEVKIT
MAX1213N和MAX1214N评估板

最新评论

需要发起讨论吗? 没有关于 MAX1214N的相关讨论?是否需要发起讨论?

在EngineerZone®上发起讨论

近期浏览