Ever-higher levels of integration offered by new semiconductor technology are enabling today's telecom systems to incorporate more and more functions in increasingly smaller dimensions. Smaller-geometry processes ensure less power consumption, lower working voltages, and fewer square mils of silicon per function. New PC boards often include ICs operating at 5V, 3.3V, 2.5V, O.8V, and so on.
Power requirements for ICs of this new generation are more stringent in terms of load, line, and static voltage regulation. In some cases (those governed by the Intel VRM 8.2 specification, for instance), the output voltage is programmed by means of a digital bus for levels between 1.8V and 3.5V with load currents of 30A or more. Power-supply technology in general has not kept up with this trend, although semiconductor technology allows a higher integration, complete automatic board assembly, and a smaller pitch between the boards.
Except in rare cases, power supplies cannot be assembled automatically. Most have big heatsinks for thermal management that compel a manual assembly. For the majority of telecom systems, conventional cooling techniques have forced a growth in the heatsink dimensions. The heatsink surface that is required relates directly to the power-supply efficiency (Figure 1). Thus, the new power-supply voltages (3V and lower) have a direct influence on heatsink dimensions. Consider a forward converter, as illustrated in Figure 1, operating at 100W:
With 5V output: PLOSS = 100(POUT/eff.) - POUT = 100(100/83) - 100 = 20.5W
With 3V output: PLOSS = 100(100/70) - 100 = 42.9W

Figure 1. For DC-DC converters, low-voltage operation carries an efficiency penalty.
Moving the supply voltage from 5V down to 3V increases the power dissipation from 20.5W to 42.9W, producing another 22.4W of power dissipation that must be accounted for in the thermal design. The first problem of power dissipation is the rise in internal temperature, which lowers the MTBF of all components. Thus, shrinking the dimensions and costs of IC fabrication has an opposite effect on the associated power supply, unless we consider a completely new architecture for power management.
For a simple telecom system, reduced to the minimum for the sake of clarity (Figure 2), we consider three possible approaches for the power supply. The system includes a fiber optic interface board that handles high data rates (as for STM-1 fiber optics), a backplane that includes system-management and auxiliary functions, and as many as 10 line cards, each featuring a low-data-rate interface such as ISDN'U', POTS, or E1/T1. These loads require multiple outputs derived from a nominal -48V, with battery backup, available in the -42V to -60V or -36V to -76V range. Galvanic isolation from the battery is mandatory.

Figure 2. Basic components form a simple telecom system.
| Output | Voltage (V) | Precision (Sum of Static/Load/Line Reg.)(%) | Load Current (A) | Output Power (W) |
| Fiber-optic interface: | ||||
| 1 | 3.3 | 2 | 3 | 9.9 |
| 2 | 2.2 | 2 | 3 | 6.6 |
| 3 | 1.8 | 2 | 2 | 3.6 |
| 4 | 5.0 | 5 | 2 | 10 |
| 5 | -5.0 | 5 | 1 | 5 |
| Backplane: | ||||
| 1 | 5 | 5 | 2 | 10 |
| 2 | 1.8 | 2 | 2 | 3.6 |
| 3 | 1.3 to 3.5 | 1 | 10 | 35 |
| Interface (one board): | ||||
| 1 | 3.3 | 2 | 2 | 6.6 |
| 2 | 2.2 | 2 | 2 | 4.4 |
| 3 | 1.0 | 2 | 2 | 3.6 |
First, multiply the interface requirement by 10 to accommodate a maximum of 10 boards in a system. The total power needed is then 230W, apportioned to five fixed regulated output voltages plus a variable one programmed by means of a 5-bit bus. The maximum tolerance on this variable output is 1%, including line and load regulation. The three power-distribution architectures under consideration are a centralized supply, a distributed and isolated supply, and a centralized single output with auxiliary non-isolated distributed outputs.
Centralized Power Supply
This unit generates all required voltages as secondary outputs isolated from the battery voltage. At the output-power level required for this example (230W), the typical configuration can be forward or half-bridge, with the control loop closed (for example) on the main output of 3.3V. The other outputs must be post-regulated to comply with tight tolerance requirements. These post-regulators can be linear or switching types, each independent of the others and driven by a multiple secondary transformer with coupled output inductors (Figure 3).

Figure 3. In this multiple-output supply, each secondary includes coupled inductors and a post-linear-regulator IC.
This approach has several drawbacks: Custom-designed magnetic components are difficult to produce, parasitic elements can have a dramatic effect on performance, and the system's efficiency is low. Note that a lower output voltage causes lower efficiency, because the loss represented by rectifier diodes and linear regulators (even LDO types) becomes a greater percentage of the output.
Consider a simplified analysis of a 1.5V output (Figure 4). Assuming the duty cycle for current is 50% and the rectifier-diode currents are equal to IOUT, the inductor losses relate only to resistance and not to magnetic effects due to the core material, switching frequency, and so forth. For similar reasons, we neglect losses due to ESR in the capacitor:
POUT = IOUTVOUT = 10(1.5) = 15W
PL = IOUTVOUTRL = 10(10)(0.01) = 1W
PD1 + D2 = VD(IOUT) = 10(0.4) = 4W
PLDO = IOUTVLDO = 10(0.6) = 6W
Eff. = POUT/(PL + PD1 + PD2 + PLDO + POUT) = 15 / (1+ 4 + 6 + 15) = 58%

Figure 4. Because of fixed losses, lower output voltage means lower efficiency in this linearly regulated supply.
Thus, for every watt delivered to the load, the circuit loses 0.7W as thermal energy, which is not an attractive use of energy. More interesting is a system based on switching post-regulators (Figure 5).
Figure 5. These switch-mode regulators (versus linear types) provide higher efficiency along with greater complexity and noise.
The main 5V output in Figure 5 is regulated with optocoupler feedback, and all other outputs are regulated by ICs such as the synchronous step-down types (MAX1630, MAX1637, MAX1652, and MAX1638) or the MAX774 inverting type for negative output voltage. Using standard "off-the-shelf" magnetic components from various suppliers, the 1.5V output generated by a synchronous step-down regulator achieves 87% efficiency, versus 58% in the linear-regulator approach.
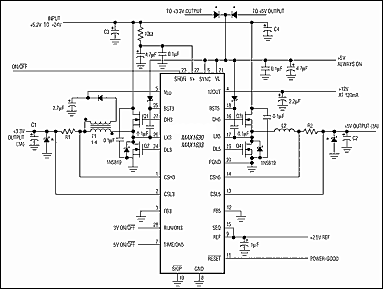
The step-down-regulator IC, shown in Figure 6, includes synchronous rectification and is a member of the largest family of such devices available. It features step-down regulation with over- and undervoltage protection, current protection, and auxiliary-voltage capability.
Figure 6. This step-down-controller IC provides dual outputs with synchronous rectification.
Another possibility is the generation of a negative voltage from a positive one, using an inverting DC-DC controller, as shown in Figure 7. This IC and a few external components (inductor, power MOSFET, and output capacitor) provide the simplest and easiest way to produce the -5V @ 2A required for this system. An evaluation kit from Analog, incorporating all the parts just mentioned, simplifies the board layout and accelerates the design process.

Figure 7. These switch-mode ICs convert positive input voltages to a regulated negative output.
In most cases, the central power supply is a custom design that is mounted in a location that provides easy access and convenient thermal management. The specification is written by systems or design engineers, and it is submitted either to the company's power-supply department or to one of the many other companies that specialize in the design and manufacture of power supplies. Either way, the eventual result is delivery of a thoroughly tested and qualified "black box."
High voltage from the battery affects only the input section of the supply. For safety reasons and to comply with specifications such as EN60950, UL950, and so forth, all secondary outputs are isolated from the battery. Compliance with these standard safety specs also ensures that the centralized supply can distribute its regulated voltages throughout the system, and this is without any concern for clearance distances to other parts of the equipment.
To achieve redundancy, you can easily parallel two power supplies using series diodes to create OR connections between corresponding outputs. This architecture doubles the cost and the size of the power supply, yet it is often used with switching post-regulation in small-to-medium telecom systems.
For more complex systems, such as the example mentioned earlier, this approach presents two problems: First, a costly harness of cables and connectors is required to carry high load currents to all boards in the system. Second, voltage regulation among the boards is a problem; remote sensing can guarantee regulation at one board, but it doesn't necessarily provide enough tolerance at the other boards to ensure proper operation for the various ICs mounted on them. This last point often excludes consideration of a centralized power supply. Even for simple systems, the trend toward lower supply voltages and the need for tighter regulation make the centralized approach increasingly difficult to implement.
Distributed and Isolated Power Supply
In this approach, the battery voltage (-48V) is provided to all boards in the system (Figure 8) and every board includes one or more power supplies suited to the requirements of that board. In a sense, the centralized supply has been split into various smaller DC-DC converters, each independent of the others. For this purpose, today's market offers a wide range of single- and multiple-output DC-DC converters with capacities from a few watts to more than 600W. As an example, either of two circuits can meet the "interface-board" power requirements:
- Three DC-DC converters
- One DC-DC converter and three switching post-regulators
The first solution is easy; you can purchase three "off-the-shelf" modules and mount them on the board according to the manufacturers' specifications for EMI filtering, short-circuit protection, thermal management, etc. The drawback is cost (per watt), because each module requires its own isolation transformer, feedback loop, and other components. Cost is minimized in the second circuit, because isolation and the main output voltage are provided by the one DC-DC converter and simple step-down converters supply the other regulated outputs. Power requirements are generally in the 10W to 30W range, so a flyback or forward-converter topology can serve for the first stage.

Figure 8. One approach to power distribution is to route the raw battery voltage (-48V) to each board and downconvert it as required.
In the simplified schematic of Figure 9, the primary side controller (the PFM MAX1771 or the PWM MAX668) offers some interesting features. Both are CMOS chips with very low power consumption, and the optional use of an external p-channel switching MOSFET enables both devices to deliver a wide range of power without changing the control circuit. Post-regulation is achieved with the MAX1627, a simple PFM step-down regulator with external switching MOSFET. The big advantage for PFM control is efficiency versus output load: in this case, more than 90% from 2mA to 2A!
Figure 9. As an alternative to the approach in Figure 8, downconvert (and isolate) the battery voltage once and distribute this lower voltage to the various simple step-down converters.
The MAX6501 offers temperature protection in a tiny SOT23 package. When its package reaches the temperature of a preset internal level, its output logic state changes to warn of a possible thermal problem. Thus, you can achieve economical thermal protection by mounting these devices near the transformer, power MOSFET, and other hot spots in the system.
Two devices complete the feedback loop: A precision, low-dropout, micropower voltage reference (MAX6025) provides a temperature coefficient less than 20ppm/°C and initial accuracy better than 0.2%. A micropower op amp (MAX4040) provides a 90kHz gain-bandwidth product with only 10µA of supply current. Both come in tiny SOT23 packages.
Because a distributed-power system regulates the power close to its point of use, it easily complies with the local requirements for line, load, and static regulation. As another advantage, the small converters in a distributed-power system (unlike those of a large central supply, often developed by an external subcontractor) can easily adjust to the power-requirement changes that frequently occur during the development of a board design.
Redundancy does not always require a duplication of the power supply (1+1 redundancy); N+1 redundancy is sometimes sufficient. Here, N is the sum of the various supply voltages representing all power needed by the system, and the one spare is activated only to replace a failed output (maintenance then replaces the board with the failed output). If the supply has hot-swap capability, you can repair this failure without powering-down the system. Maintenance is easier, because you can more readily replace a printed-circuit board than a big centralized supply with all its connectors.
From an electromagnetic point of view, the system must comply with all specifications imposed by the various countries in which it will be installed. Thus, to suppress noise due to the interaction of switching frequencies from the various supplies, an EMI filter must be present at the power-supply input on every board. To prevent EMI problems from these multiple filters, you may need an extra filter on the -48V bus as well (Figure 10).

Figure 10. To ensure compliance with each country's EMI specifications, install EMI filters on the main converter and all auxiliary downconverters.
Synchronizing the converter frequencies may not solve the problem; sometimes it even makes the problem worse. If all converters switch at the same frequency, the first harmonics will have more energy and require more attenuation in the EMI filters. An inefficient aspect of this architecture is the isolation and the downconversion from -48V to 3.3V. Also, having IC converters mounted all over the system presents a problem in thermal management. You can add a heatsink to each one, but that also adds cost and handling to the system.
The height of packages on a PC board cannot be very great, and the presence of -48V requires specific amounts of clearance between secondary electronic components on the board. This need for clearance means that a certain amount of guard area on the expensive multilayer PC board cannot be used. As a compromise that reaps the benefits of integration through semiconductor technology, system architectures that combine the advantages of the centralized power supply with those of a distributed and isolated power supply are of great interest for new equipment.
Combining a Centralized Supply with a Distributed, Nonisolated Supply
Because a -48V bus implies safety problems and a 3.3V bus entails line- and load-regulation difficulties, the best solution may be an intermediate distribution voltage. The principle is to use a single-output centralized supply that achieves galvanic isolation from the battery while stepping down the input voltage (36V to 76V) to 12V. The 12V serves as an internal bus for the system, from which nonisolated regulators derive the other supply voltages as required.
The only isolation is in the converter that steps down from -48V to 12V. Because 12V will be stepped down further by local regulators at the board level, tight 12V regulation is not essential; tolerances of ±10% or more are acceptable. This relaxed spec allows a simple feedback loop for regulation, based on an auxiliary winding of the main transformer. The auxiliary winding usually supplies the converter's primary side as well, which eliminates the need for a secondary IC controller and optocoupler.
A voltage near 12V is ideal, because it provides acceptable efficiency without excessive current in the distribution bus. It allows reasonable thermal management, and with a forward or full bridge it easily achieves efficiencies between 82% and 85%. The 12V supply should be mounted in an accessible location that allows maximum thermal exchange between the external world and the power-supply heatsink, yet does not direct hot air toward thermally sensitive components. Once this power dissipation is known, the mechanical designer can perform an analysis (one that is much simpler than for a system with multiple heat sources) to optimize airflow within the equipment.
This 12V supply will account for more than three-fourths of the system's power dissipation. For every 10W delivered to the load, assuming 83% efficiency for this stage and 95% for the second-stage post-regulators, the system dissipates 2W in the first downconversion to 12V and only 0.5W in the second downconversion from 12V to 3.3V. Thus, a thermal analysis should focus mainly on the first block (the 12V supply) and much less on the post-regulators. Indeed, their placement can be chosen to optimize the printed-circuit layouts.
Note that the efficiency of two conversions in series is generally the same or higher than that of a single conversion, from -48V to +3.3V, for example. Two or more output voltages further increase the efficiency gap between single and double conversion. You can reasonably add as many post-regulators as needed to the 12V bus, yet adding high-voltage converters directly to a -48V bus would be bulky and expensive.
With the first converter's input at battery voltage and its output isolated for safety, no particular attention to clearance distance or creepage is needed in positioning the converter or its power bus. Further, you can reduce reflected ripple by adding a filter at the input of every board-level switching regulator. A first-order LC filter is usually sufficient, because the battery-to-12V converter has its own EMI filter.
The attenuation of this EMI filter must exceed the limits specified by relevant international standards, which generally consider both the environment and the type of end equipment. Noise is generated by the first converter and by post-regulators present at the 12V output.
Converters of the charge-pump family (Figure 11) are able to either boost or invert the input voltage. Output voltages can be unregulated or fed back to provide regulation. For unregulated devices, the output level depends on the input voltage and the load current. No magnetic parts are required. Internal switches first connect an external capacitor to the input and charge it to VIN. Then, other internal switches connect the same capacitor to the output side.

Figure 11. Charge-pump converters can invert or step down the input voltage and regulate the output, all without use of inductors.
The absence of magnetic parts has stimulated interest in this converter type for use in board-level applications. Featuring higher switching frequencies and lower on-resistance in the switches, charge-pump converters like the MAX682 deliver 5V @ 250mA in a space of only 5mm by 8.6mm (44mm2).
Higher power levels are managed by switch-mode regulators operating with an external inductor in step-up, step-down, and up/down configurations. Analog recommends tested and proven inductors, usually specifying part numbers from two or more suppliers. Most are standard SMD parts, which are available worldwide and "off the shelf," that provide easy procurement and fully automatic assembly.
You can choose from devices with internal power MOSFET and control circuitry, like the MAX887, a step-down regulator able to deliver 500mA in an SO package, or the MAX710, a step-up converter with low-dropout (LDO) that delivers 500mA in a 16QSOP package. For managing output currents to 35A, devices like the MAX1638 employ an external power MOSFET.
The MAX1638 (Figure 12) is a synchronous step-down controller capable of changing its regulated output voltage by means of a digital bus. Compliant with Intel's VRM 8.2 specification, it provides large output currents (more than 35A) and requires an output capacitor smaller than that required to meet the dynamic tolerance levels specified for load regulation. To limit the overshoot and undershoot caused by fast changes in load current, the MAX1638 controls a "glitch-catcher" circuit consisting of two small power MOSFETs, which saves cost and space by reducing the capacitor size.
Figure 12. This step-down controller provides synchronous rectification with a digitally adjustable output voltage.
When the output voltage is out of regulation by more than ±2%, the p- or n-channel glitch-catcher switch turns on, forcing the output back into regulation by injecting current from the input or ground directly to the output. This action is most effective for outputs less than 2V in applications using a minimum-valued output capacitor.
| D4 | D3 | D2 | D1 | D0 |
OUTPUT VOLTAGE (V) |
COMPATIBILITY |
| 0 | 0 | 0 | 0 | 0 | 2.050 | Intel-compatible DAC codes |
| 0 | 0 | 0 | 0 | 1 | 2.000 | |
| 0 | 0 | 0 | 1 | 0 | 1.950 | |
| 0 | 0 | 0 | 1 | 1 | 1.900 | |
| 0 | 0 | 1 | 0 | 0 | 1.850 | |
| 0 | 0 | 1 | 0 | 1 | 1.800 | |
| 0 | 0 | 1 | 1 | 0 | 1.750 | Continuation of 50mV increment to 1.3V |
| 0 | 0 | 1 | 1 | 1 | 1.700 | |
| 0 | 1 | 0 | 0 | 0 | 1.650 | |
| 0 | 1 | 0 | 0 | 1 | 1.600 | |
| 0 | 1 | 0 | 1 | 0 | 1.550 | |
| 0 | 1 | 0 | 1 | 1 | 1.500 | |
| 0 | 1 | 1 | 0 | 0 | 1.450 | |
| 0 | 1 | 1 | 0 | 1 | 1.400 | |
| 0 | 1 | 1 | 1 | 0 | 1.350 | |
| 0 | 1 | 1 | 1 | 1 | 1.300 | |
| 1 | 0 | 0 | 0 | 0 | 3.500 | Intel-compatible DAC codes |
| 1 | 0 | 0 | 0 | 1 | 3.400 | |
| 1 | 0 | 0 | 1 | 0 | 3.300 | |
| 1 | 0 | 0 | 1 | 1 | 3.200 | |
| 1 | 0 | 1 | 0 | 0 | 3.100 | |
| 1 | 0 | 1 | 0 | 1 | 3.000 | |
| 1 | 0 | 1 | 1 | 0 | 2.900 | |
| 1 | 0 | 1 | 1 | 1 | 2.800 | |
| 1 | 1 | 0 | 0 | 0 | 2.700 | |
| 1 | 1 | 0 | 0 | 1 | 2.600 | |
| 1 | 1 | 0 | 1 | 0 | 2.500 | |
| 1 | 1 | 0 | 1 | 1 | 2.400 | |
| 1 | 1 | 1 | 0 | 0 | 2.300 | |
| 1 | 1 | 1 | 0 | 1 | 2.200 | |
| 1 | 1 | 1 | 1 | 0 | 2.100 | |
| 1 | 1 | 1 | 1 | 1 | N/A | Shutdown |
Click for full size
Click for full size
Click for full size
Click for full size