概要
設計リソース
設計/統合ファイル
• Schematic• Bill of Materials
• Gerber Files
• Layout Files (Allegro)
• Assembly Drawing 設計ファイルのダウンロード 1.04 M
評価用ボード
型番に"Z"が付いているものは、RoHS対応製品です。 本回路の評価には以下の評価用ボードが必要です。
- EVAL-ADICUP360 ($60.92) EVAL-ADICUP360
- EVAL-CN0398-ARDZ ($94.75) EVAL-CN0398-ARDZ
デバイス・ドライバ
コンポーネントのデジタル・インターフェースとを介して通信するために使用されるCコードやFPGAコードなどのソフトウェアです。
機能と利点
- 土壌水分、 pHおよび温度計測
- 低消費電力
- Arduino 互換のシールド・フォーム・ファクタ
製品カテゴリ
マーケット & テクノロジー
使用されている製品
参考資料
-
EVAL-CN0398-ARDZ Shield Overview2018/10/16WIKI
-
CN-0398: 温度補償型土壌水分および pH 測定システム2016/10/10PDF310 K
回路機能とその特長
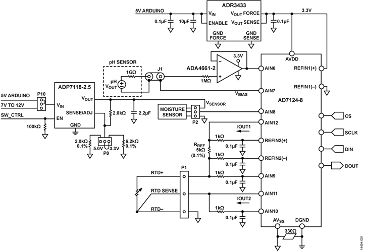
図 1 は土壌水分および pH を測定するための回路で、温度補償機能を備えた単電源、低消費電力、高精度の完全なソリューションです。この回路は、水中の塩分に影響されず経時的に腐食しない容量性の土壌水分センサーと使用できるように最適化されています。
また、土壌の pH を測定する機能は、さまざまなアプリケーションに応用可能です。
水分センサーを除く回路で必要とされる総電流は、最大で 1.95 mA にすぎません。水分センサーに必要となる追加電力は、パルス幅変調(PWM)信号を使用して短時間のみ有効にすることにより最小限に抑えることができます。
プリント回路基板(PCB)は、Arduino 互換のシールド・フォーム・ファクタで設計されており、迅速なプロトタイピングのために、EVAL-ADICUP360 Arduino 互換プラットフォーム・ボードとインターフェースします。

回路説明
このシステムは、pH、土壌水分、温度の 3 つの独立した測定フロント・エンドに分かれています。信号の調整後、3 つのチャンネルは AD7124-8 24 ビット、シグマ・デルタ(Σ-Δ)、A/D コンバータ(ADC)を共有します。AD7124-8 は、高精度計測アプリケーション向け低消費電力、低ノイズの全機能内蔵型アナログ・フロントエンドです。このデバイスは、低ノイズ、24 ビット Σ-Δ 型の ADC を搭載しており、8 個の差動入力または 15 個のシングルエンド入力または疑似差動入力を使用するように構成できます。オンチップのゲイン段により、小さな振幅の信号を直接 ADC に入力できます。
ADC をバイポーラ・コード動作に構成した場合、アナログ入力電圧の出力コードは次式で表わされます。

ここで
N = 24.
AIN はアナログ入力電圧、
Gain はゲイン設定値(1 ~ 128)、.
VREF は、AD7124-8 の REFIN(+)と REFIN(-)の間に接続される外部リファレンス電圧です。
AD7124-8 は、±0.1 % の初期精度、低動作電流、低出力ノイズを特長とする ADR3433 低コスト、低消費電力、高精度 CMOS 電圧リファレンスを使用しています。ADR3433 は 3.3 V リファレンスおよび AVDD 電源を AD7124-8 に供給します。ADR3433 は最大 10 mA の電流を供給できます。
土壌 pH 測定
この回路は ADA4661-2 高精度オペアンプを使用して高インピーダンス pH プローブ出力をバッファし、ADC を駆動します。ADA4661-2 は、低消費電力、広帯域幅、および広範囲の動作電源電圧に最適化された、レール to レール入出力の高精度デュアル・アンプです。標準入力バイアス電流は 0.15 pA で、pH センサーの高出力インピーダンス(約 1 GΩ)を流れるバイアス電流によって生じるオフセット誤差を最小限に抑えます。ADA4661-2 のオフセット電圧は、わずか150 µV です。
土壌の特性は多くのパラメータによって決まります。土質は、砂、シルト、粘土を含む無機物粒子によって決まります。土壌には、有機物(生きているものと死んでいるもの)、空気、水も含まれています。溶解した化学物質は、土壌中の水を酸性またはアルカリ性にします。土壌の酸度およびアルカリ度は pH の単位で測定します。pH のスケールは 0(最も酸性)~ 14(最もアルカリ性)であり、pH7 は中性です。
pH が 5.2 ~ 8.0 の土壌 はほとんどの農作物にとって最適条件です。すべての植物は極端な pH 値には影響を受けますが、酸度とアルカリ度に対する耐性には広い幅があります。ある植物は広い pH 範囲で良好に生育する一方、ある植物は酸度やアルカリ度のわずかの変化にも非常に敏感です。
pH 測定には複合 pH 電極が使用できます。これは、ガラス電極とそれを同心円状に取り囲む基準電極で構成されます。pH 電極は、土壌の pH に応じた小さな直流電圧を発生します。測定した pH は、特定の作物の成長に必要な pH 範囲内にあるかどうかを判定するために評価されます。その後、pH を上昇させる(カルシウムのような酸中和剤を加える)ことによって土壌の酸度を補正するか、あるいは pH を低下させる(例えば、硫黄を添加する)ことによってアルカリ度を低下させる手段を講じます。
pH センサーの出力はバイポーラで、25 ℃ で最大 ±414 mV の信号を発生します。AD7124-8 は単電源で動作するため、AD7124-8 の許容コモンモード範囲内に収まるように pH プローブはグラウンド以上にバイアスする必要があります。AD7124-8 の内蔵機能の 1 つに内部バイアス電圧発生器があり、1 つのチャンネルのコモンモード電圧を AVDD/2 つまり 1.65 V に設定します。ADC からのこのバイアス電圧は pH プローブのシールドに印加され、センサー出力を 25 ℃ で 1.65 V ±414 mV に設定します。
2 点 pH 校正
pH 電極の特性は電極のコーティングやエージングにより経時的に変化するため、最大精度を得るには校正を実施する必要があります。
校正は、それぞれの pH が既知である 2 種類の緩衝液の pH を測定することにより行います。ソフトウェアには、各種 pH の緩衝液に対する NIST ルックアップ・テーブル、および 0 ℃ ~ 95 ℃ の 温度で補正された pH 値が含まれています。溶液温度の測定には RTD を使用します。
次の線形方程式を使用して、

pH センサーの伝達関数における実際のスロープを決定し、実際のオフセット電圧を測定します。このスロープを計算するには、次式を解きます。

ここで、
y1 は第 1 の点で測定した電圧、
y2 は第 2 の点で測定した電圧、
x1 は第 1 の点での既知の pH、
x2 は第 2 の点での既知の pH です。
上記の測定を行い、校正点のいずれかを式 2 に代入した後、次の最終式から未知の pH を決定することができます。

ここで、
x は未知の土壌 pH、
y は測定した電圧、
b は測定したオフセット電圧、
m はスロープです。
校正を行わない直接測定の場合、未知の土壌 pH は以下の pH におけるネルンストの式を解くことによって求められます。

ここで、
E は未知の土壌 pH を測定した電極電圧、
α は測定したオフセット電圧、
T は測定した温度(℃)、
n = 1(25 ℃)、原子価(イオンの電荷数)、
F = 96,485 クーロン/モル、ファラデー定数、
R = 8.314 ボルト・クーロン/K モル、アボガドロ数、
pH は未知の溶液の水素イオン濃度、
pHISO = 7、これは基準水素イオン濃度です。
土壌水分測定
作物の生育と収量に影響を及ぼす重要な要因は土壌水分量です。したがって、土壌水分測定は農業灌漑システムの水保全にとって重要です。今日、産業界で使用されている一般的な土壌水分センサーのほとんどは容量性タイプのセンサーです。容量性センサーは土壌の水分量を測定するものであり、水の体積は土壌の総体積内の誘電率に影響を与えます。水の比誘電率は εr = 80 で、土壌中の他の元素の比誘電率よりもはるかに大きい値です。例えば、無機物土壌(εr = 4)、有機物(εr = 4)、空気(εr = 1)などです。したがって、土壌中の含水量の変化は誘電率の変化による容量変化に相当します。
水分センサーは、プローブ間で測定された静電容量を DC 電圧に変換し、相当する体積含水率(VWC)に変換するために ADC に直接インターフェースすることができます。
CN-0398 水分センサー回路には、0 V ~ 3 V の出力電圧範囲の 3 線式水分センサーの出力(電源、グラウンド、電圧出力)が入力されます。Decagon Devices EC-5 のような水分センサーは、センサーがほとんどの時間オフになる PWM 励起パルスを必要とします。ADP7118 LDO のイネーブル・ピン(SW_CTRL ラベル)は、PWM パルスでセンサーの電源をオン/オフするのに使用されます。
ADP7118 は、2.7 V ~ 20 V で動作し、最大 200 mA の電流を出力する CMOS 低ドロップアウト(LDO)リニア電圧レギュレータです。ADP7118 への入力は、Arduino 互換プラットフォーム・ボードからの 5V または 7 V ~ 12 V を、ジャンパ P10 を使用して選択できます。また、ADP7118 の出力についても、P8 のジャンパを使用して、3.3 V または 5 V を選択できます。
PWM 信号でセンサーの電源をオン/オフするときは、出力をサンプリングする前のセンサーの安定時間に注意を払う必要があります。Decagon EC-5 センサーには 10 ms が必要で、Vegetronix VH400 には 400 ms が必要です。
電圧/VWC 変換
この回路は、工場で校正済みの Decagon Devices EC-5 水分センサーを使用して評価されており、次の変換機能を備えています。

ここで
VWC は土壌の体積含水率(%)、
mV はセンサー出力(mV)です。
Vegetronix VH400 水分センサーの変換関数は、表 1 に示す区分線形近似です。
| Voltage Range | Equation (V = Sensor Output in Volts) |
| 0 V to 1.1 V | VWC = 10 × V − 1 |
| 1.1 V to 1.3 V | VWC = 25 × V − 17.5 |
| 1.3 V to 1.82 V |
VWC = 48.08 × V − 47.5 |
| 1.82 V to 2.2 V | VWC = 26.32 × V − 7.89 |
温度測定
図 2 に示す温度測定回路は、AD7124-8 24 ビット、Σ-Δ ADC をベースとした 3線式 Pt100 測温抵抗体(RTD)システムです。pH 測定では、RTD の温度を使用して温度の影響を補償することができます。AD7124-8 は、50 µA ~ 1 mA に設定可能な低ドリフト励起電流源を備えています。ADC チャンネルの AIN11 と AIN12 は、500 µA の励起電流に設定されます。IOUT1(AIN11)は、5.11 kΩ のリファレンス抵抗と RTD を流れます。RTD とリファレンス抵抗に同じ電流が流れるため、測定はレシオメトリックとなり、励起電流の変動による誤差は除去されます。OUT2(AIN12)は RTD の RL2 リード抵抗に流れ込み、RL1 のリード抵抗間の降下電圧をキャンセルする電圧を発生します。

温度は pH プローブの感度に大きく影響するため、通常、pH 測定では温度補償が必要です。pH プローブは理想的には 25 ℃ で 59.154 mV/pH を発生しますが、被測定サンプルの実際の温度に応じて変化します。
冷接点に使用される 4 線式 RTD は独自の線形化が必要です。ADC がバイポーラ・モードで動作している場合の RTD の抵抗(R)を計算する一般式は以下のとおりです。

ここで、
RRTD は RTD の抵抗、
CODE は ADC コード、
N は ADC の分解能、24、
RREF はリファレンス抵抗、
G は選択したゲイン、16 です。
RTD の抵抗を温度に変換するステップおよび線形化プロセスについては、Circuit Note CN-0381 で概説されています。
pH チャンネルのシステム・ノイズ性能の予測
出力データ・レートが 25 SPS でゲインが 1 の場合、AD7124-8 の rms ノイズはフルパワー・モードで 570 nV です(ノイズは入力換算で、AD7124-8 データシートに記載)。したがって、ピーク to ピーク・ノイズは次のとおりです。

rms を使用して ADA4661-2(3 µV p-p)が寄与するノイズを加算すると、システム全体の予測ノイズは 4.818 µV p-p になります。

フルスケールの ADC 入力範囲は 6.6V です。したがって、予測されるピーク to ピーク分解能は次のようになります。

水分チャンネルと温度チャンネルのシステム・ノイズ性能の予測
水分センサーと RTD は ADC 入力に直接接続されているため、入力短絡時のノイズフリー・コード分解能は主に AD7124-8 のノイズ(570 nV rms、3.76 uV p-p に相当)によって決まります。したがって、ノイズフリー・コード分解能は次式で計算されます。

実際のシステム・ノイズ性能
pH 測定では、実際のシステムのピーク to ピークのノイズおよび分解能は、pH プローブの BNC コネクタの入力を短絡し、1000 サンプルを取得することによって求めました。図 3 のヒストグラムに示すように、システムのピーク to ピーク分解能は、20.38 ビットの予測値と比較して 18.2 ビットです。測定はフルパワー・モード、25 SPS で行い、ポスト・フィルタを使用しました。

水分測定では、実際のシステムのピーク to ピークのノイズおよび分解能は、水分センサーのコネクタの入力を短絡し、1000 サンプルを取得することによって求めました。図 4 のヒストグラムに示すように、システムのノイズフリー・コード分解能は 21.2 ビットです。測定はフルパワー・モード、25 SPS で行い、ポスト・フィルタを使用しました。

土壌水分テストの再現性測定
表 2 および表 3 は、複数の砂質土壌の同様なサンプルをプローブしたときの水分センサーのデータ出力を示しています。評価には、Decagon EC-5 および Vegetronix VH400 の水分センサーを使用しました。土壌を各センサーで 7 回プローブし、平均を計算しました。結果は、VWC 測定においてばらつきが 1 % より小さい再現性を示しています。
| Test | Output (mV) | VWC (%) |
| 1 | 544.70 | 9.03 |
| 2 | 542.10 | 8.78 |
| 3 |
546.57 | 9.22 |
| 4 | 537.74 | 8.34 |
| 5 | 546.74 | 9.24 |
| 6 | 542.89 | 8.85 |
| 7 | 552.70 | 9.83 |
| Average | 544.78 | 9.04 |
| Test | Output (V) | VWC (%) |
| 1 | 1.04 | 0.39 |
| 2 | 0.93 | 8.28 |
| 3 |
1.01 | 9.07 |
| 4 | 1.04 | 9.42 |
| 5 | 1.03 | 9.30 |
| 6 | 0.99 | 8.86 |
| 7 | 1.06 | 9.63 |
| Average | 1.01 | 9.14 |
土壌含水率の決定
VWC は、バルク土壌の体積当たりの水の体積として次式で定義されます。

ここで
θ は体積含水率(cm3/cm3)、
VW は水の体積(cm3)、
VT はバルク土壌サンプルの総体積(cm3)です。
以下の経験的手順を使用すれば、電子測定とは独立に土壌サンプルの VWC を決定することができます。ビーカーと秤が必要です。
- 土壌サンプルを取る
- 土壌なしでビーカーの重量を測定する
- 既知量の湿潤土をビーカーに入れる
- 湿潤土を入れたビーカーの重量(グラム)を測定する
- 110 ℃ で 24 時間オーブンで土壌を乾燥させる
- 乾燥した土壌の重量(グラム)を測定する
土壌から取り除かれた水の質量は次式で得られます。

ここで
mW は土壌中の水の質量、
mWET は湿潤土の質量、
mDRY は乾燥土の質量です。
水の密度は 1 g/cm3 なので、水の質量は体積に等しくなります。この値を VWC の決定に使用します。
この手順については、Decagon Devices のアプリケーションノート「ECH2O 土壌水分センサーの校正」に詳しく説明されています。
表 4 は、あらかじめオーブン中で乾燥させてあった砂質土壌のサンプルに既知量の水を追加することによって計算した VWC の値を示しています。
Decagon EC-5 と Vegetronix VH400 のセンサーを使用して、5 つの水濃度レベルのそれぞれで VWC を測定しました。表に示すように各センサーの電圧出力を VWC に変換する際には、メーカー推奨の式を使用しました。
図 5 は、実際の水量に基づいて計算された値(表 4)と EC-5 水分センサーの VWC 応答(表 5)とを比較しています。ワーストケースの誤差は約 3 % であることに注意してください。
| 乾燥土壌の体積 ($cm^{3}$) | 水の体積 ($cm^{3}$) | VWC 計算値 ($\%$) |
| $187.136$ | $18.672$ | $9.98$ |
| $187.136$ | $31.531$ | $16.85$ |
| $187.136$ | $46.789$ | $25.00$ |
| $187.136$ | $58.8$ | $31.42$ |
| $187.136$ | $71.089$ | $37.99$ |
| 乾燥土壌の体積 ($cm^{3}$) |
水の体積 ($cm^{3}$) |
センサー出力 ($mV$) | VWC に変換された出力 ($\%$) |
| $187.136$ | $18.672$ | $548$ | $9.3616$ |
| $187.136$ | $31.531$ | $593$ | $13.8256$ |
| $187.136$ | $46.789$ | $677$ | $22.1584$ |
| $187.136$ | $58.8$ | $779$ | $32.2768$ |
| $187.136$ | $71.089$ | $849$ | $39.2208$ |

計算した VWC と測定した VWC
土壌固有の校正によって、水分センサーの精度を改善することができます。各種のセンサーは一般に特定の土壌で校正しますが、土壌の嵩密度、鉱物質、構造および塩分の変動により精度が変化することがあります。
一般にセンサーのデータシートには、センサー出力を VWC に変換するための推奨式が記載されています。ただし、テスト対象の実際の土壌から得られた VWC データ点により適合する式を作成することによって精度を改善できる場合があります。特定のセンサーでの実際の VWC 測定値に基づいて土壌固有の式を作成する前に、センサーのデータシートの推奨式を使用して得られる誤差を最初に計算します。誤差が選択した土壌の期待範囲の 2 % 以内に収まる場合は、土壌固有の式を作成する理由はありません。誤差が数パーセントを超える場合は、最小 2 乗近似直線に基づく土壌固有式によって誤差を低減させることができます。場合によっては、特定のセンサーの伝達関数に応じて、期待精度を得るのに多項式関数を必要とすることがあります。
Decagon EC-5 センサーの場合には、図 6 に示す最小 2 乗法を使用した土壌固有の直線適合が良好な結果をもたらし、最大誤差を 3 % から 1.8 % に減少させました。

計算した VWC と測定した VWC
表 6 は、Vegetronix VH400 水分センサーを用いて測定した VWC を示しています。表 6 および表 4 のデータを図 7 にプロットしています。
| 乾燥土壌の体積 ($cm^{3}$) |
水の体積 ($cm^{3}$) |
センサー出力 ($V$) | VWC に変換された出力 ($\%$) |
| $187.136$ | $18.672$ | $1.046$ | $9.46$ |
| $187.136$ | $31.531$ | $1.362$ | $16.55$ |
| $187.136$ |
$46.789$ | $1.474$ | $23.36992$ |
| $187.136$ | $58.8$ | $1.673$ | $32.93784$ |
| $187.136$ | $71.089$ | $1.73$ | $35.6784$ |

図 7 は、データシートの式を使用した場合には 2.3 % の誤差しかないことを示しています。 したがって、VH400 センサーを用いた土壌試験では土壌固有の式は不要でした。
回路図、レイアウト、部品表などの EVAL-CN0398-ARDZ ボードの技術文書は全て、CN-0398 設計支援パッケージ(www.analog.com/CN0398-DesignSupport)から入手できます。
バリエーション回路
この回路に適したその他の ADC としてAD7794 と AD7795 があります。どちらのデバイスも AD7124-8 と同様の機能セットを備えています。ただし、AD7794 は 6 チャンネルの 24 ビット ADC で、AD7795 は 6 チャンネルの 16 ビット ADC です。
AD8615 バッファ・アンプは 5 ピン TSOT パッケージを採用しています。これは、0.2 pA の標準入力バイアス電流、80 µV(代表値)の低オフセット電圧の高精度、20 MHz、CMOS レール to レール入出力オペアンプです。
ADR4533 超低ノイズ、高精度電圧リファレンスは、3.3V リファレンスを提供するのにも適しています。
ADP7112 は CMOS LDO リニア・レギュレータで、ADP7118 と基本的な機能は同様ですが、WLCSP パッケージを採用しています。
回路の評価とテスト
この回路では、EVAL-CN0398-ARDZ シールド回路ボード、外部電源、シリアル・ポートの端末プログラム搭載 PC、および EVAL-ADICUP360 Arduino 互換プラットフォーム・ボードを使用します。プラットフォーム・ボードのユーザーガイドは製品ページ(www.analog.com/EVAL-ADICUP360)から入手できます。EVAL-CN0398-ARDZ ボードとソフトウェアのユーザーガイドは www.analog.com/CN0398-UserGuide で入手できます。
必要な装置
以下の装置類が必要になります。
- EVAL-CN0398-ARDZ 回路ボード
- CN-0398 ファームウェアを搭載した EVAL-ADICUP360 Arduino 互換プラットフォーム。
- USB ポートおよび 64 ビット Linux ディストリビューション OS カーネル v 4.2.0-amd 64 以降を搭載した PC、端末プログラム搭載
- 7 V ~ 12 V/1 A DC電源、または同等な 7 V ~ 12 V/1 A ベンチ電源
- 土壌
- ビーカー
- 乾燥オーブン
- 重量計
- VH400 水分センサー
- EC-5 水分センサー
テスト・セットアップの機能ブロック図
テスト・セットアップの機能図を図 8 に示します。

セットアップ
回路評価を行うためには以下を実行します。
- EVAL-CN0398-ARDZ シールド・ボードを EVAL-ADICUP360 プラットフォーム・ボードに差し込みます。
- センサーを EVAL-CN0398-ARDZ ボードに接続します。
- EVAL-ADICUP360 ユーザーガイドの指示に従って、EVAL-ADICUP360 の仮想 COM USB ポートを PC に接続します。
- 5 V の水分センサーを使用する場合は、EVAL-ADICUP360 の電源を 7 V ~ 12 V/1 A の DC 電源に接続して起動します。それ以外の場合は、EVAL-ADICUP360 の電源は直接 USB ポートから供給します。
- 115,200 Hz ボーレートを使用して端末ソフトウェアを設定し、仮想 COM ポートを正しく設定します。
- システムのボーレートが正しく設定されていない場合は、EVAL-ADICUP360 ボードの RESET ボタンを押してデフォルト値を設定します。
- ソフトウェアを実行すると、ソフトウェアは pH、温度、および水分量のセンサー出力を連続して表示します。
ハードウェアおよびソフトウェアの動作の詳細については、CN-0398 ユーザーガイド(www.analog.com/CN0398-UserGuide)を参照してください。CN-0398 ユーザーガイドには、直線または多項式を使用して土壌固有の校正に対応させるようにソフトウェアを修正する方法の詳細も含まれています。
EVAL-CN0398-ARDZ Arduino シールド・ボードの写真を図 9 に示します。

EC-5 水分センサーを使用した土壌水分測定のテスト・セットアップ例の写真を図 10 に示します。




