概要
設計リソース
設計/統合ファイル
- Schematic
- Bill of Materials
- Gerber Files
- PADS Files
- Assembly Drawing
評価用ボード
型番に"Z"が付いているものは、RoHS対応製品です。 本回路の評価には以下の評価用ボードが必要です。
- EVAL-CN0202-SDPZ ($86.14) Flexible, High Accuracy, Low Drift, PLC/DCS Analog Output Module
- EVAL-SDP-CB1Z ($134.00) Eval Control Board SDP
デバイス・ドライバ
コンポーネントのデジタル・インターフェースとを介して通信するために使用されるCコードやFPGAコードなどのソフトウェアです。
AD5760, AD578x, AD579x IIO DAC GitHub Linux Driver Source Code
機能と利点
- プログラマブル・アナログ出力
- 産業用電源 / 電圧ドライバー
- 超低ノイズと低温ドリフト
参考資料
-
The Data Conversion Handbook, 20052005/01/02
-
MT-101: Decoupling Techniques2015/02/14PDF954 kB
-
MT-031: データ・コンバータのグラウンディングと、「AGND」および「DGND」に関する疑問の解消2009/03/20PDF144 kB
-
CN0202: フレキシブル、高精度、低ドリフトの PLC/DCS アナログ出力モジュール2012/06/05PDF443 kB
回路機能とその特長
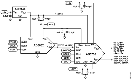
図 1の回路は、プログラマブル・ロジック・コントローラ(PLC)/分散制御システム(DCS)アプリケーションの大部分の条件を満たす全機能型の柔軟なプログラマブル・アナログ出力ソリューションです。低消費電力(0.75 mW @ 5 V)、レールtoレール出力、16ビットnanoDAC®コンバータAD5662と産業用電流/電圧出力ドライバAD5750は、入力/出力電圧範囲やリファレンス電圧条件の面で互いに極めて相性のよいデバイスです。ADR444は低ドリフト(Bグレード:最大3 ppm/℃)、高初期精度(Bグレード:最大0.04%)、低ノイズ(1.8 μV p-p (typ)、0.1~10 Hz)といった特性を備えており、AD5750とAD5662の両方のリファレンス電圧となり、回路の超低ノイズ、高精度、低温度ドリフトを保証します。この回路はすべての代表的な電圧/電流出力範囲に対応しており、16ビット分解能、ノー・ミッシング・コード、0.05%の直線性、0.2%未満の総合出力誤差を実現します。
この回路は、オンチップの出力故障検出および保護機能(短絡、アンダー電圧出力、開回路電流出力、過大温度に対応)、パケット・エラー(PEC)を防ぐCRCチェック、柔軟なパワーアップ・オプションなど、産業用アプリケーション向けの重要な機能も備えているため、堅牢な産業用制御システムに最適です。大量生産で一貫した性能を維持するために外付けの高精度抵抗やキャリブレーション・ルーチンを使用する必要はなく、PLCやDCSに理想的な回路です。
(簡略回路図:すべての接続および保護回路を示しているわけではありません)
回路説明
AD5750/AD5750-1はいずれもシングル・チャンネル、低価格、高精度の電圧/電流出力ドライバであり、産業用プロセス制御アプリケーションの条件を満たしています。電圧出力範囲は、PLCやDCSアプリケーション向けの標準出力範囲0 ~5 V、0~10 V、-5~+5 V、-10~+10 Vに設定できます。さらに、20%オーバーレンジ設定を選べば、標準範囲として0~6 V、0~12 V、-6~+6 V、-12~+12 Vが可能です。
電流出力(別のピンを使用)は、4~20 mA、0~20 mA、-20~+20 mA、0~24 mA、-24~+24 mAの範囲に設定できます。ユニポーラ・レンジには、2%のオーバーレンジ設定があります。AD5750/AD5750-1の電流出力は電流をソースまたはシンクできるため、多種多様なセンサーまたはアクチュエータに接続できます。エンド・システムをシングル・チャンネル出力にしたい場合は、電圧出力ピンと電流出力ピンを相互に接続します。
AD5662 はシングル・チャンネル、低価格、低消費電力、レールtoレール電圧バッファ付き出力のnanoDAC®デバイスです。AD5662は0.75 V~VDD電源電圧までの広範囲のリファレンス電圧で±1 LSBのDNLを保証しているため、AD5750とAD5662はADR444の共通の4.096 Vリファレンス・ソースで動作します。ADR444の超低ノイズと低温度係数が、システム全体をさらに改善します。ADR444リファレンス・ファミリーは電流をシンク/ソースできるため、コンバータのリファレンスまたは電源入力の駆動に最適です。AD5662はパワーオン・リセット回路を内蔵しているため、パワーアップ時にDAC出力をミッドスケールまたはゼロにして、有効な書込みがあるまでこの出力状態を維持します。
PLC、DCSアプリケーション向けのデバイスは、一般に定格の推奨仕様をはるかに上回るESD保護や過電圧保護が必要です。AD5750は、各ピン内部に3 kV(人体モデル)の過渡信号による破損を防ぐためのESD保護ダイオードを内蔵しています。しかし、産業用制御環境ではI/O回路にかなり高い過渡信号がかかる可能性があります。もっと高い電圧ESD保護、50 mA過電流保護、30 V過電圧保護を提供するために、EVAL-CN0202-SDPZ回路ボードには外部30 V、600 W過度電圧サプレッサ(TVS)、50 mA、30 Vポリスイッチ、電源ショットキー・ダイオードが組み込まれています。オプションの外部保護回路は図 1の簡略回路には示されていませんが、CN0202設計支援パッケージwww.analog.com/CN0202-DesignSupportの詳細回路(EVAL- CN0202-SDPZ-SCH pdfファイル)で確認できます。
この回路は、大きな面積のグラウンド・プレーンを持った多層PCボードに構築する必要があります。最適な性能を実現するには正しいレイアウト、グラウンディング、デカップリングの技術が必要です。(MT-031チュートリアル「MT-031, Grounding Data Converters and Solving the Mystery of "AGND" and "DGND"」とMT-101チュートリアル「Tutorial MT-101, Decoupling Techniquesを参照)。
計測
積分非直線性(INL)、微分非直線性(DNL)、出力誤差はPLC、DCS、その他のプロセス制御システムで最も重要な仕様です。AD5750は柔軟性の高い、設定可能な出力範囲を備えているため、アプリケーションのニーズに合うようにその範囲を調整できます。回路のINL、DNL、出力誤差の測定結果をそれぞれ図 2、図 3、図 4に示します。このデータは、0~5 Vの電圧出力モード時に25で得られたものです。ほかの範囲のテスト結果は表 1に示します。



表 1のテスト結果は、25℃の温度環境で、Agilent E3631A DC電源によって電力を供給したEVAL-CN0202-SDPZボードを使ってAgilent 34401Aデジタル・マルチメータにより測定しました。
出力範囲0~20.4 mAと0~24.5 mAは両方とも、正確に0~ 20 mAと0~24 mAの範囲に一致するように調整することができます。0~20.4 mA範囲の1.54% FSR出力誤差測定値にはゲイン誤差が含まれていますが、これはキャリブレーションによって取り除いてください。
| Range | Current Sense Resistor | INL (LSB) | Linearity (%FSR) | Output Error (%FSR) |
| 0V to 5V | Don't care | 3.5 | 0.009 | 0.02 |
| 0V to 10V | Don't care | 3.3 | 0.007 | 0.03 |
| -5V to +5V | Don't care | 3.6 | 0.008 | 0.13 |
| -10V to +10V | Don't care | 3.5 | 0.008 | 0.12 |
| 0V to 6V | Don't care | 3.6 | 0.008 | 0.03 |
| 0V to 12V | Don't care | 5.3 | 0.008 | 0.09 |
| -6V to +6V | Don't care | 3.3 | 0.008 | 0.15 |
| -12V to +12V | Don't care | 3.3 | 0.008 | 0.15 |
| -2.5V to +2.5V | Don't care | 3.6 | 0.008 | 0.13 |
| 4 mA to 20 mA | Internal | 4.1 | 0.008 | 0.10 |
| 4 mA to 20 mA | External | 4.1 | 0.010 | 0.08 |
| 0 mA to 20 mA | Internal | 3.7 | 0.008 | 0.05 |
| 0 mA to 20 mA | External | 4.9 | 0.011 | 0.03 |
| 0 mA to 24 mA | Internal | 3.7 | 0.009 | 0.04 |
| 0 mA to 24 mA | External | 4.7 | 0.012 | 0.03 |
| -20 mA to +20 mA | Internal | 4.1 | 0.006 | 0.14 |
| -20 mA to +20 mA | External | 3.7 | 0.006 | 0.12 |
| -24 mA to +24 mA | Internal | 3.9 | 0.006 | 0.14 |
| -24 mA to +24 mA | External | 3.3 | 0.005 | 0.12 |
| 3.92 mA to +20.4 mA | Internal | 4.4 | 0.010 | 0.20 |
| 0 mA to +20.4 mA | Internal | 3.6 | 0.008 | 1.54 |
| 0 mA to +24.5 mA | Internal | 5.1 | 0.008 | 1.43 |
バリエーション回路
この回路はドライバやDAC製品ファミリーの1つの実装例ですが、これに基づいてさまざまなデバイスを選択して必要な性能を実現することができます。12~16ビットの分解能は、PLCやDCSアプリケーションの代表的な条件になっています。16ビット分解能を必要としないアプリケーションには、リファレンス内蔵のAD5620 (12ビット)やAD5640 (14-ビット)を使用できます。
マルチチャンネルのアプリケーション向けには、デュアルnanoDACデバイスのAD5623R (12ビット)、 AD5643R(14ビット)、AD5663R (16ビット)、それにクワッドnanoDACのAD5624R (12ビット)、 AD5644R (14ビット)、 AD5664R (16ビット)があります。
AD5750-1ドライバはAD5750とピン互換であり、1.25 Vリファレンスで使用するときは0~2.5 Vの入力範囲を入力することができます。AD5751はユニポーラ・アナログ出力ドライバであり、50 V AVDD電源を使って40 V出力を供給できます。
回路の評価とテスト
必要な装置(同等装置の代用が可能です)
- システム・デモ用プラットフォーム(EVAL-SDP-CB1Z)
- CN-0202回路評価用ボード(EVAL-CN0202-SDPZ)
- CN-0202評価用ソフトウェア
- 外部テスト計測装置を制御するソフトウェア(CDには未収録)
- Agilent 34401A, 6.5桁デジタル・マルチメータ
- Agilent E3631A 0~6 V/5 A、±25 V/1 Aトリプル出力DC電源
- PC(Windows® 2000またはWindows XP)、USBインターフェース付き
- National Instruments GPIB–USB-Bインターフェースおよびケーブル
測定の準備
CN0202評価用ソフトウェア・ディスクをPCのCDドライブに挿入して、評価用ソフトウェアをロードします。「マイコンピュータ」から評価用ソフトウェアのディスクがあるドライブを探し、Readmeファイルを開きます。Readmeファイルの指示に従って、評価ソフトウェアをインストールし、使用してください。
機能ブロック図
図 5に、テスト・セットアップの機能ブロック図を示します。pdfファイルEVAL-CN0204-SDPZ-SCHに、CN0202評価用ボードの詳細な回路図があります。このファイルは、CN0202設計支援パッケージ( www.analog.com/CN0202-DesignSupport)に含まれています。
セットアップ
回路ボードEVAL-CN0202-SDPZの120ピン・コネクタをEVAL-SDP-CB1Z SDP評価用ボードのCON AまたはCON Bコネクタに接続します。120ピン・コネクタの端部にある穴を利用して2つのボードをしっかり固定するには、ナイロン製ハードウェアを使用する必要があります。DC出力電源を+15 V、-15 V、+6 Vの出力に設定してから、電源をオフにしてください。
電源をオフにして、+15 V電源を「+15 V」と記されたCN1 ピンに、-15 V電源を「-15 V」と記されたCN1ピンに、さらにGNDを「GND」と記されたCN1ピンに接続します。同様に、+6 VをCN2に接続します。次に電源をオンにし、SDPボードのUSBケーブルをPCのUSBポートに接続します。注:USBコネクタをSDPボードのミニUSBコネクタに接続して、EVAL-CN0202-SDPZのDC電源をオンにしないでください。

| Jumper | Descriptions | Setting | Function |
| JP1 | Sets the address of AD5750 | Shorting Pin1 with Pin2 | Address of AD5750 : b'001 |
| Shorting Pin3 with Pin2 | Address of AAD5750 : b'000 | ||
| JP2 | Sets the external compensation capacitor | Shorting | Adding 1 nF Compensation Capacitor |
| Opening | Removing 1 nF Compensation Capacitor | ||
| JP3 | VSENSE+ Setting | Shorting | Shorting VSENSE+ with VOUT internally |
| Opening | VSENSE+ has no connection with VOUT internally | ||
| JP4 | VSENSE- Setting | Shorting | Shorting VSENSE- with GND internally |
| Opening | VSENSE- has no connection with GND internally | ||
| JP5 | Shorts the VOUT and IOUT pins | Shorting | Shorts VOUT and IOUT together |
| Opening | VOUT and IOUT have no connection internally | ||
| JP6 | Sets the CLEAR mode for AD5750 | Shorting | Clears to midscale |
| Opening | Clears to zero scale |
テスト
テスト装置をセットアップした後、「VOUT」と記されたCN3ピンまたは「IOUT」と記されたCN4ピンをAgilent 34401Aの入力に接続します。Agilent 34401Aの前面パネルのケーブル接続が、入力信号の種類(電流または電圧)に応じて正しいかどうかを確認してください。INL、DNL、総合誤差のテストにはかなり時間がかかります。AD5660-1の16ビットDACレベルをすべてセットして、34401Aで測定しなければならないからです。
CDで提供されるソフトウェアを使って、PCでDACコードを設定することができます。コードを変化させてデータを解析するには自動テスト・プログラムが必要です。自動テスト・プログラムはCDでは提供されません。テスト・セットアップで使用する特定のマルチメータの条件に合わせて、実装してください。
図 5に示すテスト・システムの34401AマルチメータのGPIB出力は、ナショナル・インスツルメントのGPIB–USB-Bインターフェースとケーブルを使ってPCの2番目のUSBポートに接続します。これにより各コードに対応したマルチメータの測定値がPCのエクセル・スプレッドシートにロードされます。次に業界標準の定義を使ってINL、DNL、総合誤差についてデータ解析を行います。
測定データからINL、DNL、総合誤差を計算する方法と、使用する定義については、AD5662のデータシートの「用語の説明」と次の資料を参照してください。Data Conversion Handbook, "Testing Data Converters," Chapter 5, Analog Devices

