概要
設計リソース
評価用ボード
型番に"Z"が付いているものは、RoHS対応製品です。 本回路の評価には以下の評価用ボードが必要です。
- EVAL-CN0234-SDPZ Single Supply, Micropower Toxic Gas Detector Using an Electrochemical Sensor
- EVAL-SDP-CB1Z ($134.00) Eval Control Board
デバイス・ドライバ
コンポーネントのデジタル・インターフェースとを介して通信するために使用されるCコードやFPGAコードなどのソフトウェアです。
機能と利点
- Complete electrochemical sensor
- Low power
- Single supply
製品カテゴリ
マーケット & テクノロジー
使用されている製品
参考資料
-
MT-035: Op Amp Inputs, Outputs, Single-Supply, and Rail-to-Rail Issues2015/02/14PDF115 kB
-
CN-0234: 電気化学センサーを使用した単電源、マイクロパワー毒ガス検出器2012/06/13PDF386 kB
回路機能とその特長
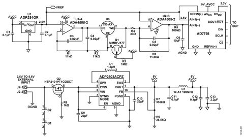
図1に示した回路は電気化学センサーを使用した単電源、低消費電力バッテリ駆動、携帯用ガス検出器です。例としてAlphasense社の一酸化炭素センサーCO-AXを使用しました。
電気化学センサーは数多くの毒ガスの濃度を検出又は測定する計測器に対して多くの利点があります。ほとんどのセンサーはガスによって決まっており、百万個に1個(ppm)以下のガス濃度でも使用可能な分解能があります。それらはごくわずかな電流で動作するので携帯用バッテリ駆動計測器に最適です。
図1に示す回路で最大入力バイアス電流2 pA(室温)、消費電流がわずか10 μA/アンプのデュアル・マイクロパワー・アンプADA4505-2を使用します。さらに、高精度、低ノイズ、マイクロパワー・レファレンスのADR291 は消費電流がわずか12 μAで、2.5 Vコモンモード仮想グラウンド・リファレンス電圧を定めます。

高効率、降圧/昇圧レギュレータADP2503 は2本の単4電池による単電源動作が可能で、パワーセーブ・モード動作時の消費電力はわずか38 μAです。
図1に示す回路の全消費電力(ADCの AD7798 を除く)は通常状態(ガスが検出されない)で110 μA、最悪の状態(2000 ppmのCO検出時)では460 μAです。AD7798の消費電流は動作(G = 1、バッファ・モード)時には約180 μAで、パワーセーブ・モードではわずか1 μAです。
回路の消費電力は極めて低いので、電源は2本の単4電池で動作可能です。ADCとマイクロコントローラに接続した時、あるいはADC内蔵マイクロコントローラに接続した時、バッテリの寿命は6ケ月~1年になります。
回路説明
図2は電気化学センサー計測回路の簡略図です。電気化学センサーはガスが膜を通してセンサーに拡散し、作用電極(WE)と相互作用する事によって動作します。センサー・参照電極(RE)はフィードバックを行い、WE端子の電位が一定になるように、対極(CE)の電圧を調整します。WE端子での電流の方向は起こる反応が酸化か還元かに依存します。一酸化炭素の場合、酸化が起こります;従って、電流は作用電極に流れ込むので、カウンタ電極は作用電極を規準に負電圧(一般的に300 mV ~ 400 mV)になります。CE端子を駆動するオペアンプの出力電圧は異なるタイプのセンサーでの動作に対して十分なヘッドルームを持たせるためにVREFを規準に約±1 V の範囲を持つ必要があります(Alphasense Application Note AAN-105-03, Designing a Potentiostatic Circuit, Alphasense, Ltd)。

WE端子に流れ込む電流はガス濃度1ppmあたり100 nA以下です;従って、この電流を出力電圧に変換するには超低入力バイアス電流のトランスインピーダンス・アンプを必要とします。オペアンプADA4505-2はCMOS入力で最大入力バイアス電流が2 pA(室温)なのでこのアプリケーションに最適です。
2.5 V ADR291は回路の仮想グラウンド規準を設定し、回路の単電源動作が可能になると共に、静止電流が非常に小さくなります。
アンプU2-AはCE端子から十分な電流を吸い込み、センサーのWE端子とRE端子間の電位を0 Vに保ちます。RE端子はU2-Aの反転入力に接続されます;従って、電流の出入りはありません。これは電流がWE端子から来る事を意味します、そしてその電流はガス濃度に対して直線的に変化します。トランスインピーダンス・アンプU2-Bはセンサーの電流をガス濃度に比例した電圧に変換します。
この回路ノートのために選択されたセンサーはAlphasense 社の一酸化炭素センサーCO-AXです。表1はこの汎用タイプの一酸化炭素センサーに関する代表的な仕様です。
警告:一酸化炭素は毒ガスで250 ppm以上の濃度は危険です;従って、この回路をテストする際には十分に注意をしてください。
| Parameter | Value |
| Sensitivity | 55 nA/ppm to 100 nA/ppm (65 nA/ppm typ) |
| Response Time (t90 from 0 ppm to 400 ppm CO) | <30 sec |
| Range (ppm CO, Guaranteed Performance) | 0 ppm to 2,000 ppm |
| Overrange Limit (Specifications Not Guaranteed) | 4,000 ppm |
トランスインピーダンス・アンプの出力電圧は次の式です。
ここでIWEはWE端子に入力する電流でRF はトランスインピーダンス帰還抵抗です(図1でR8として示されている)。
CO-AXセンサーの最大応答は100 nA/ppmで、その最大入力範囲は一酸化炭素2000 ppmです。この結果、最大出力電流は200uAとなり、最大出力電圧は式2に示すようにトランスインピーダンスの値によって決まります。

回路を電源5 Vで駆動する事により、トランスインピーダンス・アンプU2-Bの出力の使用可能範囲が2.5Vになります。トランスインピーダンスの帰還抵抗を11.5 kΩ抵抗にすると最大出力電圧が4.8 Vとなり約8%のオーバーレンジ機能を持たせる事ができます。
センサーの標準応答65 nA/ppmを使用し、式3は回路出力電圧を一酸化炭素のppmの関数として示します。

抵抗R4はノイズ・ゲインを適正なレベルに保ちます。この抵抗値の選択はノイズ・ゲインの大きさと、高濃度のガスに暴露された時のセンサーのセトリング・タイムとの妥協点になります。この回路ノートの回路例ではR4 = 33 Ωですが、この場合式4に示すようにノイズ・ゲインは349になります。

トランスインピーダンス・アンプの入力ノイズはノイズ・ゲイン倍増幅され出力に現れます。この回路では、センサーの動作周波数が極めて低いので、低周波ノイズのみに注目します。ADA4505-2の0.1 Hz ~10 Hz入力電圧ノイズは2.95 μV p-pです; 従って、式5に示すように出力でのノイズは1.03 mV p-pになります。

これは1/fノイズで非常に低い周波数なので、フィルタで除去するのは極めて困難です。しかし、センサー応答も非常に遅いので、この事を利用して、カットオフ周波数0.16 Hzの超低周波ローパス・フィルタ(R5 とC6)を使用する事ができます。そのような低周波数のフィルタでも、センサーの応答時間30秒に比べると、そのセンサー応答時間に対する影響は無視できます。
電気化学センサーの1つの重要な特性はそれらの時定数が非常に長い事です。電源を最初に投入した時、出力がその最終値に安定するまでに数分かかる場合があります。対象ガスの濃度の中間ステップに晒された時、センサー出力が最終値の90%に到達するまでに必要な時間は25秒~40秒のオーダーになる可能性があります。もしRE端子とWE端子間の電圧が突然大きく変化したら、センサーの出力電流が安定するまでに数分かかる可能性があります。この事は又センサーへの電源がオン、オフを繰り返す時も起こります。スタートアップ時間が非常に長くなるのを防ぐために、電源がJFETのゲートtoソース・スレッショールド電圧(~2.5 V)以下に下がると、PチャンネルJFET Q1がRE端子をWE端子に短絡します。
回路の電源は2本の単4電池あるいは2.3 V ~ 5.5 V電源によって給供されます。Q2は逆電圧保護となり、ADP2503は入力電圧をセンサーの電源として必要な5Vにレギュレーションします。
バリエーション回路
固定トランスインピーダンス抵抗(R8)の代わりに AD5271,のような可変抵抗器を使用すると、異なるガス・センサーでも部品を変える事なく回路を使用する事ができます。AD5271は20 kΩ、50 kΩ、100 kΩの公称抵抗値が供給可能です。256ポジションがあるので100 kΩオプションの場合390.6 Ω刻みになります。AD5271の抵抗温度係数5 ppm/°Cでほとんどのディスクリート抵抗よりも優れております。又その消費電流は1 μAなのでシステムの消費電力に対してほとんど影響しません。
図1に示す回路を2本の単4電池で数ケ月間電源を使用可能ですが、アプリケーションによっては外部電源ソースで動作させる事ができます。デュアル電源構成を実施するもっとも効果的な方法はスイッチ内蔵電源ジャックと外部電源プラグがジャックに挿入された時にバッテリ電源を自動的に取り除く機械式切断機能を利用する事です。
この回路ノートで説明した回路は非常に低い消費電力で動作します。ADA4505-2の代わりに2個の ADA4528-1オペアンプを使用すると、消費電力は高くなりますが、ノイズが極めて低くなり、より高精度になります。ADA4528-1は事実上オフセットがゼロで業界最先端の低入力電圧ノイズです。
同様に、超低温度ドリフト向けには消費電流が高くなりますが、ADR291を ADR3425 に置き換える事ができます。
最終的に、図1に示す回路は大部分のミックスド・シグナル・マイクロコントローラに内蔵されているようなコンバータのような12ビットADCとのインターフェースに適しています。
1ppmの数分の1のガス濃度を測定しなければならないアプリケーションには、ADA4528-1 やADR3425を使用するとAD7798又は AD7171のような16ビットADCとのインターフェースに適した回路性能が得られます。
回路の評価とテスト
この回路はEVAL-CN0234-SDPZ 回路評価用ボードとEVAL-SDP-CB1Zシステム・デモ用プラットホーム(SDP) 評価用ボードを使用します。さらに、2つの回路ボードをいっしょに接続するためにEVAL-CN0234-SDPZを含む小さなアダプタ・ボードが必要となります。EVAL-CN0234-SDPZには回路の出力電圧をデジタルに変換する16-bit Σ-Δ ADC AD7798が含まれています。
CN-0234評価ソフトウェアはSDPボードと通信し、EVAL-CN0234-SDPZ回路評価用ボードからデータを取り込みます。
必要な装置
次の装置が必要です:
- USBポート付きWindows® XP又はWindows Vista®(32ビット)又はWindows® 7(32ビット)対応のPC
- EVAL-CN0234-SDPZ 回路評価用ボードとアダプタ・ボード。
- EVAL-SDP-CB1Z SDP評価用ボード
- CN0234評価ソフトウェア
- 2本の単4電池
- 校正用ガス(250 ppm以下のCOを推奨)
始めてみよう
CN0234評価ソフトウェアのCDをPCのCDドライブに挿入して評価ソフトウェアをロードしてください。マイコンピュータを使用して、評価ソフトウェアのCDを含むドライブを見つけ、Readmeファイルを開いてください。Readmeファイルに含まれているインストラクションに従って、評価ソフトウェアをインストールし、使用してください。
機能ブロック図
図3にテスト・セットアップの機能ブロック図を示します。詳細な回路図はEVAL-CN0234-SDPZ-SCH PDFファイルに載っております。このファイルは CN0234 Design Support Packageに含まれています。

セットアップ
EVAL-CN0234-SDPZの10ピン・コネクタをアダプタ・ボードに接続し、アダプタ・ボードの120ピン・コネクタをEVAL-SDP-CB1Z SDP 評価用ボードのCON Aコネクタに接続してください。120ピン・コネクタの末端にある穴を利用して、アダプタ・ボードをSDPボードへしっかり固定するためにナイロン製ハードウェアを使用してください。電気化学センサーをEVAL-CN0234-SDPZ回路評価用ボードのソケットに接続してください。
電源スイッチをオフ・ポジションにして、バッテリ・ホルダに単4電池を挿入してください。
SDPボードと共に供給されるUSBケーブルをPCのUSBポートとSDPボードへ接続してください。SDPボードの電源はPCのUSBポートから得ます。
テスト
EVAL-CN0234-SDPZ回路ボードの電源スイッチをオン・ポジションに動かし、評価ソフトウェアを立ち上げてください。アナログ・デバイセズ・システム開発プラットホーム・ドライバがデバイス・マネージャに現れれば、ソフトウェアはSDPボードと通信する事ができるようになります。一度USB通信が確立されれば、SDPボードは、EVAL-CN0234-SDPZ回路評価用ボードから来るシリアル・データの送信、受信、取り込みを行う事ができます。
CN0234評価ソフトウェアのreadmeファイルに、評価ソフトウェアを使用してデータ取り込みを行う方法についての情報と詳細が含まれています。SDPユーザー・ガイドにはSDPボードに関する情報が含まれています。
このボードの入力信号はガス濃度です; 従って、校正用ガス源が必要です。一酸化炭素でテストする時、250 ppmが最大短時間暴露限界である事を考慮してください。
システムの校正を行うために、まず初めに一酸化炭素が存在しない事を確認してください。データ取得を開始するため、Start Acquisitionをクリックしてください。CalibrateメニュからSet Zeroを選択してください。ADCの読み出し値が問題なければ、OKをクリックしてください。現在のADCの読み出し値がゼロポイントとして保存されます。校正用ガスを供給してください。そしてセンサー出力が十分に安定したら、CalibrateメニューからSet Spanを選択してください。使用する校正用ガスの濃度を入力し、OKをクリックしてください。これはシステムのスパンを保存します。
システムの校正データを適用するために、前面パネルのDisplay Calibrated Data チェックボックスを選択してください
Display Calibrated Dataチェックボックスにチェックマークを入れない時、プログラムは公称センサー応答が65 nA/ppmでオフセットエラーが無いと仮定し、デフォルトのスケーリング値で動作します。
校正データをファイルに保存するために、FileメニューからSave Calibration Constantsを選択してください。同様に、前に保存した校正データを使用する場合はLoad Calibration Constants from Fileを選択してください。
図4は一酸化炭素の50 ppmステップに対する回路の応答を示します。初めの立ち上がり時間の速さはセンサーの応答に依存し、長いテールはテスト・チャンバの関数です。

図5は速やかにセンサーを50 ppm COの雰囲気から取り除いた後の回路応答を示しますが、これは回路性能のよい表現形式です。


