SSM2019

製造中

オーディオ用プリアンプ、自己完結型、広帯域幅と高速スルーレート

利用上の注意

本データシートの英語以外の言語への翻訳はユーザの便宜のために提供されるものであり、リビジョンが古い場合があります。最新の内容については、必ず最新の英語版をご参照ください。

なお、日本語版のデータシートは基本的に「Rev.0」(リビジョン0)で作成されています。そのため、英語版が後に改訂され、複数製品のデータシートがひとつに統一された場合、同じ「Rev.0」の日本語版のデータシートが異なる製品のデータシートとして表示されることがあります。たとえば、「ADM3307E」の場合、日本語データシートをクリックすると「ADM3311E」が表示されます。これは、英語版のデータシートが複数の製品で共有できるように1本化され、「ADM3307E/ADM3310E/ADM3311E/ADM3312E/ADM3315E」(Rev.J)と改訂されたからで、決して誤ってリンクが張られているわけではありません。和文化されたデータシートを少しでも有効に活用していただくためにこのような方法をとっておりますので、ご了解ください。

アナログ・デバイセズ社は、提供する情報が正確で信頼できるものであることを期していますが、その情報の利用に関して、あるいはその利用によって生じる第三者の特許やその他の権利の侵害に関して一切の責任を負いません。また、アナログ・デバイセズ社の特許または特許の権利の使用を明示的または暗示的に許諾するものでもありません。仕様は予告なしに変更する場合があります。本紙記載の商標および登録商標は、各社の所有に属します。

Viewing:

製品情報

  • 優れたノイズ性能:1.0nV/√Hzまたは1.5dBノイズ指数
  • 超低THD:<0.01%@G=100(全オーディオ帯域に渡って)
  • 広帯域幅:1MHz@G=100
  • 高速スルーレート:20V/µs(typ)
  • ユニティ・ゲインで安定動作
  • 真の差動入力
  • 1/fノイズ・コーナ周波数はオーディオ帯域以下
  • 8ピンMini-DIPまたは16ピンSOIC
  • わずか一つの外付け部品
  • 低価格
  • 拡張温度範囲:-40~+85℃

SSM2019は最新世代のオーディオ用プリアンプで、斬新のプロセスを用いてSSMプリアンプの設計専門知識が集約されています。結果としてモノリシック製品として、わずか一つのゲイン設定用抵抗あるいはポテンションメータを必要とするだけで、優れたオーディオ性能を発揮します。さらにSSM2019はユニティ・ゲインでの安定動作によって機能が強化されています。

主な仕様として、超低ノイズ(1.5dBノイズ指数)とTHD(<0.01%@G=100)を含んでいるにもかかわらず、広帯域幅と高速スルーレートを備えています。

この低価格デバイスのアプリケーションとしては、マイクロフォン・プリアンプ、業務用または民生用オーディオ機器のバス・サミング・アンプ、その他高いゲイン能力の低ノイズ計装アンプを必要するようなアプリケーションがあります。

アプリケーション

  • オーディオ・ミキサー・コンソール
  • インターホン / ページング・システム
  • 2ウェイ無線
  • ソナー
  • デジタル・オーディオ・システム

SSM2019
オーディオ用プリアンプ、自己完結型、広帯域幅と高速スルーレート
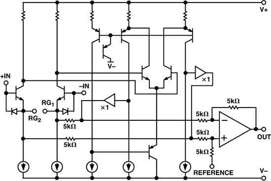
SSM2019 Functional Block Diagram
myAnalogに追加

myAnalogの製品セクション(通知受け取り)、既存/新規プロジェクトに製品を追加する。

新規プロジェクトを作成
質問する
サポート

アナログ・デバイセズのサポート・ページはアナログ・デバイセズへのあらゆるご質問にお答えするワンストップ・ポータルです。


ドキュメント

さらに詳しく
myAnalogに追加

myAnalogのリソース・セクション、既存/新規プロジェクトにメディアを追加する。

新規プロジェクトを作成

ソフトウェア・リソース

必要なソフトウェア/ドライバが見つかりませんか?

ドライバ/ソフトウェアをリクエスト

最新のディスカッション

最近表示した製品