MAX5387

製造中

デュアル、256タップ、揮発性、低電圧、リニアテーパデジタルポテンショメータ

2.6V電源、デュアル、256ステップ、I²C、低電圧デジタルポテンショメータ

利用上の注意

本データシートの英語以外の言語への翻訳はユーザの便宜のために提供されるものであり、リビジョンが古い場合があります。最新の内容については、必ず最新の英語版をご参照ください。

なお、日本語版のデータシートは基本的に「Rev.0」(リビジョン0)で作成されています。そのため、英語版が後に改訂され、複数製品のデータシートがひとつに統一された場合、同じ「Rev.0」の日本語版のデータシートが異なる製品のデータシートとして表示されることがあります。たとえば、「ADM3307E」の場合、日本語データシートをクリックすると「ADM3311E」が表示されます。これは、英語版のデータシートが複数の製品で共有できるように1本化され、「ADM3307E/ADM3310E/ADM3311E/ADM3312E/ADM3315E」(Rev.J)と改訂されたからで、決して誤ってリンクが張られているわけではありません。和文化されたデータシートを少しでも有効に活用していただくためにこのような方法をとっておりますので、ご了解ください。

アナログ・デバイセズ社は、提供する情報が正確で信頼できるものであることを期していますが、その情報の利用に関して、あるいはその利用によって生じる第三者の特許やその他の権利の侵害に関して一切の責任を負いません。また、アナログ・デバイセズ社の特許または特許の権利の使用を明示的または暗示的に許諾するものでもありません。仕様は予告なしに変更する場合があります。本紙記載の商標および登録商標は、各社の所有に属します。

Viewing:

製品情報

  • デュアル、256タップ、リニアテーパポジション
  • 単一電源動作:+2.6V~+5.5V
  • 低自己消費電流:1µA以下
  • 全抵抗値:10kΩ、50kΩ、100kΩ
  • I2C対応インタフェース
  • パワーオンによってワイパはミッドスケールに設定
  • 動作温度範囲:-40℃~+125℃

デュアル、256タップ、揮発性低電圧リニアテーパデジタルポテンショメータのMAX5387は、10kΩ、50kΩ、および100kΩの3種類の全抵抗値を提供します。このデバイスは+2.6V~+5.5Vの単一電源で動作し、低い35ppm/℃の全抵抗温度係数を提供します。このデバイスはI2Cインタフェースを備えています。

MAX5387は、その小型パッケージ、低電源電圧動作、低消費電流、および自動車用温度範囲への対応によって、ポータブル民生機器市場およびバッテリバックアップ産業用アプリケーションに最適です。

MAX5387は-40℃~+125℃の自動車用温度範囲での動作が保証され、14ピンTSSOPパッケージで提供されます。

アプリケーション

  • 可変電圧リファレンス/リニアレギュレータ
  • 低電圧バッテリアプリケーション
  • メカニカルポテンショメータ置換品
  • オフセットおよび利得制御
  • ポータブル電子機器

MAX5387
デュアル、256タップ、揮発性、低電圧、リニアテーパデジタルポテンショメータ
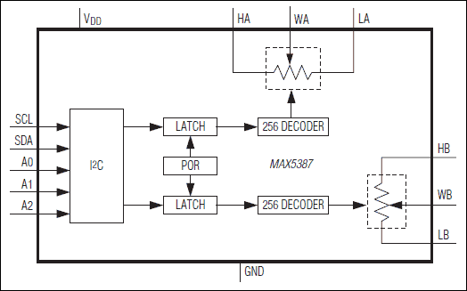
MAX5387:ファンクションダイアグラム
myAnalogに追加

myAnalogの製品セクション(通知受け取り)、既存/新規プロジェクトに製品を追加する。

新規プロジェクトを作成
質問する
サポート

アナログ・デバイセズのサポート・ページはアナログ・デバイセズへのあらゆるご質問にお答えするワンストップ・ポータルです。


ドキュメント

さらに詳しく
myAnalogに追加

myAnalogのリソース・セクション、既存/新規プロジェクトにメディアを追加する。

新規プロジェクトを作成

ハードウェア・エコシステム

製品モデル 製品ライフサイクル 詳細
デジタル・ポテンショメータ 5
MAX5479 製造中 デュアル、256タップ、不揮発性、I²Cインタフェース、デジタルポテンショメータ
MAX5478 製造中 デュアル、256タップ、不揮発性、I²Cインタフェース、デジタルポテンショメータ
MAX5477 製造中 デュアル、256タップ、不揮発性、I²Cインタフェース、デジタルポテンショメータ
MAX5388 製造中 デュアル、256タップ、揮発性低電圧リニアテーパデジタルポテンショメータ
MAX5393 製造中 デュアル、256タップ、揮発性、低電圧リニアテーパデジタルポテンショメータ
Modal heading
myAnalogに追加

myAnalogの製品セクション(通知受け取り)、既存/新規プロジェクトに製品を追加する。

新規プロジェクトを作成

評価用キット

MAX5392EVMINIQU

MAX5387およびMAX5392の評価システム

機能と利点

  • 単一電源動作:1.7V~5.25V
  • 最大8つのポテンショメータを制御
  • 設定可能な固定デバイスアドレス
  • I²C対応シリアルインタフェースまたはスタンドアロン2線式シリアルインタフェース動作
  • 使いやすいメニュー方式のソフトウェア
  • Windows 2000、Windows XP、およびWindows Vista対応のソフトウェア付属
  • 完全実装および試験済み

製品詳細

MAX5392の評価キット(EVキット)は、2つの50kΩデュアルディジタルポテンショメータICのMAX5392Mを備えた実装および試験済みPCBです。MAX5392M ICは、デュアル揮発性50kΩ 256タップポテンショメータを備えており、I²C対応シリアルインタフェース(またはスタンドアロン2線式シリアルインタフェース)を介して通信します。

MAX5392EVMINIQU+の評価システム(EVシステム)は、MAX5392のEVキットとMINIQUSB+インタフェースボードを搭載しています。MINIQUSB+インタフェースボードは、2線式シリアルインタフェースを介してPCとの通信を行うために使用することができます。Windows® 2000、Windows XP®、およびWindows Vista®対応のソフトウェアによって、MAX5392の各機能を実行するための高度なユーザインタフェースを備えています。このプログラムは、メニュー方式で、ボタン、トラックバー、および編集ボックスを完備したグラフィカルユーザインタフェース(GUI)を備えています。また、MAX5392のEVキットソフトウェアは、MAX5387の評価にも使用することができます。MAX5392のEVキットは、ユーザー提供の2線式システムに直接インタフェースすることもできます。

MAX5392 ICは、MINIQUSB+インタフェースボードおよびEVキット回路構成から作られる1.7V、2.6V、3.3V、または5Vソースから、あるいはユーザー提供の1.7V~5.25V外部DC電源から給電することができます。MAX5392のPCベースの全体評価には、このEVシステム(MAX5392EVMINIQU+)を注文してください。

このEVキットは、MAX5392L (10kΩ)およびMAX5392N (100kΩ)の評価にも使用することができます。このEVキットは、2つのMAX5387 IC用のPCB実装面積も備えており、ユーザーは、最大8つのポテンショメータを個別に制御することができます。MAX5387を評価するには、サンプルを請求し、各ICをU1および/またはU2のPCBパッドに取り付けてください。

アプリケーション

  • 可変電圧リファレンス/リニアレギュレータ
  • 車載用電子機器
  • 低電圧バッテリアプリケーション
  • メカニカルポテンショメータ置換品
  • オフセットおよび利得制御
  • ポータブル電子機器

MAX5387EVMINIQU

MAX5387の評価システム

機能と利点

  • 単一電源動作:2.6V~5.25V
  • 最大8つのポテンショメータを制御
  • I²C対応シリアルインタフェースまたはスタンドアロン2線式シリアルインタフェース動作
  • 使いやすいメニュー方式のソフトウェア
  • Windows 2000、Windows XP、およびWindows Vista対応のソフトウェア付属
  • 完全実装および試験済み

製品詳細

MAX5387の評価キット(EVキット)は、10kΩデュアルディジタルポテンショメータのMAX5387Lを備えた実装および試験済みPCBです。MAX5387のEVキットは、2つのMAX5387L ICを備え、I²C対応シリアルインタフェース(またはスタンドアロン2線式シリアルインタフェース)を介して通信します。

MAX5387EVMINIQU+の評価システム(EVシステム)は、このEVキットとMINIQUSB+インタフェースボードを搭載しています。MINIQUSB+インタフェースボードは、2線式シリアルインタフェースを介してPCとの通信を行うために使用することができます。Windows® 2000、Windows XP®、およびWindows Vista®対応のソフトウェアによって、MAX5387の各機能を実行するための高度なユーザインタフェースが提供されています。このプログラムは、メニュー方式で、ボタン、トラックバー、および編集ボックスを完備したグラフィカルユーザインタフェース(GUI)を提供します。このEVキットソフトウェアは、MAX5392の評価にも使用することができます。また、このEVキットは、ユーザー提供の2線式システムに直接インタフェースすることもできます。

MAX5387 ICは、MINIQUSB+インタフェースボードおよびEVキット回路から生成された2.6V、3.3V、または5Vソース、またはユーザー提供の2.6V~5.25Vの外部DC電源から給電することができます。MAX5387のPCベースの総合評価には、MAX5387EVMINIQU+を請求してください。

このEVキットは、MAX5387M、およびMAX5387Nの評価にも使用することができます。このEVキットは、2つのMAX5392 IC用のPCB実装パターンも備えており、ユーザーは、最大8つのポテンショメータを個別に制御することができます。MAX5392の評価には、その製品の無料サンプルを請求して、各部品をそれぞれU3およびU4の場所に取り付けてください。

アプリケーション

  • 可変電圧リファレンス/リニアレギュレータ
  • 車載用電子機器
  • 低電圧バッテリアプリケーション
  • メカニカルポテンショメータ置換品
  • オフセットおよび利得制御
  • ポータブル電子機器

MAX5392EVMINIQU
MAX5387およびMAX5392の評価システム
MAX5387EVMINIQU
MAX5387の評価システム

リファレンス・デザイン

MAXREFDES89
MAXREFDES89 Circuits from the Lab®

MAX14871 Full-Bridge DC Motor Driver mbed Shield

機能と利点

Features

  • 7V to 36V supply voltage range
  • On-board DC-DC for supplying VIN to mbed board
  • mbed library available
  • 2A (max) current regulation limit per motor driver
  • Four motor drivers available
  • Arduino shield form factor

Competitive Advantages

  • Safe with 25% ripple current regulation flexible with wide supply voltage range
  • Saves power with Low RON
  • Robust with short-circuit protection to GND/VCC
MAXREFDES89
MAX14871 Full-Bridge DC Motor Driver mbed Shield
MAXREFDES89
MAXREFDES89 Block Diagram.

最新のディスカッション

MAX5387に関するディスカッションはまだありません。意見を投稿しますか?

EngineerZone®でディスカッションを始める

最近表示した製品