MAX3735A

新規設計には非推奨

2.7Gbps、低電力SFPレーザドライバ

SFF-8472デジタル診断の要件をすべて満たす、SFPモジュール用マルチレート3.3Vレーザドライバ

利用上の注意

本データシートの英語以外の言語への翻訳はユーザの便宜のために提供されるものであり、リビジョンが古い場合があります。最新の内容については、必ず最新の英語版をご参照ください。

なお、日本語版のデータシートは基本的に「Rev.0」(リビジョン0)で作成されています。そのため、英語版が後に改訂され、複数製品のデータシートがひとつに統一された場合、同じ「Rev.0」の日本語版のデータシートが異なる製品のデータシートとして表示されることがあります。たとえば、「ADM3307E」の場合、日本語データシートをクリックすると「ADM3311E」が表示されます。これは、英語版のデータシートが複数の製品で共有できるように1本化され、「ADM3307E/ADM3310E/ADM3311E/ADM3312E/ADM3315E」(Rev.J)と改訂されたからで、決して誤ってリンクが張られているわけではありません。和文化されたデータシートを少しでも有効に活用していただくためにこのような方法をとっておりますので、ご了解ください。

アナログ・デバイセズ社は、提供する情報が正確で信頼できるものであることを期していますが、その情報の利用に関して、あるいはその利用によって生じる第三者の特許やその他の権利の侵害に関して一切の責任を負いません。また、アナログ・デバイセズ社の特許または特許の権利の使用を明示的または暗示的に許諾するものでもありません。仕様は予告なしに変更する場合があります。本紙記載の商標および登録商標は、各社の所有に属します。

Viewing:

製品情報

  • SFPとSFF-8472 MSAに完全準拠
  • プログラマブル変調電流:10mA~60mA (DC結合)
  • プログラマブル変調電流:10mA~85mA (AC結合)
  • プログラマブルバイアス電流:1mA~100mA
  • エッジ遷移時間:51ps以下
  • 消費電流:27mA (typ)
  • マルチレート動作:155Mbps~2.7Gbps
  • 自動平均パワー制御
  • TX_Disable用内蔵プルアップ抵抗器
  • 24ピン4mm x 4mmのQFNパッケージ

MAX3735Aは、155Mbps~2.7GbpsのSFP/SFFアプリケーション用の+3.3Vレーザドライバです。このデバイスは差動入力データに対応し、レーザ駆動用のバイアスおよび変調電流を供給します。レーザへのDC結合によってマルチレートアプリケーションを実現可能で、外付け部品数を削減します。MAX3735AはSFP MSAタイミングおよびSFF-8472送信診断要件に完全準拠しています。

自動パワー制御(APC)フィードバックループが組み込まれており、温度および経年にわたって一定の平均光パワーを維持します。広い10mA~60mA (最大85mA、AC結合時)の変調電流範囲および1mA~100mAのバイアス電流によって、この製品は光ファイバーモジュールのFP/DFBレーザダイオードの駆動に最適です。レーザ電流設定の抵抗範囲は、SFPコントローラICのDS1858とのインタフェースに最適化されています。

MAX3735Aは、送信ディセーブル制御、シングルポイントラッチ送信障害モニタ出力、光電流監視、APCループが平均光パワーを維持することができないことを表示するバイアス電流監視を提供します。

MAX3735AはTQFNパッケージ(4mm × 4mm)で提供され、-40℃~+85℃の拡張温度範囲で動作します。

アプリケーション

  • 1G/2GファイバチャネルSFF/SFP光トランシーバモジュール
  • ギガビットイーサネットSFF/SFPトランシーバモジュール
  • マルチレートOC-3~OC-48 FEC SFF/SFPトランシーバモジュール

MAX3735A
2.7Gbps、低電力SFPレーザドライバ
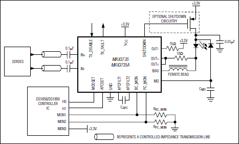
MAX3735、MAX3735A:標準アプリケーション回路
myAnalogに追加

myAnalogの製品セクション(通知受け取り)、既存/新規プロジェクトに製品を追加する。

新規プロジェクトを作成
質問する
サポート

アナログ・デバイセズのサポート・ページはアナログ・デバイセズへのあらゆるご質問にお答えするワンストップ・ポータルです。


ドキュメント

さらに詳しく
myAnalogに追加

myAnalogのリソース・セクション、既存/新規プロジェクトにメディアを追加する。

新規プロジェクトを作成

ハードウェア・エコシステム

製品モデル 製品ライフサイクル 詳細
インターフェース・トランスミッタ 1
MAX3273 製造中止 +3.3V、2.5Gbps、低電力レーザドライバ
Modal heading
myAnalogに追加

myAnalogの製品セクション(通知受け取り)、既存/新規プロジェクトに製品を追加する。

新規プロジェクトを作成

評価用キット

MAX3735AEVKIT

MAX3735Aの評価キット

機能と利点

  • 完全実装および試験済み
  • +3.3V単一電源動作
  • AC結合搭載
  • 光学的および電気的評価が可能

製品詳細

MAX3735Aの評価キット(EVキット)は、MAX3735Aの光学的および電気的評価をすべて行う実装済みデモボードです。

このEVキットは、光と電気各1区画から成る2つの独立した区画をPCB上に備えています。電気的評価区画の出力には、SMPコネクタが取り付けられており、50Ω終端のオシロスコープに接続することができます。光学的評価区画の出力は、レーザ/モニタダイオードに接続できる構成になっています。

アプリケーション

  • 1G/2GファイバチャネルSFF/SFP光トランシーバモジュール
  • ギガビットイーサネットSFF/SFPトランシーバモジュール
  • モジュール
  • マルチレートOC-3~OC-48 FEC SFF/SFPトランシーバモジュール

MAX3735AEVKIT
MAX3735Aの評価キット

最新のディスカッション

MAX3735Aに関するディスカッションはまだありません。意見を投稿しますか?

EngineerZone®でディスカッションを始める

最近表示した製品