LTC7815

製造中

Low IQ, 2.25MHz, Triple Output, Buck/Buck/Boost Synchronous Controller

利用上の注意

本データシートの英語以外の言語への翻訳はユーザの便宜のために提供されるものであり、リビジョンが古い場合があります。最新の内容については、必ず最新の英語版をご参照ください。

なお、日本語版のデータシートは基本的に「Rev.0」(リビジョン0)で作成されています。そのため、英語版が後に改訂され、複数製品のデータシートがひとつに統一された場合、同じ「Rev.0」の日本語版のデータシートが異なる製品のデータシートとして表示されることがあります。たとえば、「ADM3307E」の場合、日本語データシートをクリックすると「ADM3311E」が表示されます。これは、英語版のデータシートが複数の製品で共有できるように1本化され、「ADM3307E/ADM3310E/ADM3311E/ADM3312E/ADM3315E」(Rev.J)と改訂されたからで、決して誤ってリンクが張られているわけではありません。和文化されたデータシートを少しでも有効に活用していただくためにこのような方法をとっておりますので、ご了解ください。

アナログ・デバイセズ社は、提供する情報が正確で信頼できるものであることを期していますが、その情報の利用に関して、あるいはその利用によって生じる第三者の特許やその他の権利の侵害に関して一切の責任を負いません。また、アナログ・デバイセズ社の特許または特許の権利の使用を明示的または暗示的に許諾するものでもありません。仕様は予告なしに変更する場合があります。本紙記載の商標および登録商標は、各社の所有に属します。

Viewing:

製品情報

  • Dual Buck Plus Single Boost Synchronous Controllers
  • Wide Bias Input Voltage Range: 4.5V to 38V
  • Outputs Remain in Regulation Through Cold Crank Down to a 2.5V Input Supply Voltage
  • Buck Output Voltage Range: 0.8V ≤ VOUT ≤ 24V
  • Boost Output Voltage Up to 60V
  • Low Operating IQ: 28μA (One Channel On)
  • RSENSE or DCR Current Sensing
  • 100% Duty Cycle for Boost Synchronous MOSFET Even in Burst Mode® Operation
  • Phase-Lockable Frequency (320kHz to 2.25MHz)
  • Programmable Fixed Frequency (320kHz to 2.25MHz)
  • Very Low Buck Dropout Operation: 98% Duty Cycle
  • Small 38-Lead 5mm × 7mm QFN Package

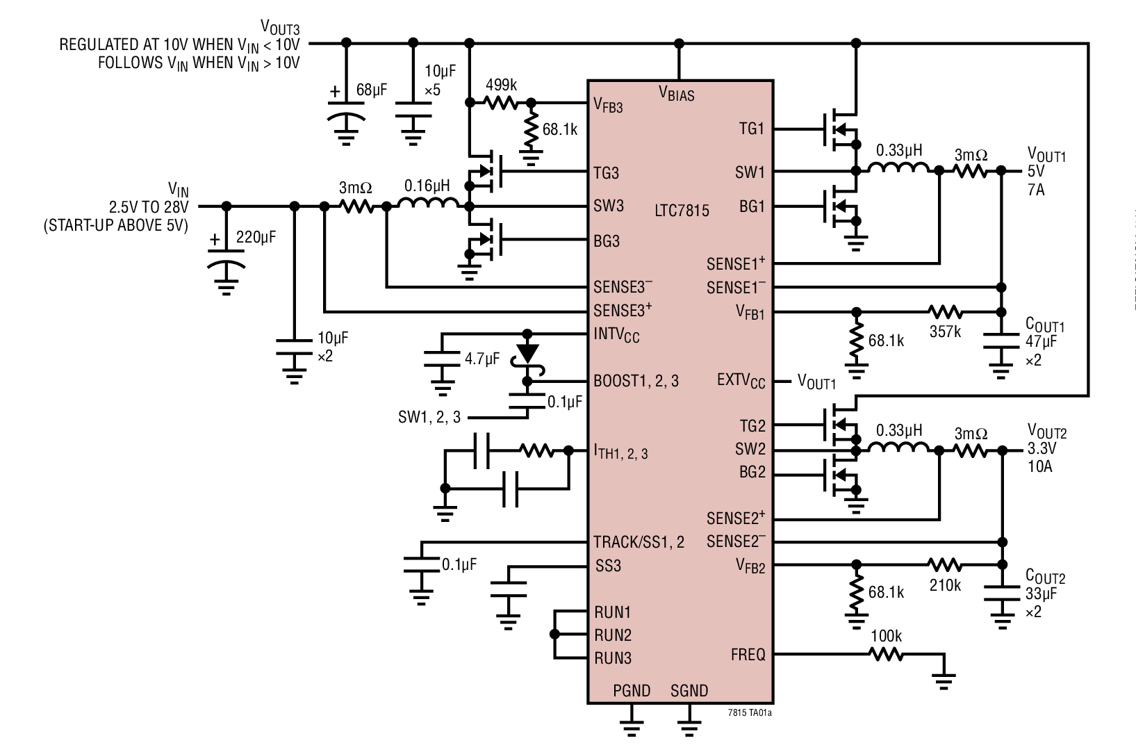
The LTC7815 is a high performance triple output (buck/buck/boost) synchronous DC/DC switching regulator controller that drives all N-channel power MOSFET stages. Constant frequency current mode architecture allows a phase-lockable switching frequency of up to 2.25MHz. The LTC7815 operates from a wide 4.5V to 38V input supply range. When biased from the output of the boost converter or another auxiliary supply, the LTC7815 can operate from an input supply as low as 2.5V after start-up.

The 28μA no-load quiescent current extends operating runtime in battery powered systems. OPTI-LOOP compensation allows the transient response to be optimized over a wide range of output capacitance and ESR values. The LTC7815 features a precision 0.8V reference for the bucks, 1.2V reference for the boost and a power good output indicator. The PLLIN/MODE pin selects among Burst Mode operation, pulse-skipping mode, or continuous inductor current mode at light loads.

Applications

  • Automotive Always-On and Start-Stop Systems
  • Battery Operated Digital Devices
  • Distributed DC Power Systems
  • Multioutput Buck-Boost Applications

LTC7815
Low IQ, 2.25MHz, Triple Output, Buck/Buck/Boost Synchronous Controller
LT7815 Efficiency and Power Loss vs Output Current Package Image 1
myAnalogに追加

myAnalogの製品セクション(通知受け取り)、既存/新規プロジェクトに製品を追加する。

新規プロジェクトを作成
質問する
サポート

アナログ・デバイセズのサポート・ページはアナログ・デバイセズへのあらゆるご質問にお答えするワンストップ・ポータルです。


ドキュメント

データシート

これは最新改訂バージョンのデータシートです。

さらに詳しく
myAnalogに追加

myAnalogのリソース・セクション、既存/新規プロジェクトにメディアを追加する。

新規プロジェクトを作成

ソフトウェア・リソース

必要なソフトウェア/ドライバが見つかりませんか?

ドライバ/ソフトウェアをリクエスト

ハードウェア・エコシステム

製品モデル 製品ライフサイクル 詳細
保護スイッチ & コントローラ 2
LTC4380 新規設計に推奨 低静止電流サージ・ストッパー
LTC4231 新規設計に推奨 マイクロパワーHot Swapコントローラ
Modal heading
myAnalogに追加

myAnalogの製品セクション(通知受け取り)、既存/新規プロジェクトに製品を追加する。

新規プロジェクトを作成

ツールおよびシミュレーション

LTspice


下記製品はLTspiceで使用することが出来ます。:

  • LTC7815
LTspice

LTspice®は、無料で提供される強力で高速な回路シミュレータと回路図入力、波形ビューワに改善を加え、アナログ回路のシミュレーションを容易にするためのモデルを搭載しています。

 


評価用キット

eval board
DC2738A

LTC7815EUHF Demo Board | 4.5V ≤ VIN ≤ 36V; VOUT1: 5V @ 8A, VOUT2: 3.3V @ 8A, VOUT3: 10V @ 7A

製品詳細

Demonstration circuit 2738A is a triple output synchronous step-up/dual step-down supply featuring the LTC®7815. The demonstration circuit is designed for two buck 5V/8A, 3.3V/8A outputs supplied by a boost 10V/7A output. Benefiting from this feature, the buck outputs are able to maintain regulation over a wide input voltage range of 4.5V to 36V which is suitable for automotive or other battery fed applications. Also, the demonstration circuit uses a drop-in layout that the main buck circuit components fit in an area of three-quarter inches by 1.5 inches, while the main boost circuit area is three-quarter inches by 1.75 inches. The package style for the LTC7815 is a 38-pin exposed pad QFN.


 

DC2738A
LTC7815EUHF Demo Board | 4.5V ≤ VIN ≤ 36V; VOUT1: 5V @ 8A, VOUT2: 3.3V @ 8A, VOUT3: 10V @ 7A
DC2738A

最新のディスカッション

最近表示した製品