LTC4267-3

製造中

スイッチング・レギュレータ搭載のPower over Ethernet IEEE 802.3af PDインタフェース

利用上の注意

本データシートの英語以外の言語への翻訳はユーザの便宜のために提供されるものであり、リビジョンが古い場合があります。最新の内容については、必ず最新の英語版をご参照ください。

なお、日本語版のデータシートは基本的に「Rev.0」(リビジョン0)で作成されています。そのため、英語版が後に改訂され、複数製品のデータシートがひとつに統一された場合、同じ「Rev.0」の日本語版のデータシートが異なる製品のデータシートとして表示されることがあります。たとえば、「ADM3307E」の場合、日本語データシートをクリックすると「ADM3311E」が表示されます。これは、英語版のデータシートが複数の製品で共有できるように1本化され、「ADM3307E/ADM3310E/ADM3311E/ADM3312E/ADM3315E」(Rev.J)と改訂されたからで、決して誤ってリンクが張られているわけではありません。和文化されたデータシートを少しでも有効に活用していただくためにこのような方法をとっておりますので、ご了解ください。

アナログ・デバイセズ社は、提供する情報が正確で信頼できるものであることを期していますが、その情報の利用に関して、あるいはその利用によって生じる第三者の特許やその他の権利の侵害に関して一切の責任を負いません。また、アナログ・デバイセズ社の特許または特許の権利の使用を明示的または暗示的に許諾するものでもありません。仕様は予告なしに変更する場合があります。本紙記載の商標および登録商標は、各社の所有に属します。

Viewing:

製品情報

  • IEEE 802®.3af受電機器(PD)用の完全なパワー・インターフェイス・ポート
  • 100V、UVLOスイッチを内蔵
  • 300kHz固定周波数動作
  • 高精度のデュアル・レベル突入電流制限
  • 電流モード・スイッチング・レギュレータを内蔵
  • ディスエーブル付き25kΩシグネチャ抵抗を内蔵
  • プログラム可能な分類電流(クラス0~4)
  • 熱過負荷保護機能
  • パワーグッド信号
  • エラー・アンプと電圧リファレンスを内蔵
  • 高さの低い16ピンSSOPまたはDFNパッケージ

LTC4267-3はIEEE 802.3af準拠の受電機器(PD)インタフェースに300kHz電流モード・スイッチング・レギュレータを組み合わせて、PDアプリケーションの完全な電源ソリューションを提供します。LTC4267-3は、25KΩのシグネチャ抵抗、分類電流ソース、熱過負荷保護、シグネチャ・ディスエーブルおよびパワーグッド信号に加えて、IEEEの要求するダイオード・ブリッジと共に使用するために最適化された低電圧ロックアウトを内蔵しています。LTC4267-3は動作電流制限値が高いので、クラス3のアプリケーションに使用できる電力を最大にします。

300kHz電流モード・スイッチング・レギュレータは、低周波の競合製品と比べて出力電力が増大し、外付け部品のサイズを削減します。LTC4267-3は6V定格のNチャネルMOSFETをドライブするように設計されており、プログラム可能なスロープ補償、ソフトスタート、固定周波数動作を特長としているので、軽負荷でもノイズを小さく抑えます。エラー・アンプと電圧リファレンスを内蔵しているので、絶縁構成と非絶縁構成のいずれでも使用可能です。

LTC4267-3は省スペースの高さの低い16ピンSSOPパッケージまたはDFNパッケージで供給されます。


アプリケーション

  • IP電話のパワーマネージメント
  • 無線アクセス・ポイント
  • 監視カメラ
  • Power over Ethernet

LTC4267-3
スイッチング・レギュレータ搭載のPower over Ethernet IEEE 802.3af PDインタフェース
Class 2 PD with 3.3V Isolated Power Supply Product Package 1 Product Package 2
myAnalogに追加

myAnalogの製品セクション(通知受け取り)、既存/新規プロジェクトに製品を追加する。

新規プロジェクトを作成
質問する
サポート

アナログ・デバイセズのサポート・ページはアナログ・デバイセズへのあらゆるご質問にお答えするワンストップ・ポータルです。


ドキュメント

データシート

これは最新改訂バージョンのデータシートです。

さらに詳しく
myAnalogに追加

myAnalogのリソース・セクション、既存/新規プロジェクトにメディアを追加する。

新規プロジェクトを作成

ソフトウェア・リソース

必要なソフトウェア/ドライバが見つかりませんか?

ドライバ/ソフトウェアをリクエスト

ハードウェア・エコシステム

製品モデル 製品ライフサイクル 詳細
PoE(Power-over-Ethernet)インターフェース・コントローラ 1
LT4275 製造中 LTPoE++/PoE+/PoE PDコントローラ
回路モニタ 1
LT2940 製造中 電力・電流モニタ
Modal heading
myAnalogに追加

myAnalogの製品セクション(通知受け取り)、既存/新規プロジェクトに製品を追加する。

新規プロジェクトを作成

ツールおよびシミュレーション

LTspice 1


下記製品はLTspiceで使用することが出来ます。:

  • LTC4267
  • LTC4267-1
  • LTC4267-3
LTspice

LTspice®は、無料で提供される強力で高速な回路シミュレータと回路図入力、波形ビューワに改善を加え、アナログ回路のシミュレーションを容易にするためのモデルを搭載しています。

 


評価用キット

eval board
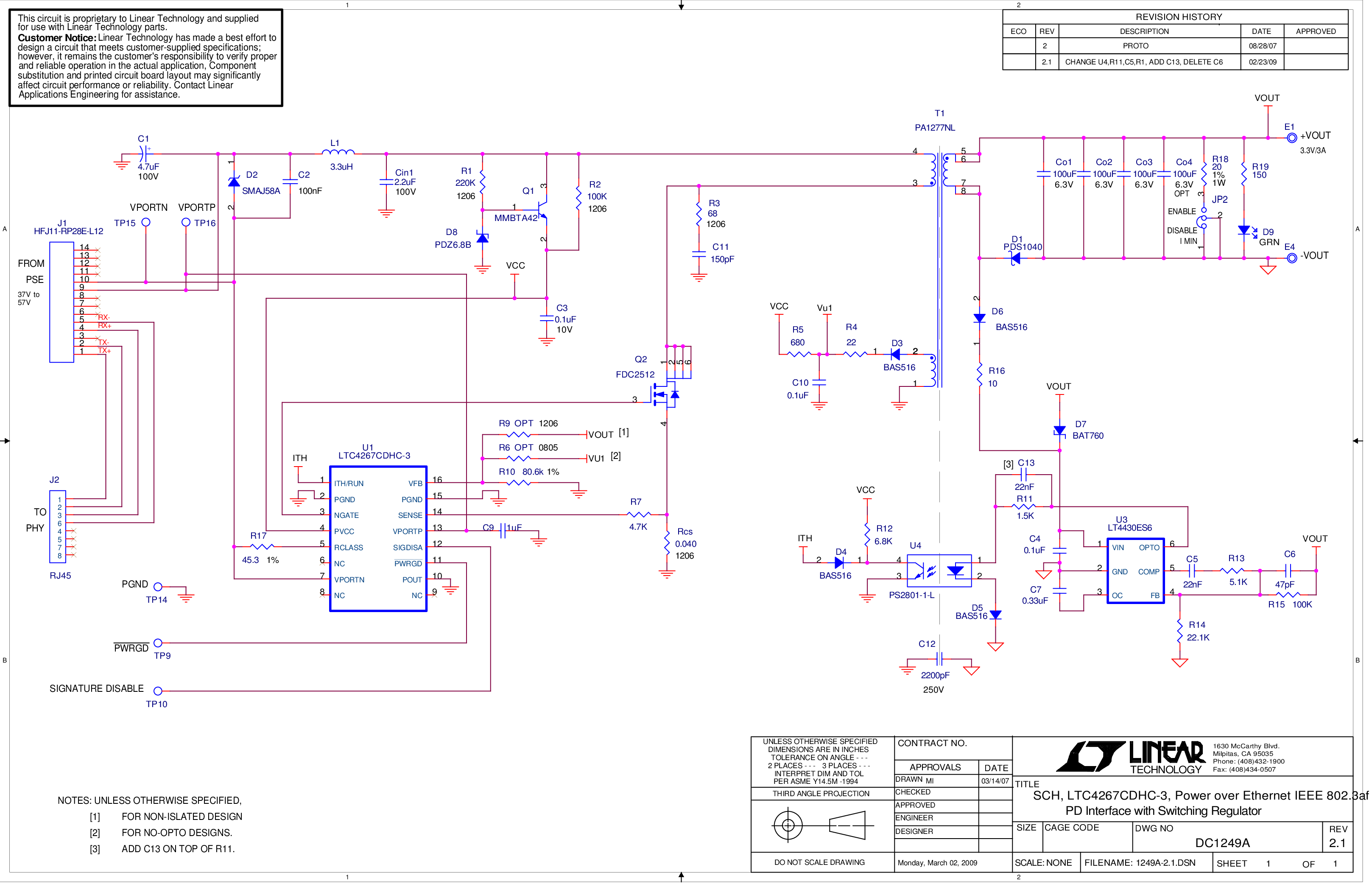
DC1249A

LTC4267-3 PD, 37-57V input, 3.3V@ 3A out

製品詳細

DC1249A: Demo Board for the LTC4267-3 - Power over Ethernet IEEE 802.3af PD Interface with Integrated 300kHz Switching Regulator


 


DC1249A
LTC4267-3 PD, 37-57V input, 3.3V@ 3A out
DC1249A - Schematic EA Certified 3

最新のディスカッション

LTC4267-3に関するディスカッションはまだありません。意見を投稿しますか?

EngineerZone®でディスカッションを始める

最近表示した製品