製品概要
製品概要
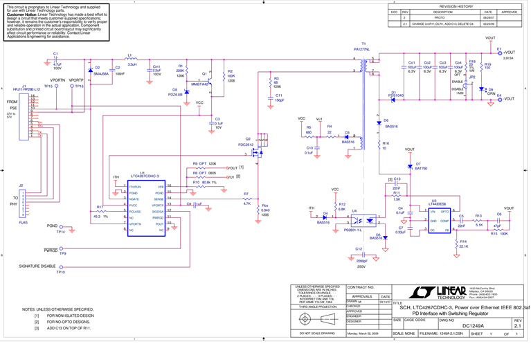
DC1249A: Demo Board for the LTC4267-3 - Power over Ethernet IEEE 802.3af PD Interface with Integrated 300kHz Switching Regulator
対象となる製品
関連資料
-
DC1249A - Schematic2015/10/08PDF28K
-
DC1249A - Demo Manual2009/09/24PDF239K
-
DC1249A - Design File2009/09/24ZIP1M

