LTC4085-3
LTC4085-3
新規設計に推奨理想ダイオード・コントローラと3.95Vリチウムイオン・チャージャを備えたUSBパワーマネージャ
- 製品モデル
- 4
- 1Ku当たりの価格
- 最低価格:$1.83
Viewing:
製品情報
- 入力電源間の継ぎ目のない移行:リチウムイオン/ポリマー・バッテリ、USB、5V ACアダプタ
- 内蔵の215mΩ理想ダイオードとオプションの外付け理想ダイオード・コントローラにより、ACアダプタ/USB入力が接続されていない場合に低損失PowerPath™を実現
- 負荷に応じた充電により、USB入力電流の高精度の適合を保証
- 3.95Vのフロート電圧により、バッテリ寿命の期間と高温での安全性余裕度を改善
- 熱帰還を備えた定電流/定電圧動作により、過熱の恐れなしに充電速度を最大限まで向上*
- 入力電流制限を100%または20%のいずれかに選択可能(たとえば、500mA/100mA)
- 最大1.2Aまで独立してプログラム可能なバッテリ充電電流
- 出力の低電圧時に充電電流を自動的に低減(LTC4085-3)
- 小型の(4mm × 3mm × 0.75mm)14ピンDFNパッケージ
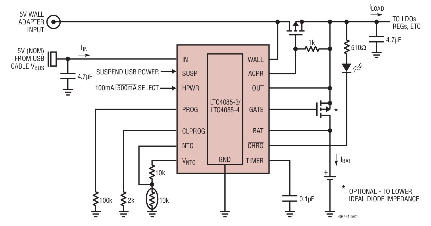
LTC4085-3/LTC4085-4は、バッテリ駆動の携帯アプリケーション向けに設計されたUSBパワーマネージャおよびリチウムイオン/ポリマー・バッテリ・チャージャです。このデバイスは、USB周辺機器の動作ならびにバッテリ充電に使用される全電流を制御します。全入力電流は、最大1.5Aの設定値の20%または100%(標準で100mAまたは500mA)に制限できます。バッテリ充電電流は、負荷電流と充電電流の合計が設定された入力電流制限値を超えないように、自動的に低減されます。
LTC4085-3/LTC4085-4は、単体のリチウムイオン・バッテリ向けの完全な定電流/定電圧リニア・チャージャを内蔵しています。標準のLTC4085の3.95Vバージョンであるこのデバイスは、長いバッテリ寿命を必要するアプリケーションや、約60℃を超える温度での動作または保管が必要なアプリケーション向けに設計されています。このような条件においては、フロート電圧を下げると、初期セル容量が減少するかわりに、バッテリ寿命の全範囲にわたって容量の保持率が高まるという利点が得られます。また、フロート電圧を下げることによってプリズム電池やポリマー電池の膨張を最小限に抑え、円筒型電池でのCID(圧力ヒューズ)の開放を防ぐことができます。
LTC4085-3/LTC4085-4はプログラム可能な終了タイマ、自動再充電、充電終了状態出力、NTCサーミスタなどの機能も搭載しています。
| Float Voltage (V) | NTC Hot Threshold | Undervoltage Current Limit | |
| LTC4085 | 4.2V | 29% Vvntc | Yes |
| LTC4085-1 | 4.1V | 32.6% Vvntc | Yes |
| LTC4085-3 | 3.95V | 32.6% Vvntc | Yes |
| LTC4085-4 | 3.95V | 32.6% Vvntc | No |
アプリケーション
- 携帯用USB機器
ドキュメント
データシート 2
信頼性データ 1
製品セレクタ・カード 1
ソリューション・カタログ 1
| 製品モデル | ピン/パッケージ図 | 資料 | CADシンボル、フットプリント、および3Dモデル |
|---|---|---|---|
| LTC4085EDE-3#PBF | 14-Lead DFN (4mm x 3mm w/ EP) | ||
| LTC4085EDE-3#TRPBF | 14-Lead DFN (4mm x 3mm w/ EP) | ||
| LTC4085EDE-4#PBF | 14-Lead DFN (4mm x 3mm w/ EP) | ||
| LTC4085EDE-4#TRPBF | 14-Lead DFN (4mm x 3mm w/ EP) |
| 製品モデル | 製品ライフサイクル | PCN |
|---|---|---|
|
2 20, 2022 - 21_0269 Addition of Alternate Assembly Site ASE Taiwan for Select LFCSP Products |
||
| LTC4085EDE-3#PBF | 製造中 | |
| LTC4085EDE-3#TRPBF | 製造中 | |
| LTC4085EDE-4#PBF | 製造中 | |
| LTC4085EDE-4#TRPBF | 製造中 | |
|
7 31, 2020 - 20_0245 Notification of Wafer Fab Location Change for 0.6µm BICMOS Process Devices from ADI Milpitas (Hillview) to Vanguard Int. (Taiwan) |
||
| LTC4085EDE-3#PBF | 製造中 | |
| LTC4085EDE-3#TRPBF | 製造中 | |
|
6 30, 2020 - 20_0244 Notification of Wafer Fab Location Change for 0.6µm CMOS Process Devices from ADI Milpitas (Hillview) to Vanguard Int. (Taiwan) |
||
| LTC4085EDE-3#PBF | 製造中 | |
| LTC4085EDE-3#TRPBF | 製造中 | |
| LTC4085EDE-4#PBF | 製造中 | |
| LTC4085EDE-4#TRPBF | 製造中 | |
これは最新改訂バージョンのデータシートです。
ソフトウェア・リソース
必要なソフトウェア/ドライバが見つかりませんか?
ドライバ/ソフトウェアをリクエストハードウェア・エコシステム
| 製品モデル | 製品ライフサイクル | 詳細 |
|---|---|---|
| インターフェース・トランシーバ 1 | ||
| LTM2884 | 製造中 | 絶縁電源を備えた絶縁型USBトランシーバ |
ツールおよびシミュレーション
LTspice
下記製品はLTspiceで使用することが出来ます。:
- LTC4085
- LTC4085-1
- LTC4085-3
- LTC4085-4
LTspice®は、無料で提供される強力で高速な回路シミュレータと回路図入力、波形ビューワに改善を加え、アナログ回路のシミュレーションを容易にするためのモデルを搭載しています。
最新のディスカッション
LTC4085-3に関するディスカッションはまだありません。意見を投稿しますか?
EngineerZone®でディスカッションを始める