LTC3456
                            
            LTC3456
製造中USBパワー・マネージャを搭載した2セル複数出力DC/DCコンバータ
- 製品モデル
- 2
- 1Ku当たりの価格
- 最低価格:$4.76
        Viewing:
        
    
    製品情報
- 2セル・バッテリ、USB、ACアダプタなどの入力電源間のシームレスな遷移
- メイン出力: 固定3.3V出力
- コア出力:0.8V~VBATT(最小)の範囲で調整可能
- メモリカード用のホットスワップ出力
- シャットダウン時に全出力をグランドに放電
- 電源シーケンシング:メイン出力とホットスワップ出力をコア出力の後に供給
- 高精度USB電流制限
- 高周波数動作:1MHz
- 高効率:最大92%
- 小型(4mm×4mm×0.75mm)24ピンQFNパッケージ
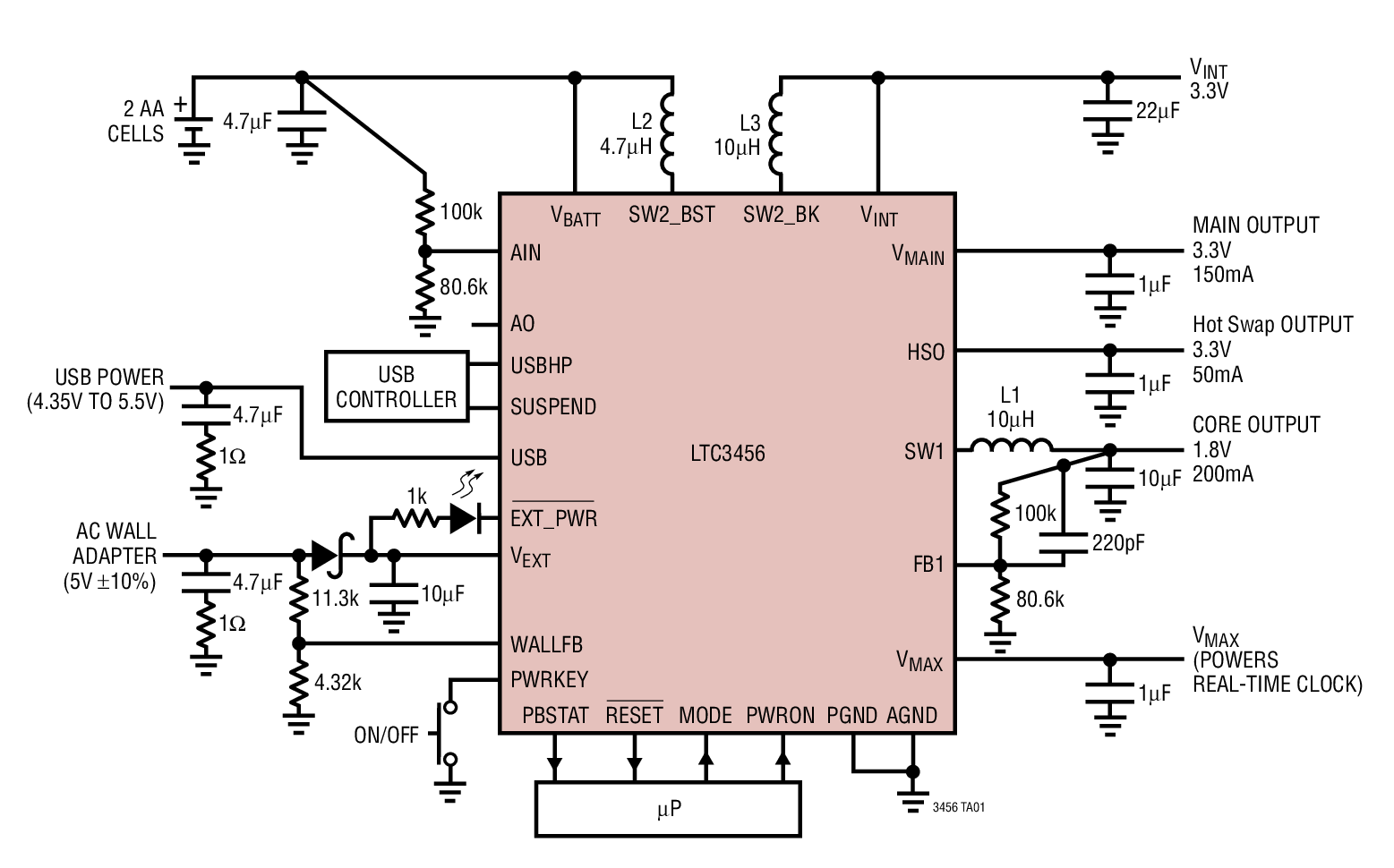
LTC3456は、様々な携帯アプリケーション向けに最適化された完全なパワー・マネージメント・システムICです。このデバイスは、3.3V(固定)のメイン電源と1.8V(調整可能)のコア電源という2つの独立した電源レールを生成します。また、LTC3456はUSBパワー・マネージャ、ホットスワップ出力、バッテリ低下インジケータ、常時アライブのVMAX出力を搭載しています。LTC3456は、ACアダプタ、USBポート、2セル・アルカリ/NiCd/NiMHバッテリの3つの電源のいずれかから電力を得ます(優先度は、ACアダプタ、USBポート、2セル・アルカリ/NiCd/NiMHバッテリの順)。USBポートからの電流は、USBHPピンの状態に基づいて100mAまたは500mAに正確に制限されます。
メイン・スイッチャとコア・スイッチャは、すべて高効率1MHz固定周波数PWMコンバータです。LTC3456は4mm×4mm×0.75mm 24ピンQFNパッケージで供給されるので、省スペースの携帯デバイスに最適です。
アプリケーション
- GPS携帯ナビゲータ
- MP3プレーヤ
- デジタル・カメラ
- ハンドヘルド・コンピュータ
ドキュメント
データシート 2
信頼性データ 1
ユーザ・ガイド 1
デザイン・ノート 1
技術記事 1
| 製品モデル | ピン/パッケージ図 | 資料 | CADシンボル、フットプリント、および3Dモデル | 
|---|---|---|---|
| LTC3456EUF#PBF | 24-Lead QFN (4mm x 4mm x 0.75mm w/ EP) | ||
| LTC3456EUF#TRPBF | 24-Lead QFN (4mm x 4mm x 0.75mm w/ EP) | 
| 製品モデル | 製品ライフサイクル | PCN | 
|---|---|---|
| 2 20, 2022 - 21_0269 Addition of Alternate Assembly Site ASE Taiwan for Select LFCSP Products | ||
| LTC3456EUF#PBF | 製造中 | |
| LTC3456EUF#TRPBF | 製造中 | |
これは最新改訂バージョンのデータシートです。
ソフトウェア・リソース
必要なソフトウェア/ドライバが見つかりませんか?
ドライバ/ソフトウェアをリクエストハードウェア・エコシステム
評価用キット
最新のディスカッション
LTC3456に関するディスカッションはまだありません。意見を投稿しますか?
EngineerZone®でディスカッションを始める 
                            