LTC2986

新規設計に推奨

EEPROM内蔵のマルチセンサー高精度デジタル温度計測システム

利用上の注意

本データシートの英語以外の言語への翻訳はユーザの便宜のために提供されるものであり、リビジョンが古い場合があります。最新の内容については、必ず最新の英語版をご参照ください。

なお、日本語版のデータシートは基本的に「Rev.0」(リビジョン0)で作成されています。そのため、英語版が後に改訂され、複数製品のデータシートがひとつに統一された場合、同じ「Rev.0」の日本語版のデータシートが異なる製品のデータシートとして表示されることがあります。たとえば、「ADM3307E」の場合、日本語データシートをクリックすると「ADM3311E」が表示されます。これは、英語版のデータシートが複数の製品で共有できるように1本化され、「ADM3307E/ADM3310E/ADM3311E/ADM3312E/ADM3315E」(Rev.J)と改訂されたからで、決して誤ってリンクが張られているわけではありません。和文化されたデータシートを少しでも有効に活用していただくためにこのような方法をとっておりますので、ご了解ください。

アナログ・デバイセズ社は、提供する情報が正確で信頼できるものであることを期していますが、その情報の利用に関して、あるいはその利用によって生じる第三者の特許やその他の権利の侵害に関して一切の責任を負いません。また、アナログ・デバイセズ社の特許または特許の権利の使用を明示的または暗示的に許諾するものでもありません。仕様は予告なしに変更する場合があります。本紙記載の商標および登録商標は、各社の所有に属します。

Viewing:

製品情報

  • 2線式、3線式、または4線式RTD、熱電対、ダイオードを直接デジタル化
  • オンチップEEPROM(LTC2986-1)にチャンネル設定データおよびカスタム係数を保存
  • 2.85V~5.25Vの単電源
  • 柔軟性のある10個の入力により、センサーの交換を実現
  • 熱電対用の自動冷接点補償機能
  • 熱電対、RTD、およびサーミスタ用の組み込み標準係数とユーザ設定可能な係数
  • 負の熱電対電圧の測定
  • 断線、短絡、および故障の自動検出
  • バッファ入力による外部保護
  • 50Hz/60Hzの同時除去
  • 15ppm/°C(最大)リファレンスを内蔵
  • 特殊保護モードを内蔵

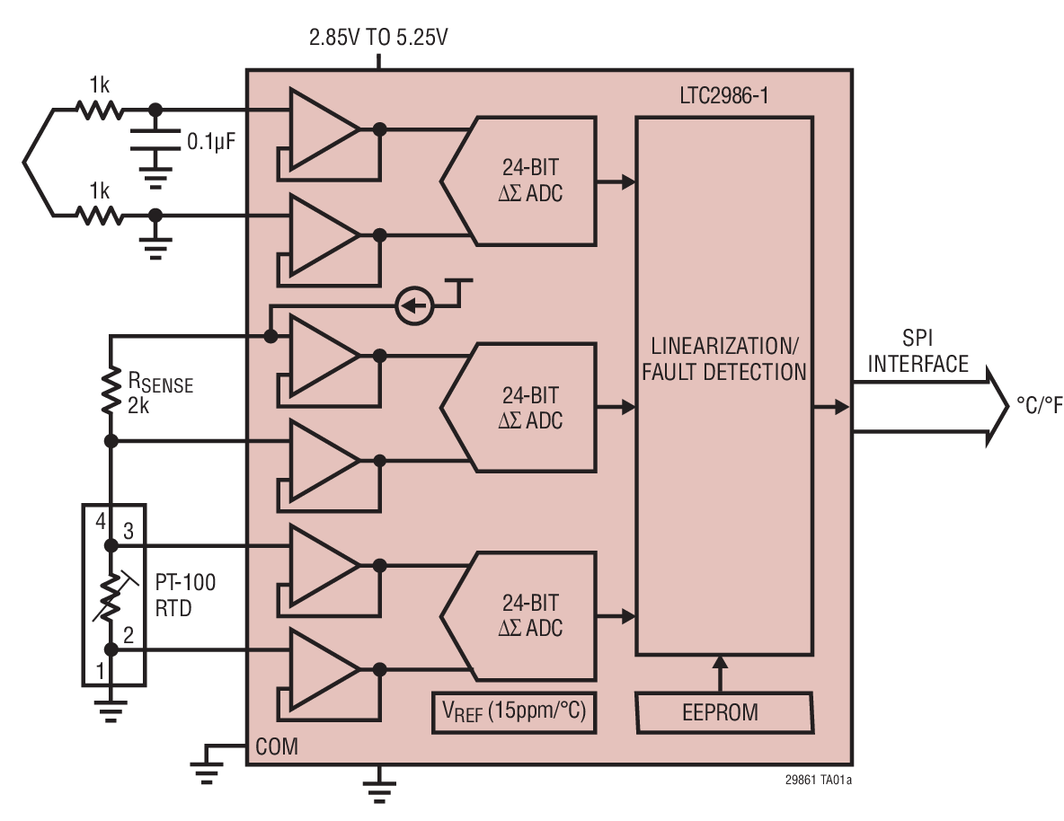
LTC2986は、様々な温度センサーで測定を行い、°C単位または°F単位の結果を0.1°Cの精度と0.001°Cの分解能でデジタル出力します。LTC2986は、事実上すべての標準(タイプB、E、J、K、N、S、R、T)またはカスタム熱電対の温度を測定でき、冷接点温度を自動的に補償し、結果を線形化できます。また、標準の2線式、3線式、または4線式RTD、熱電対、ダイオードを使用して温度を測定することもできます。LTC2986には、温度センサーの各タイプに適した励起電流源および故障検出回路が内蔵されています。

LTC2986/LTC2986-1は、20チャンネルLTC2983/LTC2984の10チャンネルのソフトウェアおよびピン互換バージョンです。その他の機能として、汎用マルチセンサー・アプリケーションの簡単な保護を有効にする特殊モード、汎用ADC指示値用のカスタム・テーブル、アクティブなアナログ温度センサーからの直接温度読み取り機能が内蔵されています。LTC2986-1は、LTC2986のEEPROMバージョンです。

アプリケーション

  • 直接熱電対測定
  • 直接RTD測定
  • 直接サーミスタ測定
  • カスタム・センサー・アプリケーション

LTC2986
EEPROM内蔵のマルチセンサー高精度デジタル温度計測システム
Typical Temperature Error Contribution LTC2986/LTC2986-1 Package Image 1
myAnalogに追加

myAnalogの製品セクション(通知受け取り)、既存/新規プロジェクトに製品を追加する。

新規プロジェクトを作成
質問する
サポート

アナログ・デバイセズのサポート・ページはアナログ・デバイセズへのあらゆるご質問にお答えするワンストップ・ポータルです。


ドキュメント

さらに詳しく
myAnalogに追加

myAnalogのリソース・セクション、既存/新規プロジェクトにメディアを追加する。

新規プロジェクトを作成

ソフトウェア・リソース


ハードウェア・エコシステム

製品モデル 製品ライフサイクル 詳細
LTC2983 新規設計に推奨 マルチセンサ対応の高精度デジタル温度測定システム
LTC2984 新規設計に推奨 EEPROMを内蔵したマルチセンサ対応の高精度デジタル温度測定システム
Modal heading
myAnalogに追加

myAnalogの製品セクション(通知受け取り)、既存/新規プロジェクトに製品を追加する。

新規プロジェクトを作成

ツールおよびシミュレーション

Linduino

Linduino はアナログ・デバイセズの Arduino 互換システムで、アナログ・デバイセズ製集積回路のファームウェア・ライブラリおよびサンプル・コードの開発と配布に使用します。Linduino対応の各製品には、LTSketchbook/Part Numberフォルダに定義されたサンプルのメイン・プログラムと、LTSketchbook/librariesフォルダに定義されたドライバ・コードが含まれています。

GitHub上のLinduinoコードのリポジトリとコード使用方法

LTSketchbookをダウンロード

Linduinoを購入


評価用キット

eval board
DC2608A

LTC2986-1 Demo Board | LTC2986-1 Motherboard (DC2618) + 20-Input Breakout Board (DC2210), Requires DC2026

製品詳細

The DC2608 is the starter kit for demonstrating the performance and ease of use of the LTC2986-1, which is a complete temperature measurement system on a chip. This kit includes the DC2618 (main demo circuit containing the LTC2986-1) and the DC2210 (a simple experiment circuit allowing bread boarding). In addition to the starter demonstration kit, sensor specific demonstration boards highlighting the performance of RTDs, thermistors, or thermocouples are also available.

eval board
DC2531A

LTC2986 Demo Board | LTC2986 Motherboard (DC2508) + 20-Input Breakout Board (DC2210), Requires DC2026

製品詳細

The DC2531 is the starter kit for demonstrating the performance and ease of use of the LTC2986, which is a complete temperature measurement system on a chip. This kit includes the DC2508 (main demo circuit containing the LTC2986) and the DC2210 (a simple experiment circuit allowing bread boarding). In addition to the starter demonstration kit, sensor specific demonstration boards highlighting the performance of RTDs, thermistors, or thermocouples are also available.

eval board
DC2608A-KIT

Starter Kit for LTC2986-1 | LTC2986-1 Motherboard (DC2618) + 20-Input Breakout Board (DC2210) + Linduino One (DC2026)

製品詳細

The DC2608 is the starter kit for demonstrating the performance and ease of use of the LTC2986-1, which is a complete temperature measurement system on a chip. This kit includes the DC2618 (main demo circuit containing the LTC2986-1) and the DC2210 (a simple experiment circuit allowing bread boarding). In addition to the starter demonstration kit, sensor specific demonstration boards highlighting the performance of RTDs, thermistors, or thermocouples are also available.

eval board
DC2531A-KIT

Starter Kit for LTC2986 | LTC2986 Motherboard (DC2508) + 20-Input Breakout Board (DC2210) + Linduino One (DC2026)

製品詳細

The DC2531 is the starter kit for demonstrating the performance and ease of use of the LTC2986, which is a complete temperature measurement system on a chip. This kit includes the DC2508 (main demo circuit containing the LTC2986) and the DC2210 (a simple experiment circuit allowing bread boarding). In addition to the starter demonstration kit, sensor specific demonstration boards highlighting the performance of RTDs, thermistors, or thermocouples are also available.

DC2608A
LTC2986-1 Demo Board | LTC2986-1 Motherboard (DC2618) + 20-Input Breakout Board (DC2210), Requires DC2026
DC2608A Image
DC2531A
LTC2986 Demo Board | LTC2986 Motherboard (DC2508) + 20-Input Breakout Board (DC2210), Requires DC2026
DC2531A Demo Board DC2531A Demo Board DC2296/DC2420/DC2531 - Diagram of Demo Boards
DC2608A-KIT
Starter Kit for LTC2986-1 | LTC2986-1 Motherboard (DC2618) + 20-Input Breakout Board (DC2210) + Linduino One (DC2026)
DC2608A Image
DC2531A-KIT
Starter Kit for LTC2986 | LTC2986 Motherboard (DC2508) + 20-Input Breakout Board (DC2210) + Linduino One (DC2026)
DC2296/DC2420/DC2531 - Diagram of Demo Boards

最新のディスカッション

最近表示した製品