LTC2356-12

製造中

シャットダウン付き、シリアル12ビット3.5MspsサンプリングADC

利用上の注意

本データシートの英語以外の言語への翻訳はユーザの便宜のために提供されるものであり、リビジョンが古い場合があります。最新の内容については、必ず最新の英語版をご参照ください。

なお、日本語版のデータシートは基本的に「Rev.0」(リビジョン0)で作成されています。そのため、英語版が後に改訂され、複数製品のデータシートがひとつに統一された場合、同じ「Rev.0」の日本語版のデータシートが異なる製品のデータシートとして表示されることがあります。たとえば、「ADM3307E」の場合、日本語データシートをクリックすると「ADM3311E」が表示されます。これは、英語版のデータシートが複数の製品で共有できるように1本化され、「ADM3307E/ADM3310E/ADM3311E/ADM3312E/ADM3315E」(Rev.J)と改訂されたからで、決して誤ってリンクが張られているわけではありません。和文化されたデータシートを少しでも有効に活用していただくためにこのような方法をとっておりますので、ご了解ください。

アナログ・デバイセズ社は、提供する情報が正確で信頼できるものであることを期していますが、その情報の利用に関して、あるいはその利用によって生じる第三者の特許やその他の権利の侵害に関して一切の責任を負いません。また、アナログ・デバイセズ社の特許または特許の権利の使用を明示的または暗示的に許諾するものでもありません。仕様は予告なしに変更する場合があります。本紙記載の商標および登録商標は、各社の所有に属します。

Viewing:

製品情報

  • 3.5Mspsの変換レート
  • SINAD:14ビットで74.1dB、12ビットで71.1dB
  • 低消費電力:18mW
  • 単一3.3V電源動作
  • オーバードライブ可能な2.5Vバンドギャップ・リファレンスを内蔵
  • 3線SPI互換シリアル・インターフェイス
  • スリープ(13μW)シャットダウン・モード
  • ナップ(4mW)シャットダウン・モード
  • 同相除去比:80dB
  • バイポーラ入力範囲:±1.25V
  • 小型10ピンMSOPパッケージ

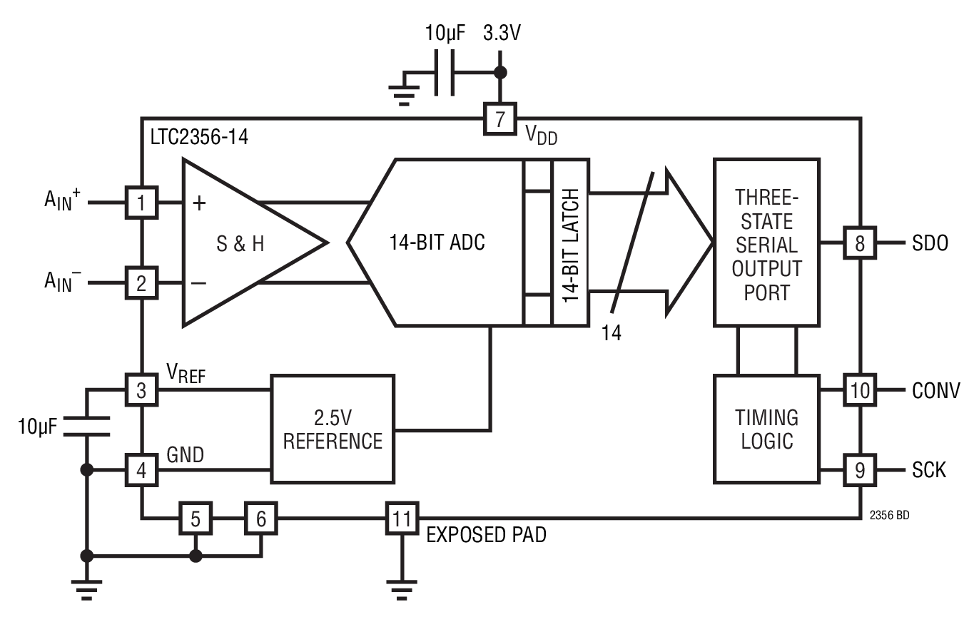
LTC2356-12/LTC2356-14は、差動入力を備えた12ビット/14ビット、3.5MspsシリアルADCです。このデバイスは、単一3.3V電源で消費電流がわずか5.5mAで、小型10ピンMSOPパッケージで供給されます。スリープ・シャットダウン機能により、消費電力を13μWに低減できます。高速、低消費電力、小型パッケージのLTC2356-12/LTC2356-14は、高速の携帯アプリケーションに適しています。

80dBの同相除去比により、ソースから差動で信号を測定することによってグランド・ループや同相ノイズを排除できます。

これらのデバイスは、-1.25V~1.25Vのバイポーラ入力を差動変換します。AIN+とAIN-の絶対電圧振幅は、グランドから電源電圧までです。

シリアル・インターフェイスによってCONVの立ち上がり後16サイクルの間、変換結果を送出するので、標準シリアル・インターフェイスと互換性があります。変換と変換の間にデータストリームの後に収集時間として2クロック・サイクルを追加可能な場合、63MHzクロックで3.5Mspsのフル・サンプル・レートを達成できます。

Bits
LTC2356-12 12
LTC2356-14 14

アプリケーション

  • 通信
  • データ収集システム
  • 無停電電源
  • 多層モータ制御
  • 多重化データ収集
  • RFID

LTC2356-12
シャットダウン付き、シリアル12ビット3.5MspsサンプリングADC
THD, 2nd and 3rd vs Input Frequency  for Differential Input Signals Product Package 1
myAnalogに追加

myAnalogの製品セクション(通知受け取り)、既存/新規プロジェクトに製品を追加する。

新規プロジェクトを作成
質問する
サポート

アナログ・デバイセズのサポート・ページはアナログ・デバイセズへのあらゆるご質問にお答えするワンストップ・ポータルです。


ドキュメント

データシート

これは最新改訂バージョンのデータシートです。

さらに詳しく
myAnalogに追加

myAnalogのリソース・セクション、既存/新規プロジェクトにメディアを追加する。

新規プロジェクトを作成

ソフトウェア・リソース

評価用ソフトウェア 1

LinearLabTools

リニアテクノロジーのデータ・コンバータ評価用ボードに直接アクセスできるMATLABとPythonのプログラムを集めたツールです。


ハードウェア・エコシステム

製品モデル 製品ライフサイクル 詳細
A/Dコンバータ(ADC) 1
LTC2315-12 製造中 TSOTに収容した12ビット、5Mspsシリアル・サンプリングA/Dコンバータ
インターフェース・トランシーバ & アイソレータ 1
LTM2883 製造中 ±12.5Vおよび5Vの可変安定化電源を備えたSPI/デジタルまたはI2C対応のμModuleアイソレータ
マッチング抵抗およびトランジスタ 1
LT5400 新規設計に推奨 整合したクワッド抵抗ネットワーク
Modal heading
myAnalogに追加

myAnalogの製品セクション(通知受け取り)、既存/新規プロジェクトに製品を追加する。

新規プロジェクトを作成

評価用キット

eval board
DC1082A-E

LTC2356-14, 14-bit 1-channel 3.5Msps SAR ADC (Bipolar, requires DC890)

製品詳細

DC1082A-E - Demo Board for LTC2356-14 Serial 14-Bit, 3.5Msps Sampling ADC with Bipolar Inputs.

DC1082A-E
LTC2356-14, 14-bit 1-channel 3.5Msps SAR ADC (Bipolar, requires DC890)
DC1082A-A - Schematic

最新のディスカッション

LTC2356-12に関するディスカッションはまだありません。意見を投稿しますか?

EngineerZone®でディスカッションを始める

最近表示した製品