LTC1654

製造中

16ピンSSOPパッケージのデュアル14ビット・レール・トゥ・レールDAC

利用上の注意

本データシートの英語以外の言語への翻訳はユーザの便宜のために提供されるものであり、リビジョンが古い場合があります。最新の内容については、必ず最新の英語版をご参照ください。

なお、日本語版のデータシートは基本的に「Rev.0」(リビジョン0)で作成されています。そのため、英語版が後に改訂され、複数製品のデータシートがひとつに統一された場合、同じ「Rev.0」の日本語版のデータシートが異なる製品のデータシートとして表示されることがあります。たとえば、「ADM3307E」の場合、日本語データシートをクリックすると「ADM3311E」が表示されます。これは、英語版のデータシートが複数の製品で共有できるように1本化され、「ADM3307E/ADM3310E/ADM3311E/ADM3312E/ADM3315E」(Rev.J)と改訂されたからで、決して誤ってリンクが張られているわけではありません。和文化されたデータシートを少しでも有効に活用していただくためにこのような方法をとっておりますので、ご了解ください。

アナログ・デバイセズ社は、提供する情報が正確で信頼できるものであることを期していますが、その情報の利用に関して、あるいはその利用によって生じる第三者の特許やその他の権利の侵害に関して一切の責任を負いません。また、アナログ・デバイセズ社の特許または特許の権利の使用を明示的または暗示的に許諾するものでもありません。仕様は予告なしに変更する場合があります。本紙記載の商標および登録商標は、各社の所有に属します。

Viewing:

製品情報

  • 全温度範囲で14ビットの単調性
  • 個別にプログラム可能なスピード/電力比
  • 最大アップデート速度:0.9MHz
  • 最小のデュアル14ビットDAC:16ピン細型SSOPパッケージ
  • バッファされた真のレール・トゥ・レール電圧出力
  • 3V~5V単一電源動作
  • ユーザが選択可能な利得
  • パワーオン・リセットおよびクリア機能
  • クロック入力のシュミット・トリガによりオプトカプラへの直接インタフェースが可能

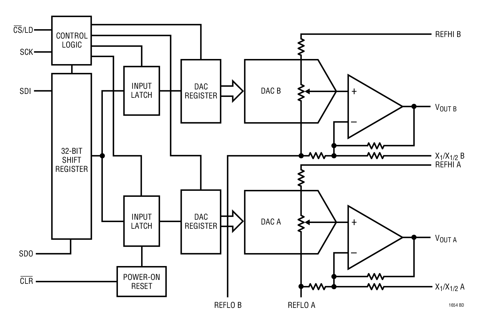
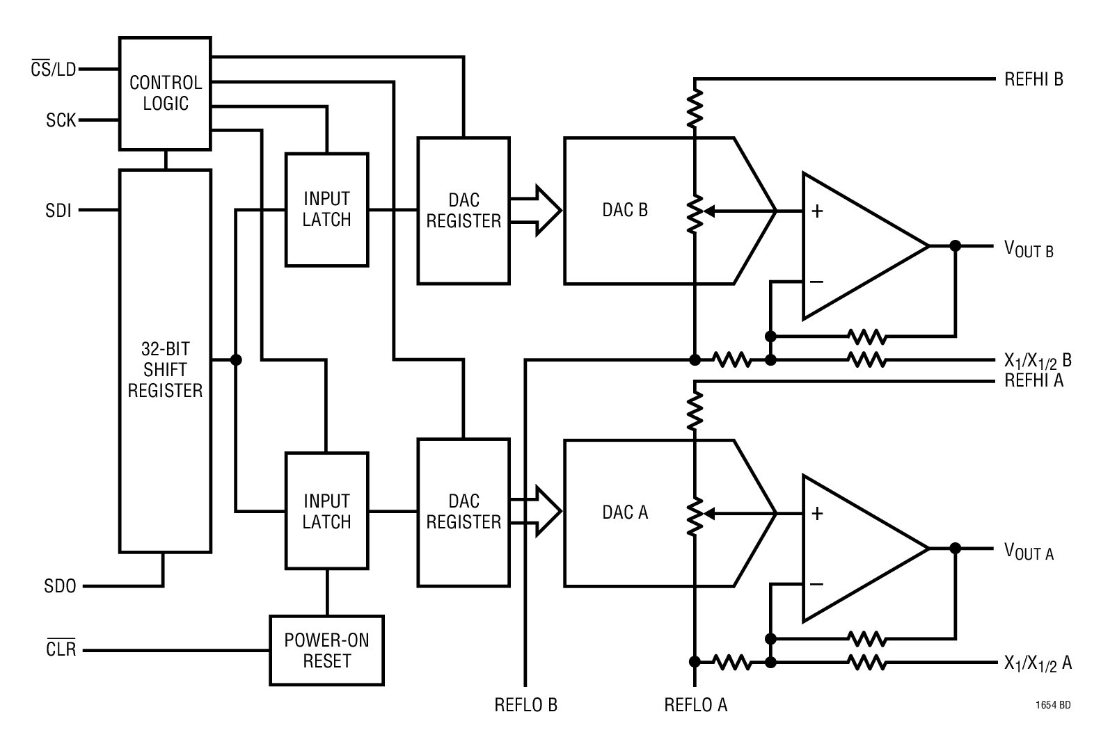
LTC1654はデュアル、レール・トゥ・レール電圧出力、 14ビット・デジタル-アナログ・コンバータ(DAC)です。このデバイスは16ピン細型SSOPパッケージで供給され、入手可能な最小のデュアル14ビットDACとなっています。出力バッファ・アンプと柔軟なシルアル・インタフェースを内蔵しています。

LTC1654は各DACにVCCまでドライブ可能なREFHIピンを備えています。出力は、利得1の構成では0VからVCCまで、利得1/2の構成では0VからVCC/2まで振幅します。2.7V~5.5Vの単一電源で動作します。

LTC1654には高速モードと低速モードの2つのプログラム可能なスピードがあり、それぞれ±1LSBへのセトリング・タイムは3.5μsと8μs、電源電流は750μAと450μAです。LTC1654は、シャットダウン機能、パワーオン・リセット、および0Vへのクリア機能も備えています。


アプリケーション

  • デジタル較正
  • 工業用プロセス制御
  • 自動試験装置
  • オフセット/利得調整

LTC1654
16ピンSSOPパッケージのデュアル14ビット・レール・トゥ・レールDAC
Product Package 1
myAnalogに追加

myAnalogの製品セクション(通知受け取り)、既存/新規プロジェクトに製品を追加する。

新規プロジェクトを作成
質問する
サポート

アナログ・デバイセズのサポート・ページはアナログ・デバイセズへのあらゆるご質問にお答えするワンストップ・ポータルです。


ドキュメント

データシート

これは最新改訂バージョンのデータシートです。

さらに詳しく
myAnalogに追加

myAnalogのリソース・セクション、既存/新規プロジェクトにメディアを追加する。

新規プロジェクトを作成

ソフトウェア・リソース

必要なソフトウェア/ドライバが見つかりませんか?

ドライバ/ソフトウェアをリクエスト

ハードウェア・エコシステム

製品モデル 製品ライフサイクル 詳細
インターフェース・トランシーバ 1
LTM2883 製造中 ±12.5Vおよび5Vの可変安定化電源を備えたSPI/デジタルまたはI2C対応のμModuleアイソレータ
Modal heading
myAnalogに追加

myAnalogの製品セクション(通知受け取り)、既存/新規プロジェクトに製品を追加する。

新規プロジェクトを作成

ツールおよびシミュレーション

Precision DAC Error Budget Tool

Precision DAC Error Budget Toolは、高精度DACシグナル・チェーンのDC精度を計算するウェブ・アプリケーションです。これは、シグナル・チェーン全体で静的誤差がどの程度累積するかを示すもので、これにより設計のトレードオフを手早く評価できます。計算には、電圧リファレンス、オペアンプ、および高精度DACが生成するDC誤差が含まれます。

ツールを開く

最新のディスカッション

LTC1654に関するディスカッションはまだありません。意見を投稿しますか?

EngineerZone®でディスカッションを始める

最近表示した製品