LT3570

製造中

1.5A降圧コンバータ、1.5A昇圧コンバータおよびLDOコントローラ

利用上の注意

本データシートの英語以外の言語への翻訳はユーザの便宜のために提供されるものであり、リビジョンが古い場合があります。最新の内容については、必ず最新の英語版をご参照ください。

なお、日本語版のデータシートは基本的に「Rev.0」(リビジョン0)で作成されています。そのため、英語版が後に改訂され、複数製品のデータシートがひとつに統一された場合、同じ「Rev.0」の日本語版のデータシートが異なる製品のデータシートとして表示されることがあります。たとえば、「ADM3307E」の場合、日本語データシートをクリックすると「ADM3311E」が表示されます。これは、英語版のデータシートが複数の製品で共有できるように1本化され、「ADM3307E/ADM3310E/ADM3311E/ADM3312E/ADM3315E」(Rev.J)と改訂されたからで、決して誤ってリンクが張られているわけではありません。和文化されたデータシートを少しでも有効に活用していただくためにこのような方法をとっておりますので、ご了解ください。

アナログ・デバイセズ社は、提供する情報が正確で信頼できるものであることを期していますが、その情報の利用に関して、あるいはその利用によって生じる第三者の特許やその他の権利の侵害に関して一切の責任を負いません。また、アナログ・デバイセズ社の特許または特許の権利の使用を明示的または暗示的に許諾するものでもありません。仕様は予告なしに変更する場合があります。本紙記載の商標および登録商標は、各社の所有に属します。

Viewing:

製品情報

  • 入力電圧範囲:2.5V~36V
  • プログラム可能なスイッチング周波数:500kHz~2.1MHz
  • 最大2.75MHzまで同期可能
  • VOUT(MIN):0.8V
  • コンバータごとに独立したソフトスタート機能を搭載
  • コンバータごとに個別のVIN電源
  • デューティサイクル範囲:1MHzで0%~90%
  • 24ピン(4mm×4mm)QFNパッケージと20ピンTSSOPパッケージ

LT3570はパワースイッチとLDOコントローラを内蔵した降圧および昇圧コンバータです。LT3570の各コンバータは1.5Aの電流制限と2.5V~36Vの入力範囲で設計されているので、多様なアプリケーションに対応できます。最大2.1MHzのスイッチング周波数が外付けタイミング抵抗を使って設定され、発振器は最大2.75MHzの外部クロックに同期可能です。

LT3570はプログラム可能なソフトスタート機能を備え、起動時に帰還電圧を制限することにより、オーバーシュートを防止し、突入電流を制限します。LDOコントローラは最大10mAのベース電流を外付けNPNトランジスタに供給することができます。


アプリケーション

  • ケーブルおよび衛星セットトップボックス
  • 車載システム
  • テレコム・システム
  • Dying Gaspシステム
  • TFT LCDディスプレイ

LT3570
1.5A降圧コンバータ、1.5A昇圧コンバータおよびLDOコントローラ
Efficiency Product Package 1 Product Package 2
myAnalogに追加

myAnalogの製品セクション(通知受け取り)、既存/新規プロジェクトに製品を追加する。

新規プロジェクトを作成
質問する
サポート

アナログ・デバイセズのサポート・ページはアナログ・デバイセズへのあらゆるご質問にお答えするワンストップ・ポータルです。


ドキュメント

データシート

これは最新改訂バージョンのデータシートです。

さらに詳しく
myAnalogに追加

myAnalogのリソース・セクション、既存/新規プロジェクトにメディアを追加する。

新規プロジェクトを作成

ソフトウェア・リソース

必要なソフトウェア/ドライバが見つかりませんか?

ドライバ/ソフトウェアをリクエスト

ハードウェア・エコシステム

製品モデル 製品ライフサイクル 詳細
パワー・システム・マネージメント(PSM) & シーケンサ 1
LTC2974 新規設計に推奨 正確な出力電流測定を特長とする4チャンネルPMBusパワーシステム・マネージャ
回路モニタ 1
LTC2960 新規設計に推奨 36Vナノ電流2入力電圧モニタ
発振器 1
LTC6909 製造中 スペクトル拡散変調付き、1~8 出力、マルチフェーズ・シリコン発振器
保護スイッチ & コントローラ 1
LT4363 新規設計に推奨 電流制限付き高電圧サージ・ストッパー
Modal heading
myAnalogに追加

myAnalogの製品セクション(通知受け取り)、既存/新規プロジェクトに製品を追加する。

新規プロジェクトを作成

ツールおよびシミュレーション

LTspice 1


下記製品はLTspiceで使用することが出来ます。:

  • LT3570
LTspice

LTspice®は、無料で提供される強力で高速な回路シミュレータと回路図入力、波形ビューワに改善を加え、アナログ回路のシミュレーションを容易にするためのモデルを搭載しています。

 


評価用キット

eval board
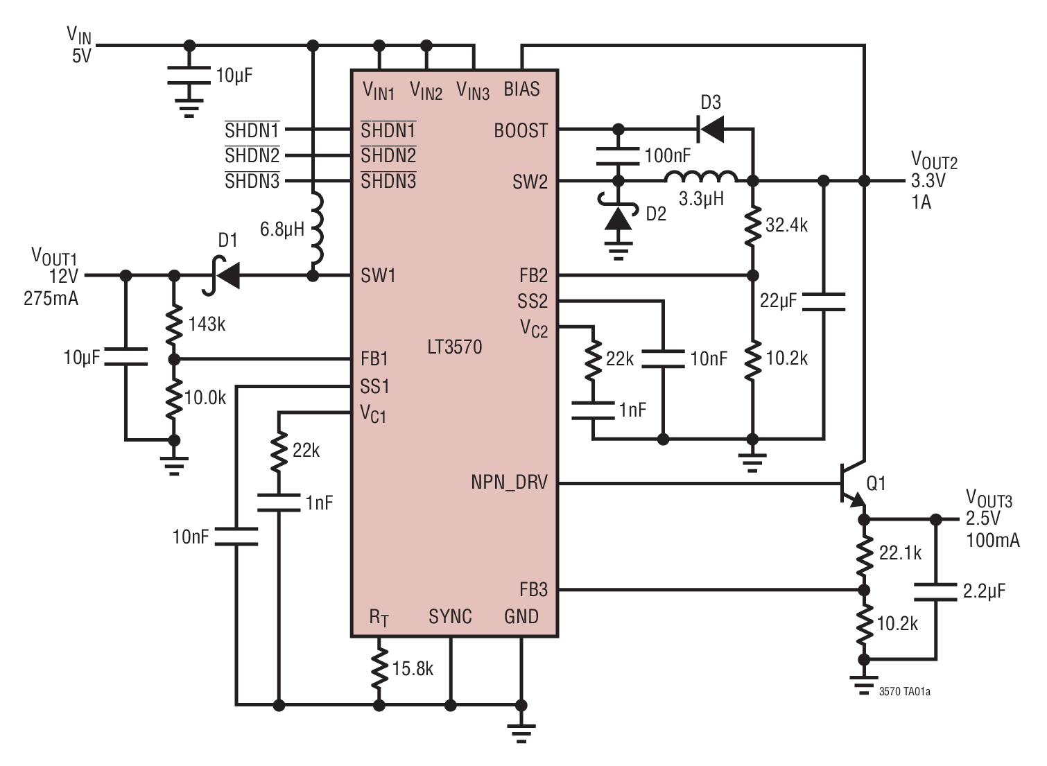
DC1106A

LT3570EUF Demo Board | Buck + Boost + LDO Controller, 4V to 36VIN Buck with VOUT1 = 3.3V@1A, 3.3V to 10VIN Boost with VOUT2 = 12V@275mA, 100mA LDO

製品詳細

Demonstration circuit 1106 is a 1.5A Buck Converter, 1.5A Boost Converter, and LDO Controller featuring the LT3570. The Buck is designed to convert a 4V to 36V source to 3.3V at 1A. The LDO is powered from the output of the buck and converts 3.3V to 2.5V at 100mA. The boost converts a 3.3V to 10V source to 12V at 275mA.



DC1106A
LT3570EUF Demo Board | Buck + Boost + LDO Controller, 4V to 36VIN Buck with VOUT1 = 3.3V@1A, 3.3V to 10VIN Boost with VOUT2 = 12V@275mA, 100mA LDO
DC1106A - Schematic

最新のディスカッション

LT3570に関するディスカッションはまだありません。意見を投稿しますか?

EngineerZone®でディスカッションを始める

最近表示した製品